GM Service Manual Online
For 1990-2009 cars only
Makes
🢒
Pontiac
🢒
2007
🢒
Solstice
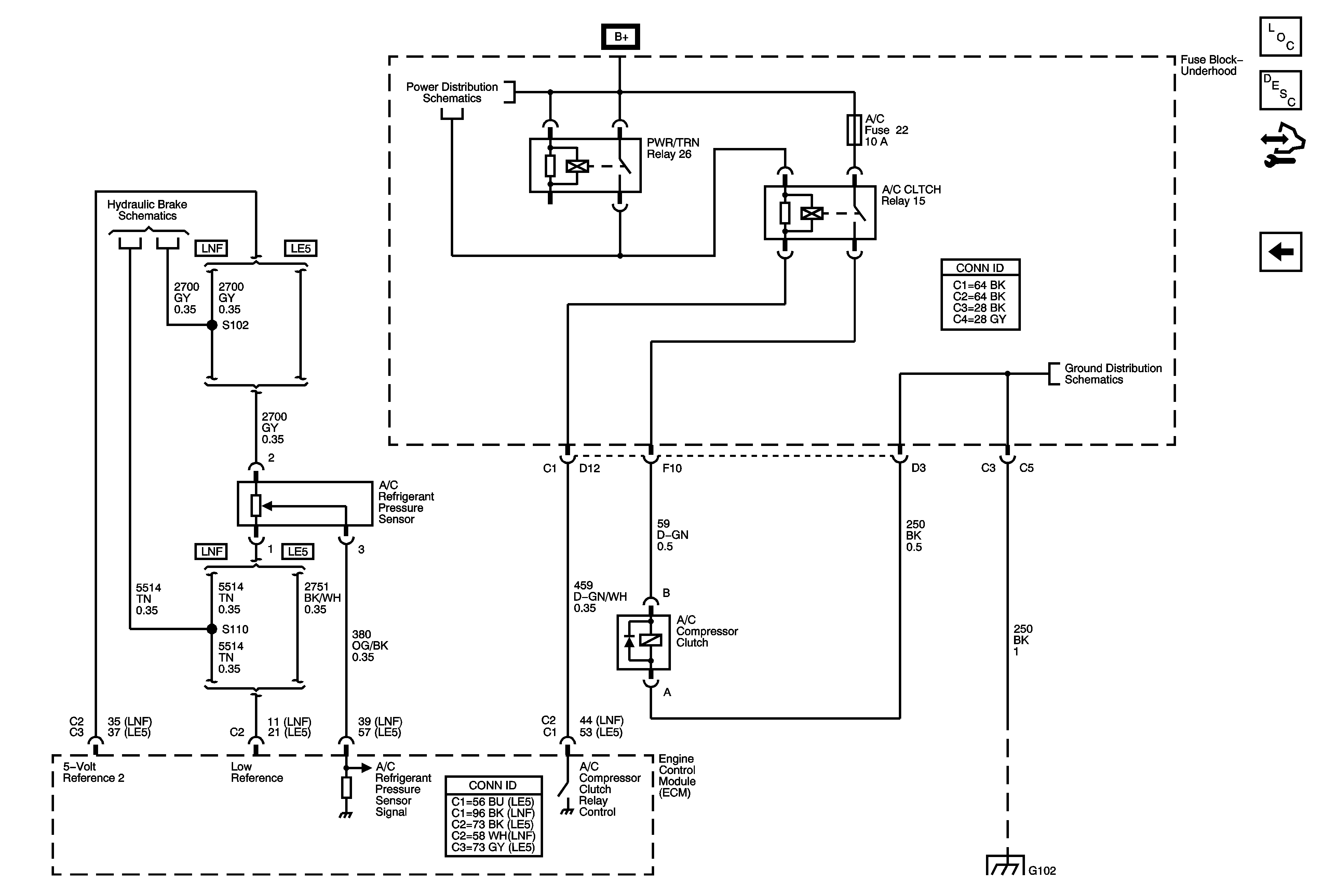
🢒 Compressor Controls
Compressor Controls
Compressor Controls
Master Electrical Component List
Air Delivery Description and Operation
Control Module References
Air Delivery and Temperature
B+ Bus - 1 of 2
Hydraulic Brake System Schematics
G101 and G102
G101 and G102