GM Service Manual Online
For 1990-2009 cars only
Makes
🢒
Pontiac
🢒
2001
🢒
Sunfire
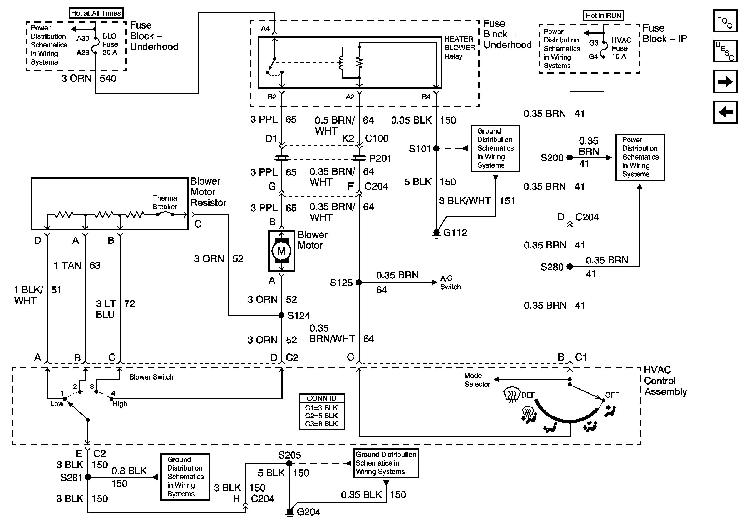
🢒 Blower Controls
Blower Controls
Blower Controls
Master Electrical Component List
OBD II Symbol Description Notice
Compressor Controls
IP Fuse Block BCM, WIPER, HVAC, O2 HTR Fuses and PWR WDO Circuit Breaker
A/C Switch and Sensor
G112
G204 1 of 2