GM Service Manual Online
For 1990-2009 cars only
Makes
🢒
Pontiac
🢒
2001
🢒
Sunfire
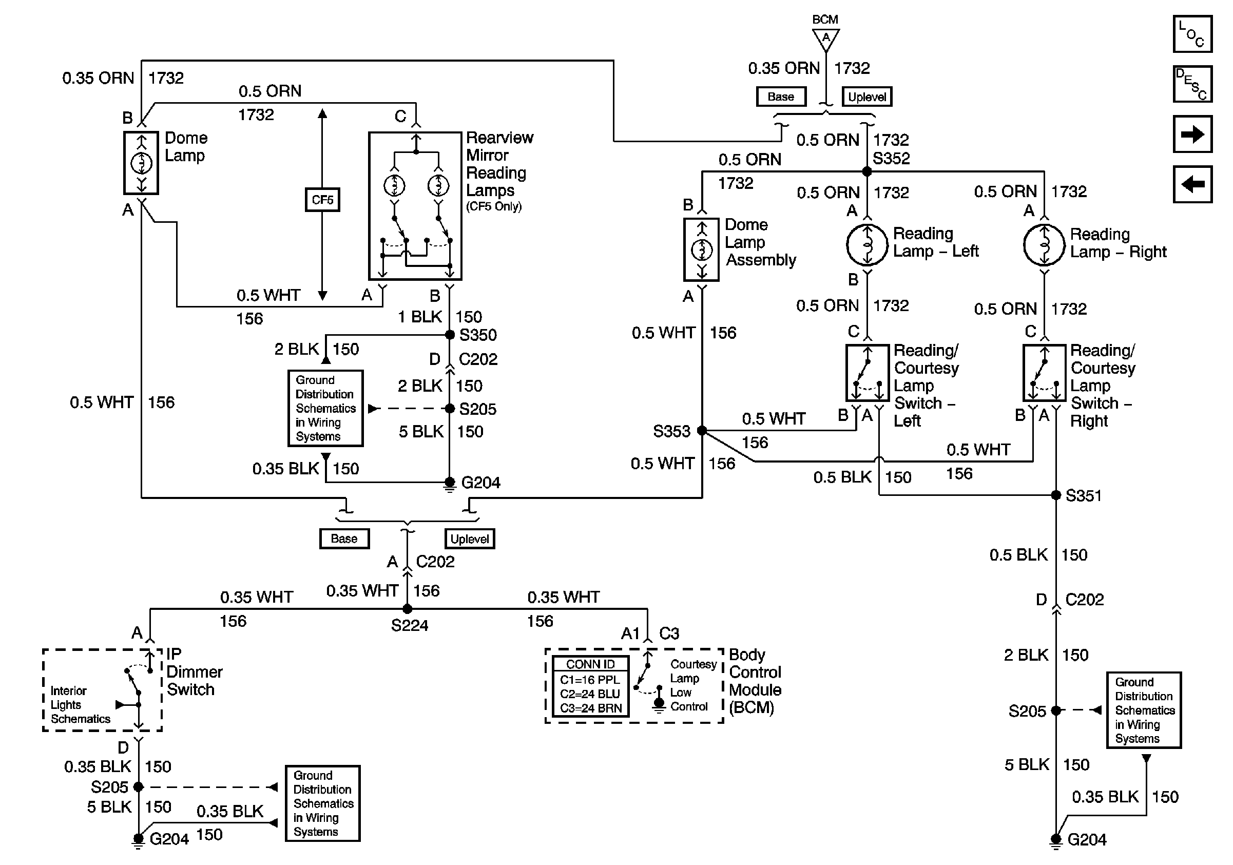
🢒 Courtesy / Reading Lamps
Courtesy / Reading Lamps
Courtesy / Reading Lamps
Master Electrical Component List
Dimmer Controls
Switch Signals and Courtesy Lamps Control
G204 1 of 2
G204 1 of 2
Switch Signals and Courtesy Lamps Control