GM Service Manual Online
For 1990-2009 cars only
Makes
🢒
Pontiac
🢒
2006
🢒
Torrent
🢒
Vehicle Control Systems
🢒
Vehicle DTC Information
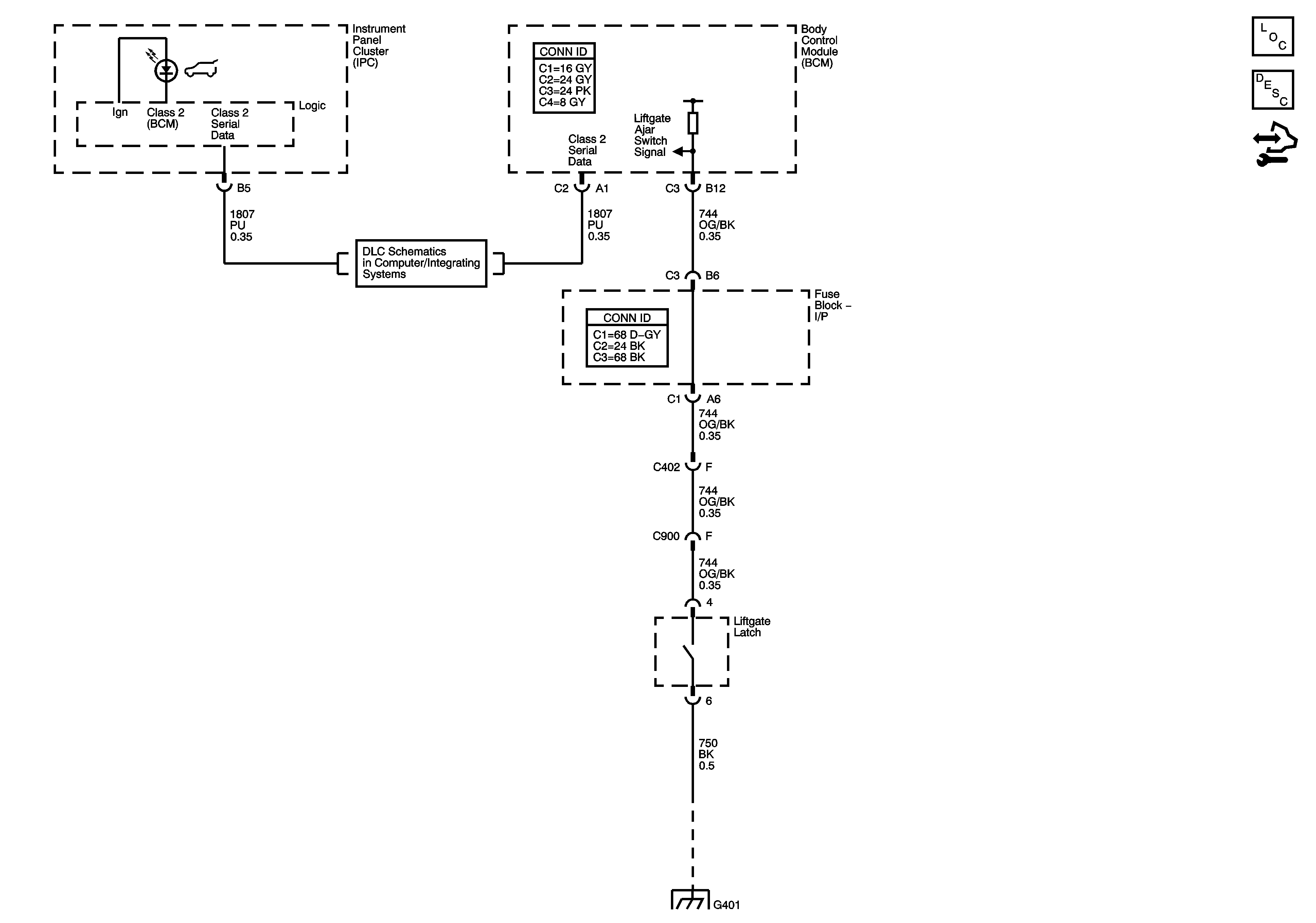
🢒 Body Rear End Schematics
Master Electrical Component List
Rear Hatch/Gate Description and Operation
Control Module References
Data Link Communication (DLC) Schematic
G401 and G403