GM Service Manual Online
For 1990-2009 cars only
Makes
🢒
Pontiac
🢒
2006
🢒
Torrent
🢒
Accessories
🢒
Cruise Control
🢒 Cruise Control Schematics
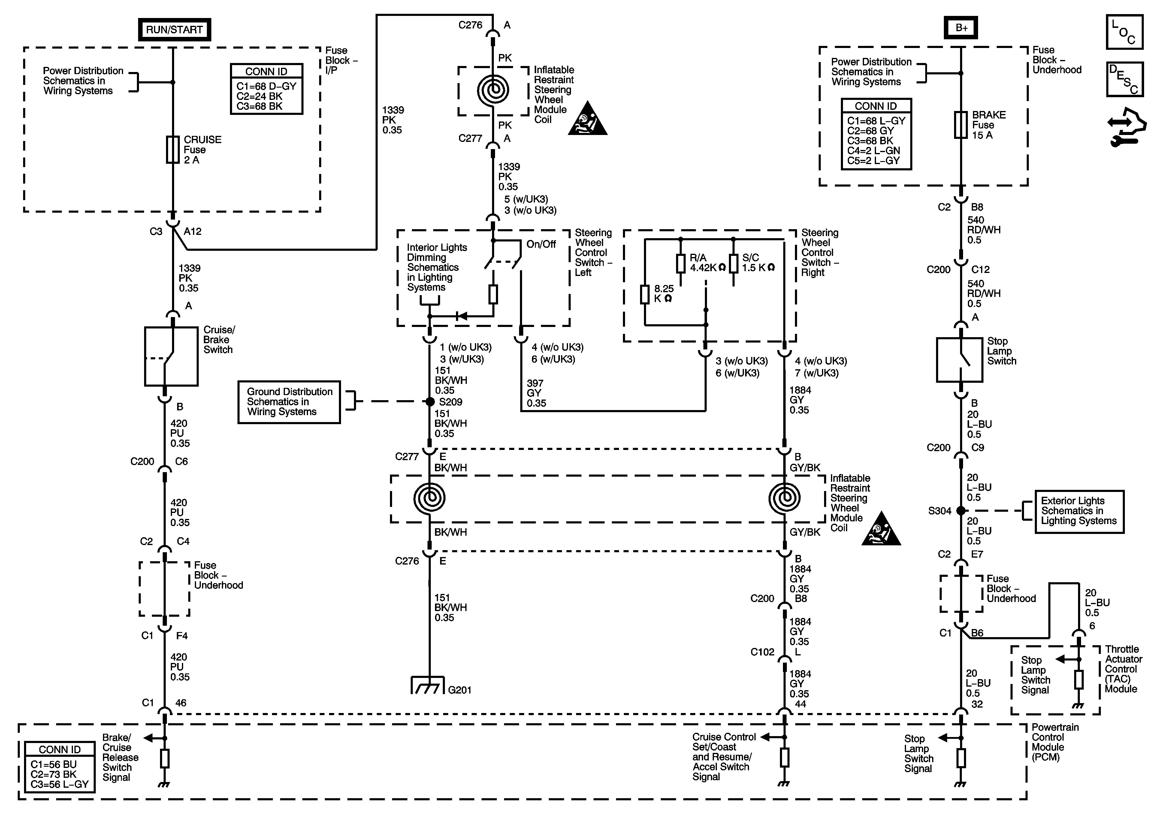
Cruise Control Schematics Chevrolet
Master Electrical Component List
Cruise Control Description and Operation
Control Module References
IGN FUSE, Ignition Switch and Ignition Circuits
Cruise Control Schematic Icons
B+ Bus and EPS Fuse
Interior Lights Dimming Schematic
G201
G201
Stop Lamps
Cruise Control Schematic Icons
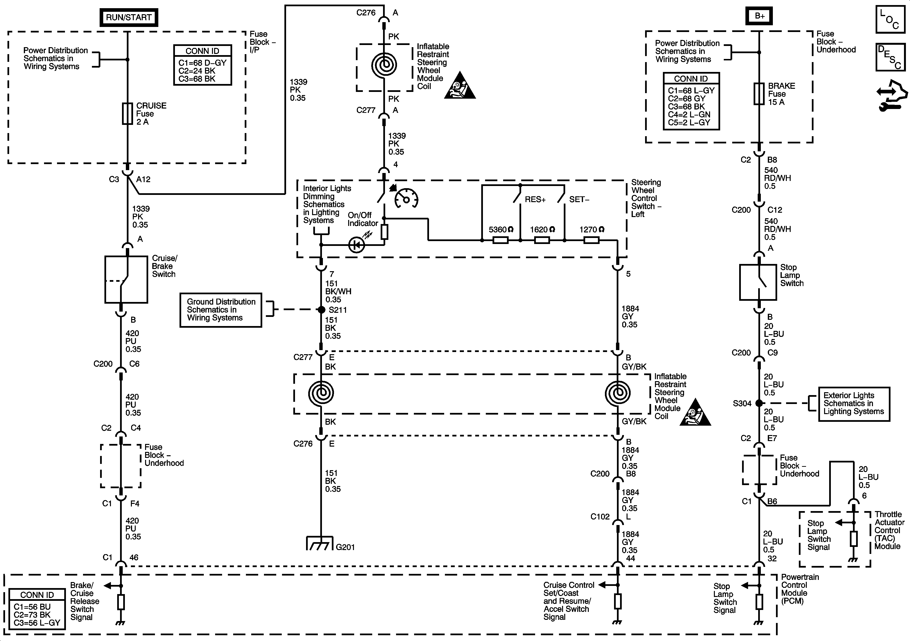
Cruise Control Schematics Pontiac
Master Electrical Component List
Cruise Control Description and Operation
Control Module References
IGN FUSE, Ignition Switch and Ignition Circuits
G201
Cruise Control Schematic Icons
B+ Bus and EPS Fuse
Stop Lamps
Cruise Control Schematic Icons
G201