GM Service Manual Online
For 1990-2009 cars only
Makes
🢒
Pontiac
🢒
2006
🢒
Torrent
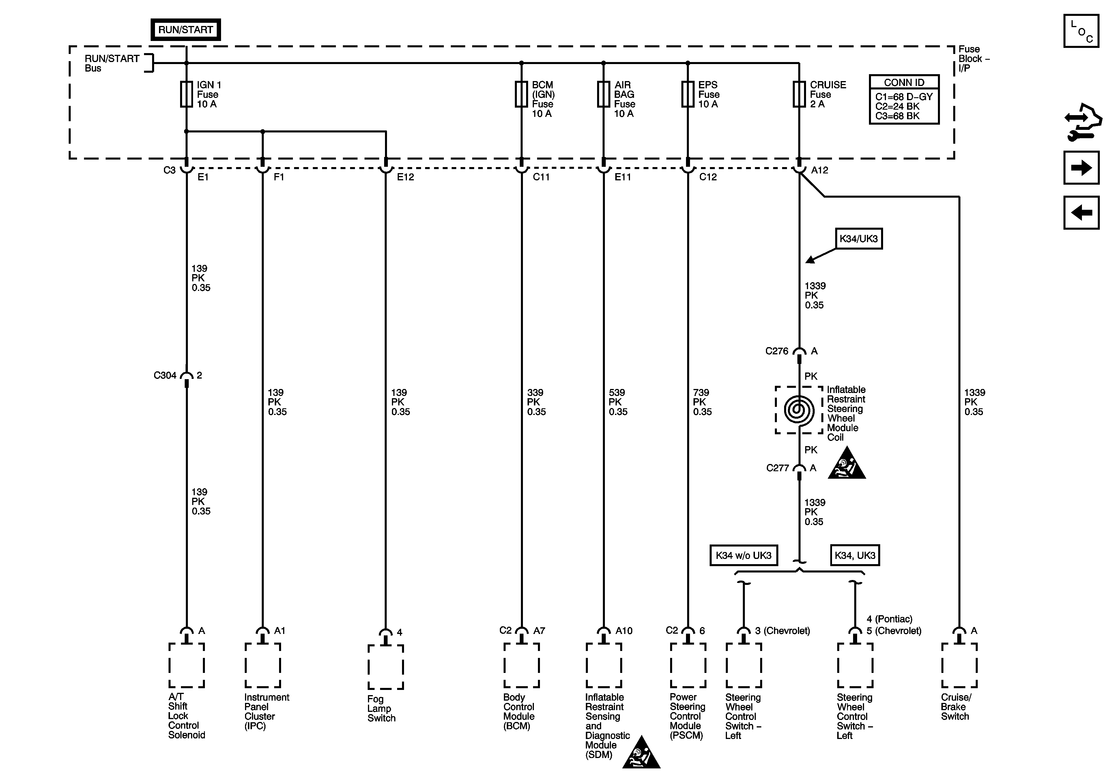
🢒 IGN 1, BCM(IGN), AIR BAG, EPS and CRUISE Fuses
IGN 1, BCM(IGN), AIR BAG, EPS and CRUISE Fuses
IGN1, BCM (IGN), AIR BAG, EPS and CRUISE Fuses
Master Electrical Component List
Control Module References
ENG MAIN Relay, INJ, EMISS and ETC Fuses
TURN, PRNDL/PWR TRN, BCM/ISRVM, BCM/HVAC and HTD SEATS Fuses
IGN FUSE, Ignition Switch and Ignition Circuits
Power and Grounding Schematic Icons
Power and Grounding Schematic Icons