GM Service Manual Online
For 1990-2009 cars only
Makes
🢒
Pontiac
🢒
2007
🢒
Torrent
🢒 Left Park Lamps
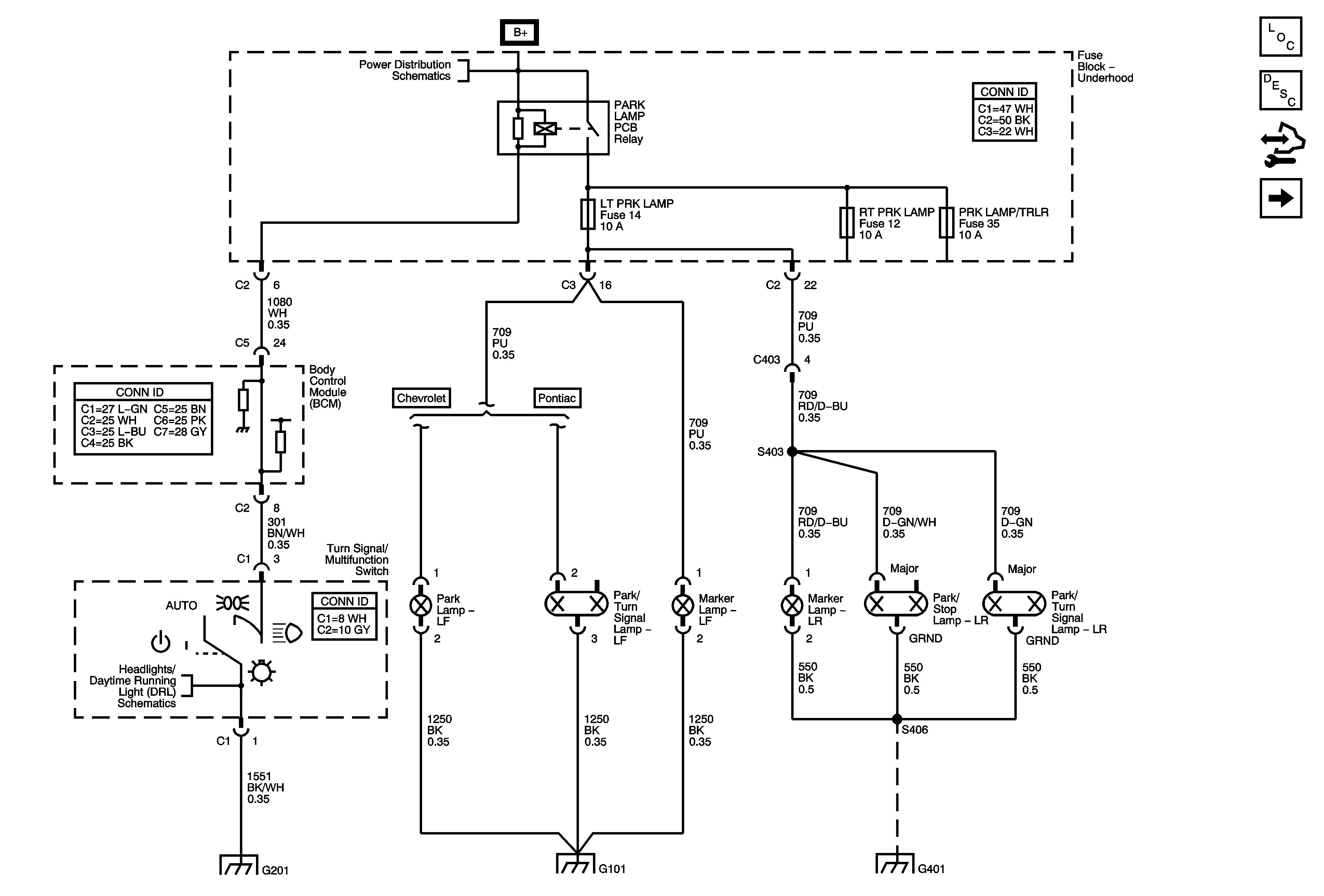
Left Park Lamps
Left Park Lamps
Master Electrical Component List
Exterior Lighting Systems Description and Operation
Control Module References
License Lamp, Right Park Lamps
B+ BUS - 2 of 2
Headlights/Daytime Running Lights (DRL) Schematics
G201
G101
G401