GM Service Manual Online
For 1990-2009 cars only
Makes
🢒
Pontiac
🢒
2007
🢒
Torrent
🢒 Radio w/UW6
Radio w/UW6
Radio w/UW6
Master Electrical Component List
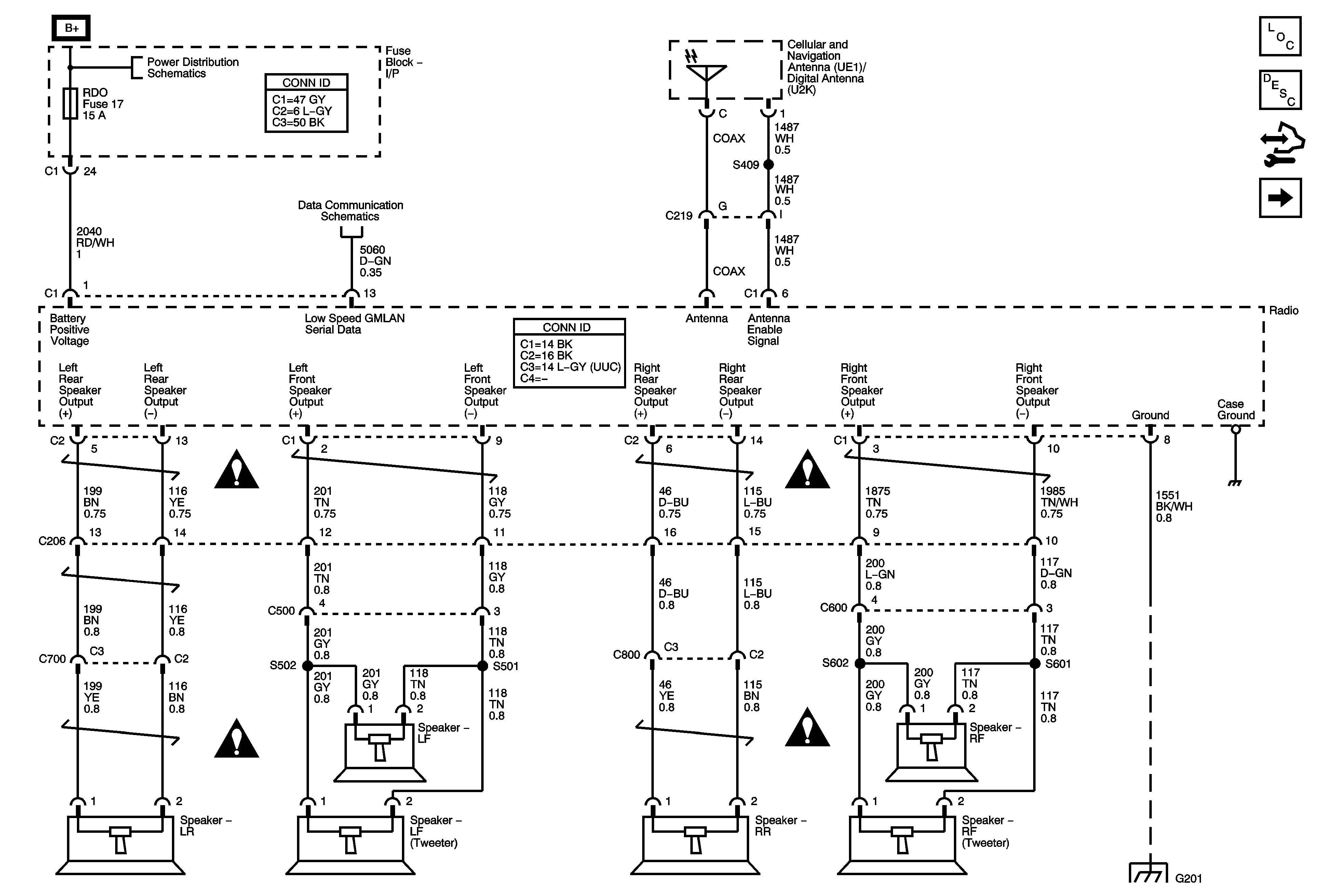
Radio/Audio System Description and Operation
Control Module References
Radio w/U65 - 1 of 2
AMP, BCM, CHMSL/DM/LAMP, HVAC/RFA and RDO Fuse
Low Speed GMLAN
OnStar Schematics
G201