GM Service Manual Online
For 1990-2009 cars only

Refer to

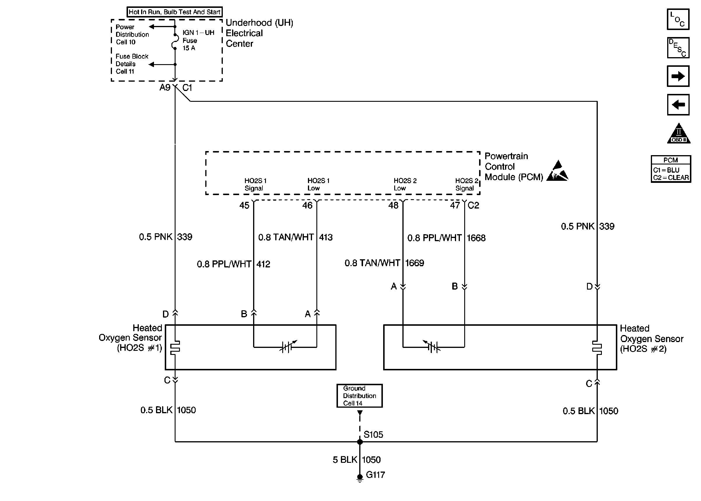
Engine Data Sensors-HO2S-1, HO2S-2


Object Number: 42417  Size: FS
Handling ESD Sensitive Parts Notice
Engine Data Sensors-MAF, EVAP Sw, EVAP Valve, EGR
IAC Valve, EBTCM, Engine Oil Level Sensor
Information Sensors
Engine Controls Components
OBD II Symbol Description Notice
.

Circuit Description

The PCM continuously monitors the Heated Oxygen Sensor (HO2S) activity for 100 seconds. During the monitor period the PCM counts the number of times that the HO2S responds from rich to lean and from lean to rich and adds the amount of time it took to complete all transitions. With this information, an average time for all transitions can be determined. The PCM then divides the rich to lean average by the lean to rich average to obtain a ratio. If the HO2S transition time ratio is not within range, DTC P1134 will be set, indicating that the oxygen sensor is not responding as expected to changes in exhaust oxygen content.

Conditions for Setting the DTC

    •  No injector circuit, MAF sensor, TP sensor, EVAP system, IAT sensor, MAP sensor, Fuel trim, EGR, ECT sensor, or H02S heater circuit sensor 1 DTCs set.
    •  The engine is running in closed loop.
    •  Engine speed is between 1000 rpm and 3000 rpm.
    •  Above conditions present for a 100 second monitoring period.
    •  Ratio of average response times is not between 4 and 0.4.

Action Taken When the DTC Sets

    • The PCM will illuminate the malfunction indicator lamp (MIL) during the second consecutive trip in which the diagnostic test has been run and failed.
    • The PCM will store conditions which were present when the DTC set as Freeze Frame and Failure Records data.

Conditions for Clearing the MIL/DTC

    • The PCM will turn OFF the MIL during the third consecutive trip in which the diagnostic has been run and passed.
    • The History DTC will clear after 40 consecutive warm-up cycles have occurred without a malfunction.
    • The DTC can be cleared by using the scan tool.

Diagnostic Aids

A malfunction in the HO2S heater ignition feed or ground circuit may cause a DTC P1134 to set. Check HO2S heater circuitry for intermittent faults or poor connections. If connections and wiring are OK and DTC P1134 continues to set, replace the HO2S 1. Refer to Heated Oxygen Sensor Replacement .

Reviewing the Fail Records vehicle mileage since the diagnostic test last failed may help determine how often the condition that caused the DTC to be set occurs. This may assist in diagnosing the condition.

Test Description

Number(s) below refer to the step number(s) on the Diagnostic Table.

  1. This step checks for conditions which may cause the heated oxygen sensor to appear faulty. Correct any of the described conditions if present.

  2. Before replacing the HO2S, check for silicon contamination. Refer to

    Notice: Contamination of the oxygen sensor can result from the use of an inappropriate RTV sealant (not oxygen sensor safe) or excessive engine coolant or oil consumption. Remove the HO2S and visually inspect the portion of the sensor exposed to the exhaust stream in order to check for contamination. If contaminated, the portion of the sensor exposed to the exhaust stream will have a white powdery coating. Silicon contamination causes a high but false HO2S signal voltage (rich exhaust indication). The control module will then reduce the amount of fuel delivered to the engine, causing a severe driveability problem. Eliminate the source of contamination before replacing the oxygen sensor.

    .

DTC P1134 - HO2S Transition Time Ratio Sensor 1

Step

Action

Value(s)

Yes

No

1

Was the Powertrain On Board Diagnostic (OBD) System Check performed?

Go to Step 2

Go to the Powertrain On Board Diagnostic (OBD) System Check

2

Important: :  If any DTCs are set (except P1133 or P1134), go to those DTCs before proceeding with this diagnostic table.

  1. Select DTC info, Last Tst Fail and note any other DTCs set.
  2. Operate vehicle within parameters specified under Conditions for Setting the DTC.
  3. Using a scan tool, monitor Specific DTC info for DTC P1134 until the DTC P1134 test runs.

Note test result, does the scan tool indicate DTC failed this ignition?

Go to Step 3

Refer to Diagnostic Aids

3

  1. Perform the Exhaust System Leak Test. Refer to Exhaust System.
  2. If an exhaust leak is found, repair as necessary.

Was a problem found?

Go to Step 11

Go to Step 4

4

Visually/physically inspect the following items:

    •  Ensure that the HO2S 1 is securely installed.
    •  Check for corrosion on terminals.
    •  Check terminal tension at HO2S 1 and at the PCM.
    •  Check for damaged wiring.

Was a problem found in any of the above areas?

Go to Step 8

Go to Step 5

5

  1. Disconnect HO2S 1.
  2. Jumper HO2S low (PCM side) signal circuit to ground.
  3. Using a scan tool, monitor HO2S 1 voltage.

Does the scan tool indicate voltage near the specified value?

450 mV

Go to Step 6

Go to Step 9

6

  1. Jumper HO2S 1 high and low (PCM side) signal circuits to ground.
  2. Using a scan tool, monitor HO2S 1 voltage.

Does scan tool indicate voltage less than the specified value?

300 mV

Go to Step 7

Go to Step 10

7

Replace affected Heated Oxygen Sensors. Go to Heated Oxygen Sensor Replacement .

Is the action complete?

Go to Step 11

8

Repair condition as necessary.

Is the action complete?

Go to Step 11

9

Repair open HO2S 1 low signal circuit or grounded HO2S 1 high signal circuit. Refer to Repair Procedures in Electrical Diagnosis.

Is the action complete?

Go to Step 11

10

Repair open HO2S 1 high signal circuit or faulty PCM connections. Refer to Repair Procedures in Electrical Diagnosis.

Is the action complete?

Go to Step 11

11

  1. Clear DTCs.
  2. Operate vehicle within parameters specified under Conditions for Setting the DTC.
  3. Using a scan tool, monitor Specific DTC info for DTC P1134 until the DTC P1134 test runs.

Note test result, does scan tool indicate DTC failed this ignition?

Go to Step 2

System OK