GM Service Manual Online
For 1990-2009 cars only
Makes
🢒
Pontiac
🢒
2003
🢒
Vibe - FWD
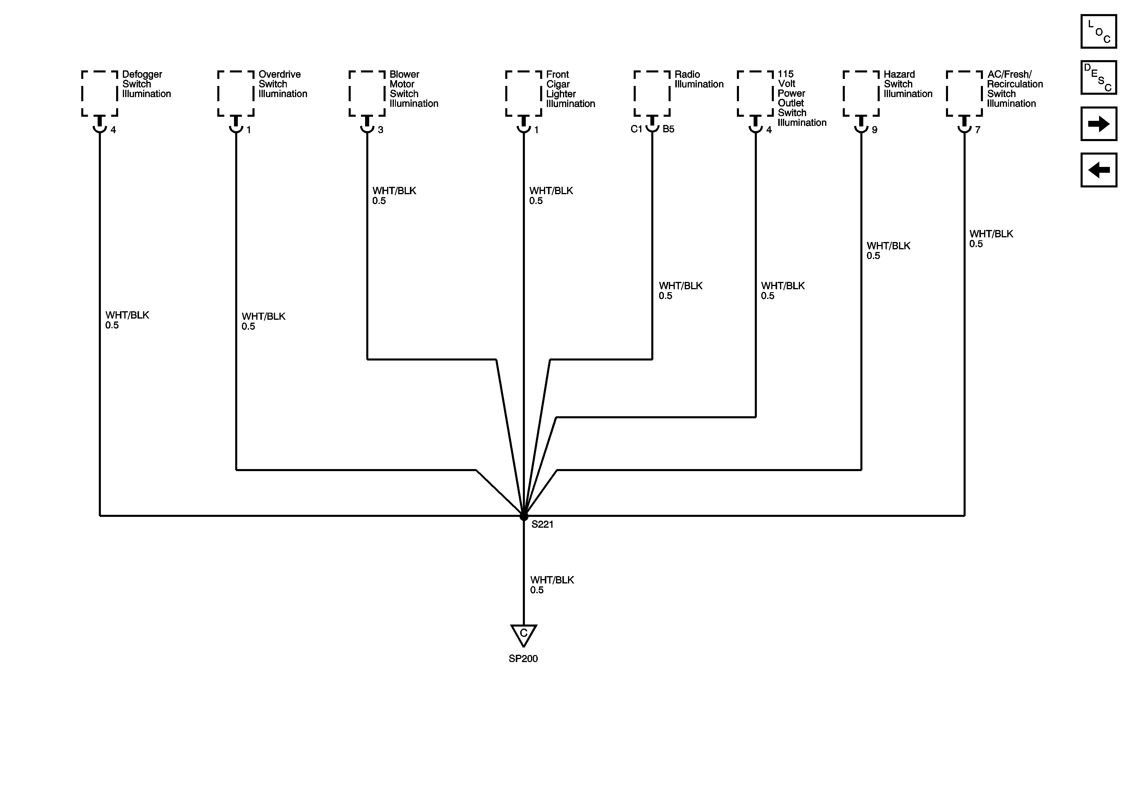
🢒 S221
S221
S221
Master Electrical Component List
Instrument Panel Fuse Block
Left Instrument Panel Junction Block