GM Service Manual Online
For 1990-2009 cars only
Makes
🢒
Pontiac
🢒
2004
🢒
Vibe - FWD
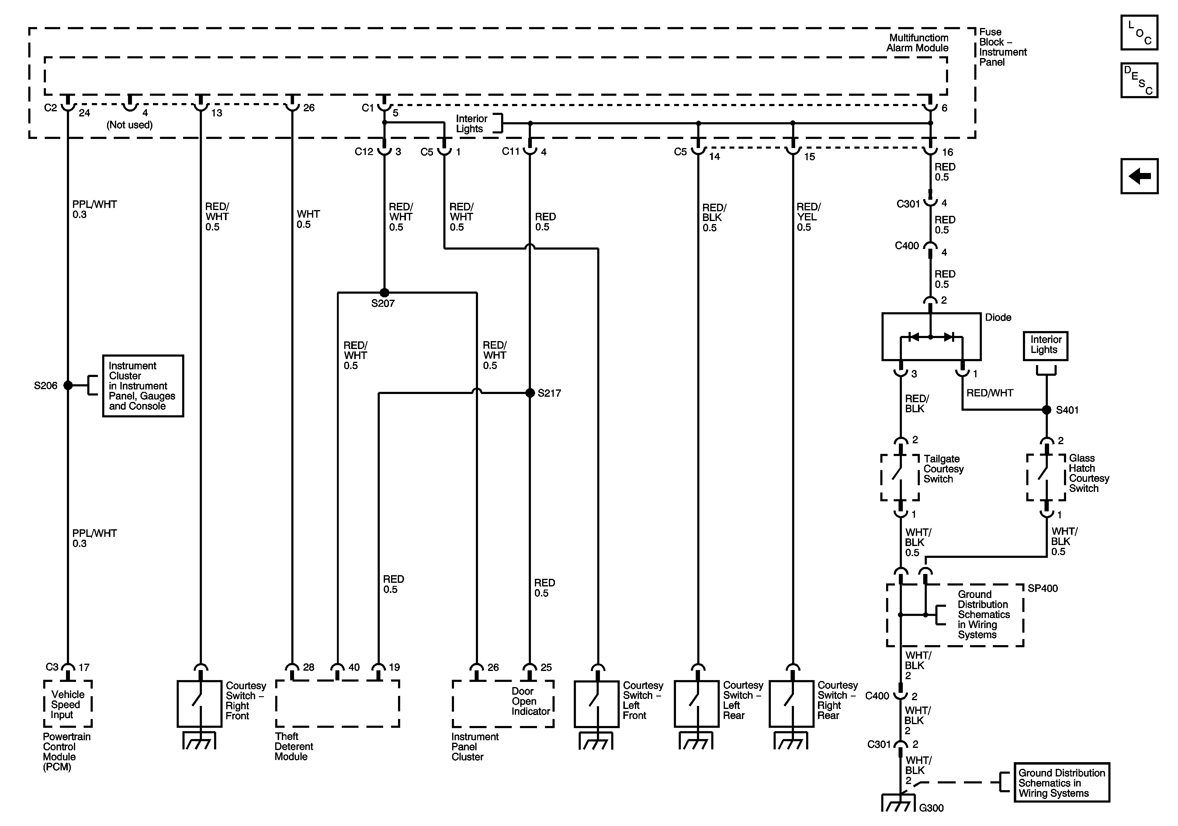
🢒 Multifunction Alarm Module,Door/Courtesy Switches
Multifunction Alarm Module,Door/Courtesy Switches
Multifunction Alarm Module, Door/Courtesy Switches
Master Electrical Component List
Theft Systems Description and Operation
Multifunction Alarm Module, Horn, Hazard, Turn Signal/Headlamp Switches
Tachometer, Speedometer and Headlamps ON Indicator
Dome/Courtesy Lamp Switches
SP400
G202, G300, G301 and G302