GM Service Manual Online
For 1990-2009 cars only
Makes
🢒
Pontiac
🢒
2004
🢒
Wave
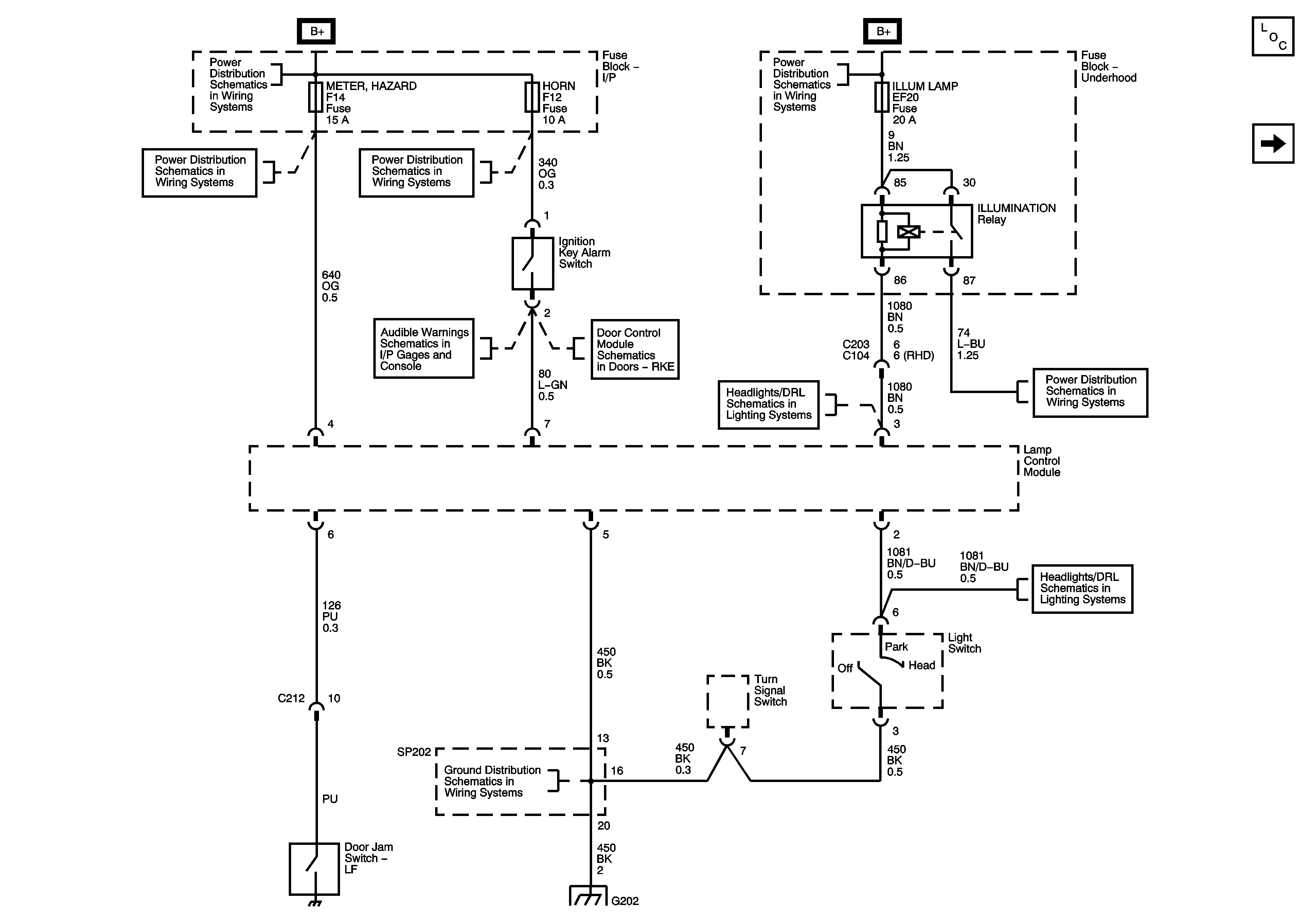
🢒 Lamp Control/Battery Saver
Lamp Control/Battery Saver
Lamp Control/Battery Saver
Master Electrical Component List
Courtesy and Trunk Lamp
Underhood Fuse Block - I/P Fuse, I/P Fuse Block - Horn, Stoplamp, Meter Hazard, Door Lock RKE, ECM TCM, and Clock Audio Fuses
Underhood Fuse Block - ILLUM LAMP, ILLUM RH and LH Fuses
Underhood Fuse Block - I/P Fuse, I/P Fuse Block - Horn, Stoplamp, Meter Hazard, Door Lock RKE, ECM TCM, and Clock Audio Fuses
Underhood Fuse Block - ABS, Blower, Horn, Sunroof, Defog Fuses
Multifunction Alarm Module
Content Theft Deterrent and Remote Keyless Entry Power and Ground
Headlamps
Underhood Fuse Block - ILLUM LAMP, ILLUM RH and LH Fuses
Headlamps
G202 1 of 2