GM Service Manual Online
For 1990-2009 cars only
Makes
🢒
Pontiac
🢒
2005
🢒
Wave
🢒
Body
🢒
Doors
🢒 Outside Rearview Mirror Schematics
Figure
1:
Power Mirrors - Passenger Only (DBK)
Master Electrical Component List
Power Mirrors - Dual
Underhood Fuse Block - IGN 1 Fuse, Ignition Switch, I/P Fuse Block - CIGAR JACK, AUDIO CLOCK, METER CLOCK, TSIG, BACKUP LAMP, and AIR BAG Fuses
Underhood Fuse Block - IGN 1 Fuse, Ignition Switch, I/P Fuse Block - CIGAR JACK, AUDIO CLOCK, METER CLOCK, TSIG, BACKUP LAMP, and AIR BAG Fuses
Rear Window Defogger and Heated Mirrors
G201, G202 - 3 of 3
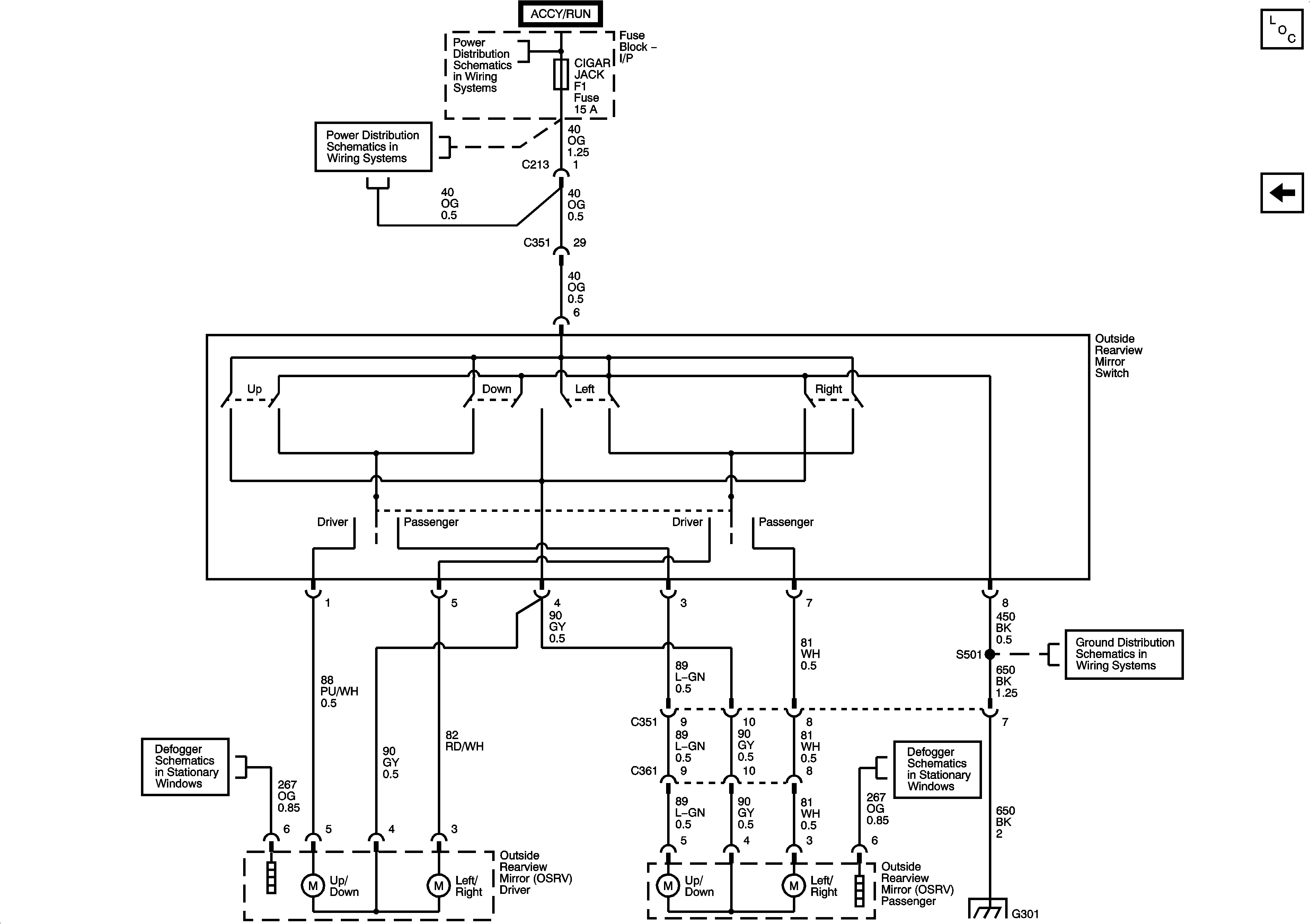
Figure
2:
Power Mirrors - Dual
Master Electrical Component List
Power Mirrors - Passenger Only DBK
Underhood Fuse Block - IGN 1 Fuse, Ignition Switch, I/P Fuse Block - CIGAR JACK, AUDIO CLOCK, METER CLOCK, TSIG, BACKUP LAMP, and AIR BAG Fuses
Underhood Fuse Block - IGN 1 Fuse, Ignition Switch, I/P Fuse Block - CIGAR JACK, AUDIO CLOCK, METER CLOCK, TSIG, BACKUP LAMP, and AIR BAG Fuses
G301 (LHD)
Rear Window Defogger and Heated Mirrors
Rear Window Defogger and Heated Mirrors
G301 (LHD)