GM Service Manual Online
For 1990-2009 cars only
Makes
🢒
Pontiac
🢒
2007
🢒
Wave
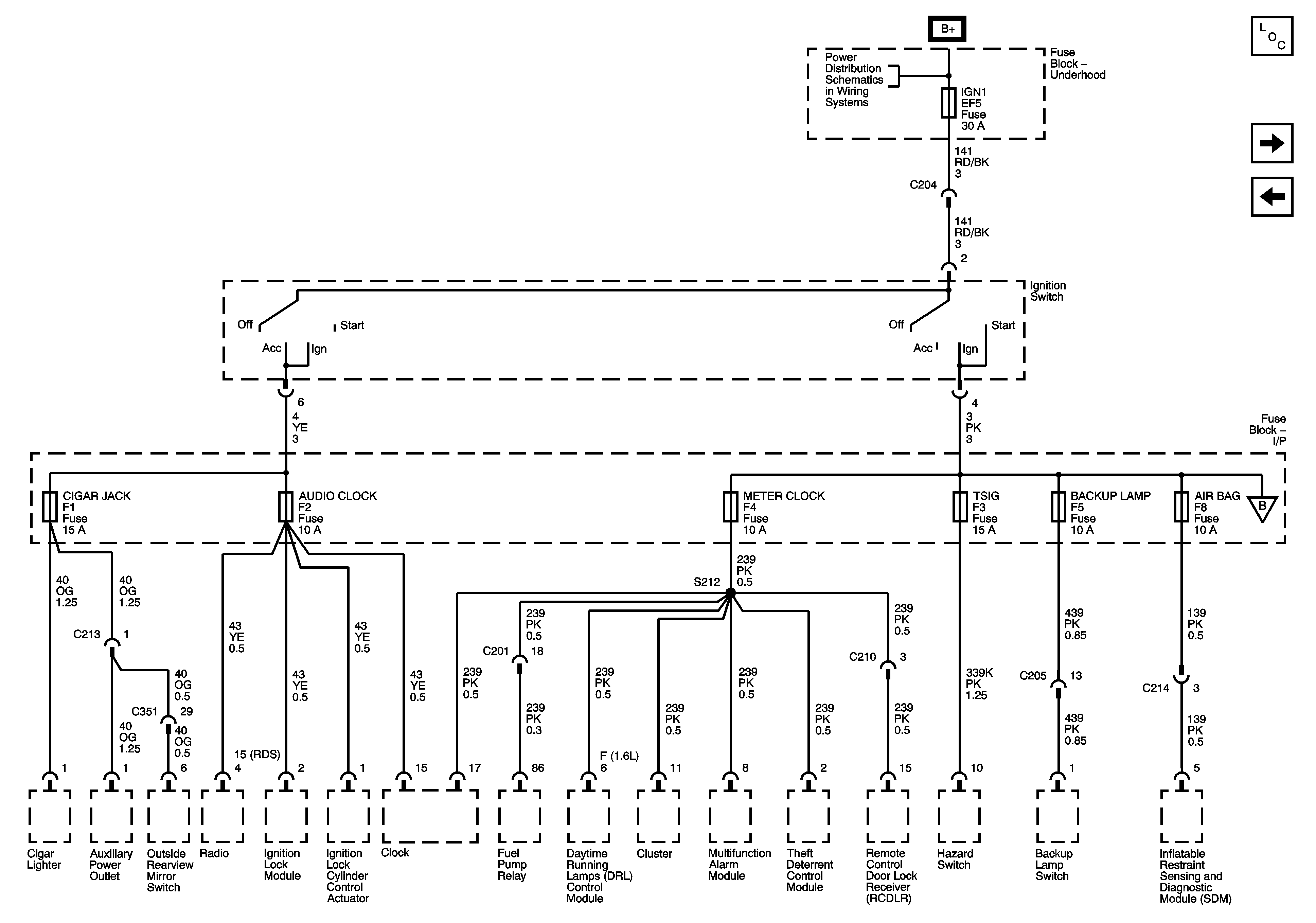
🢒 Power Distribution - Ignition Switch and Fuses EF5, F1, 2, 3, 4, 5, 8
Power Distribution - Ignition Switch and Fuses EF5, F1, 2, 3, 4, 5, 8
Ignition Switch and Fuses EF5, F1, 2, 3, 4, 5 and 8
Master Electrical Component List
Power Distribution - Ignition switch and Fuses F6, 7, 17, 19
Power Distribution - Fuses EF7, F12, 13, 14, 15, 16, 23
Power Distribution - Ignition switch and Fuses F6, 7, 17, 19
Power Distribution - Battery Feed