GM Service Manual Online
For 1990-2009 cars only
Makes
🢒
Pontiac
🢒
2007
🢒
Wave
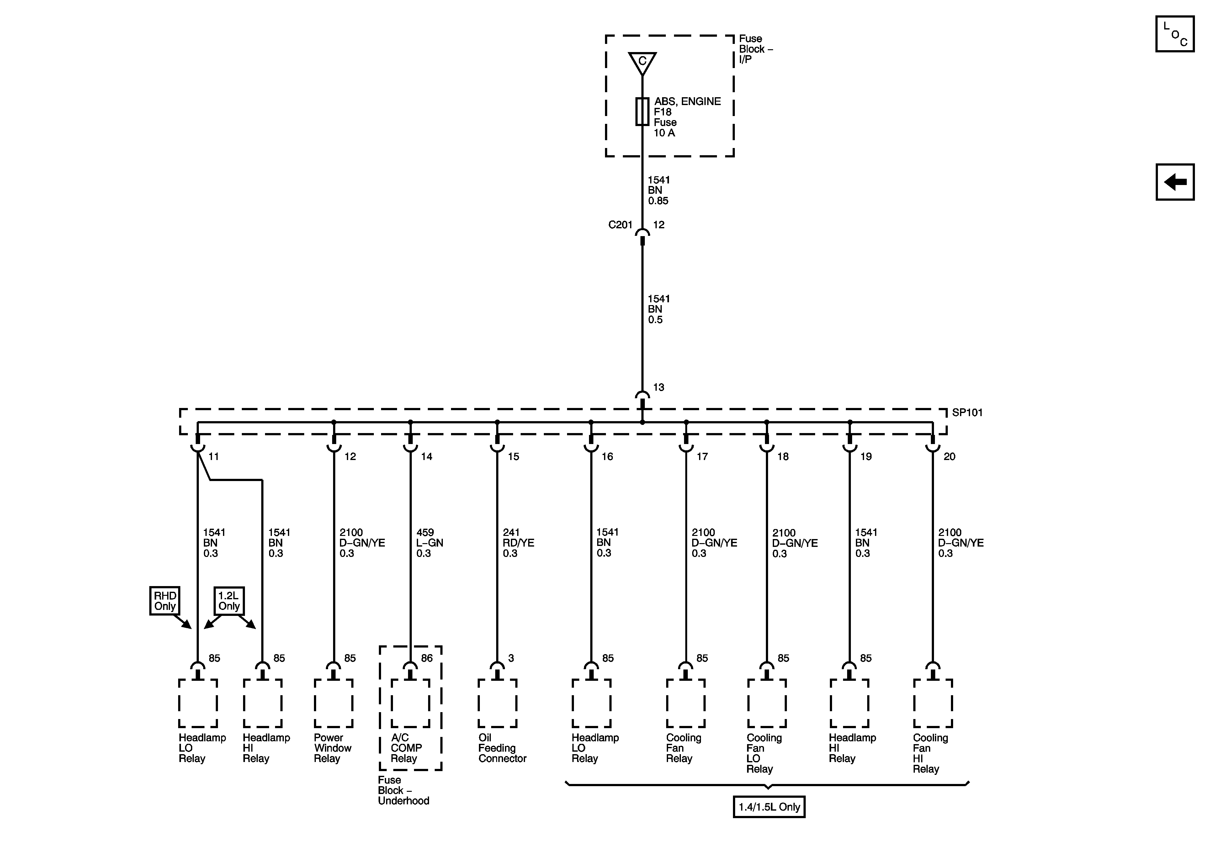
🢒 Power Distribution - Fuse F18
Power Distribution - Fuse F18
Fuse F18
Master Electrical Component List
Power Distribution - Fuse F7 cont.
Power Distribution - Ignition switch and Fuses F6, 7, 17, 19