GM Service Manual Online
For 1990-2009 cars only
Makes
🢒
Pontiac
🢒
2007
🢒
Wave
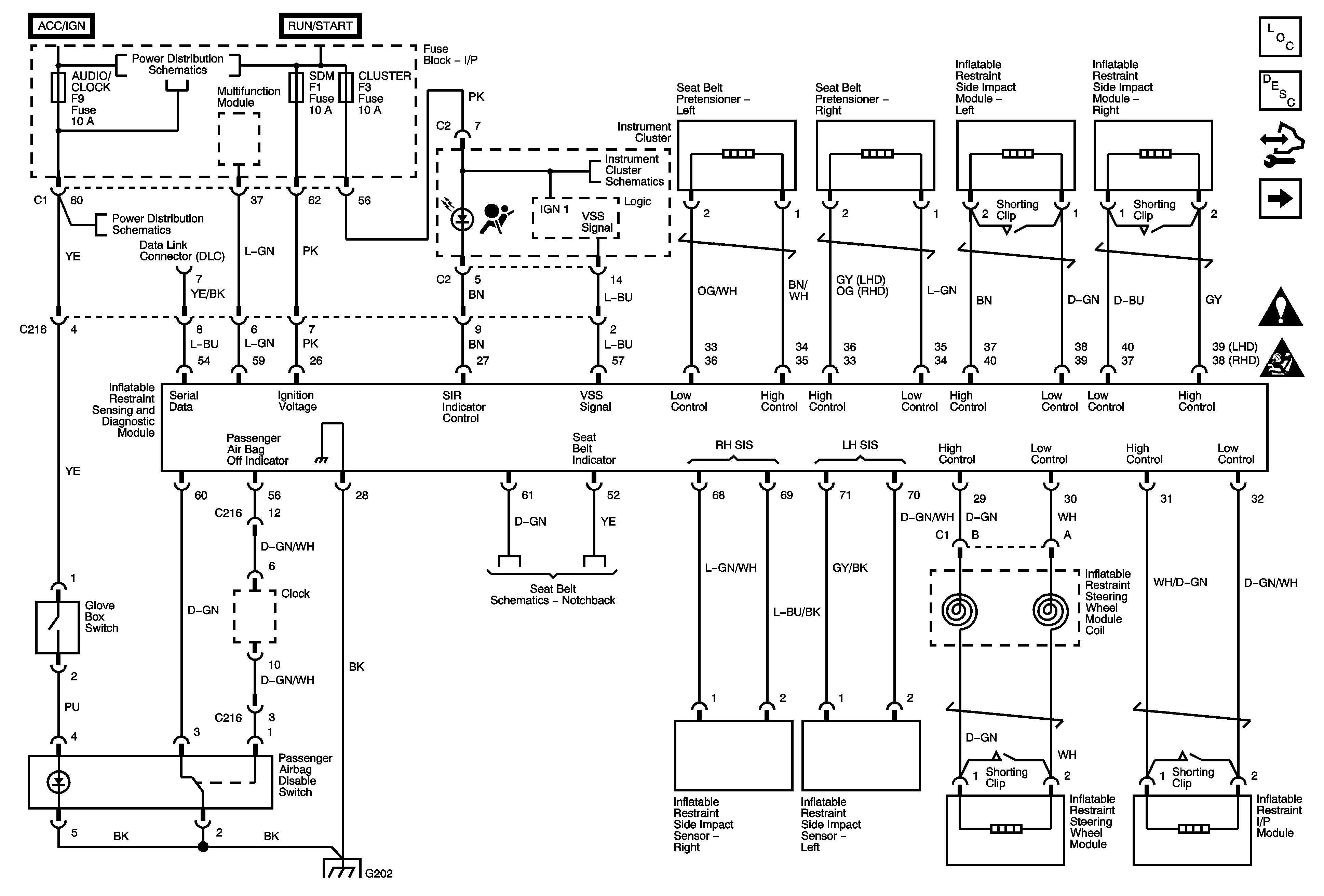
🢒 SIR System w/o Passenger Presence System (PPS)
SIR System w/o Passenger Presence System (PPS)
SIR System w/o Passenger Presence System (PPS)
Master Electrical Component List Notchback
SIR System Description and Operation
Control Module References
SIR System w/Passenger Presence System (PPS) (1 of 2)
SIR Schematic Icons
SIR Caution for Zoning
IGN 2/ST Fuse, Ignition Switch, CIGAR, AUDIO/CLOCK, CLUSTER, T/SIG Fuses
IGN 2/ST Fuse, Ignition Switch, CIGAR, AUDIO/CLOCK, CLUSTER, T/SIG Fuses
Charge, Brake, MIL, Seat Belt, Air Bag, Oil Pressure, HOLD, ABS, Door Open Indicators
Seat Belt Schematics
G201 - 3 of 3, G202