GM Service Manual Online
For 1990-2009 cars only
Makes
🢒
Pontiac
🢒
2007
🢒
Wave
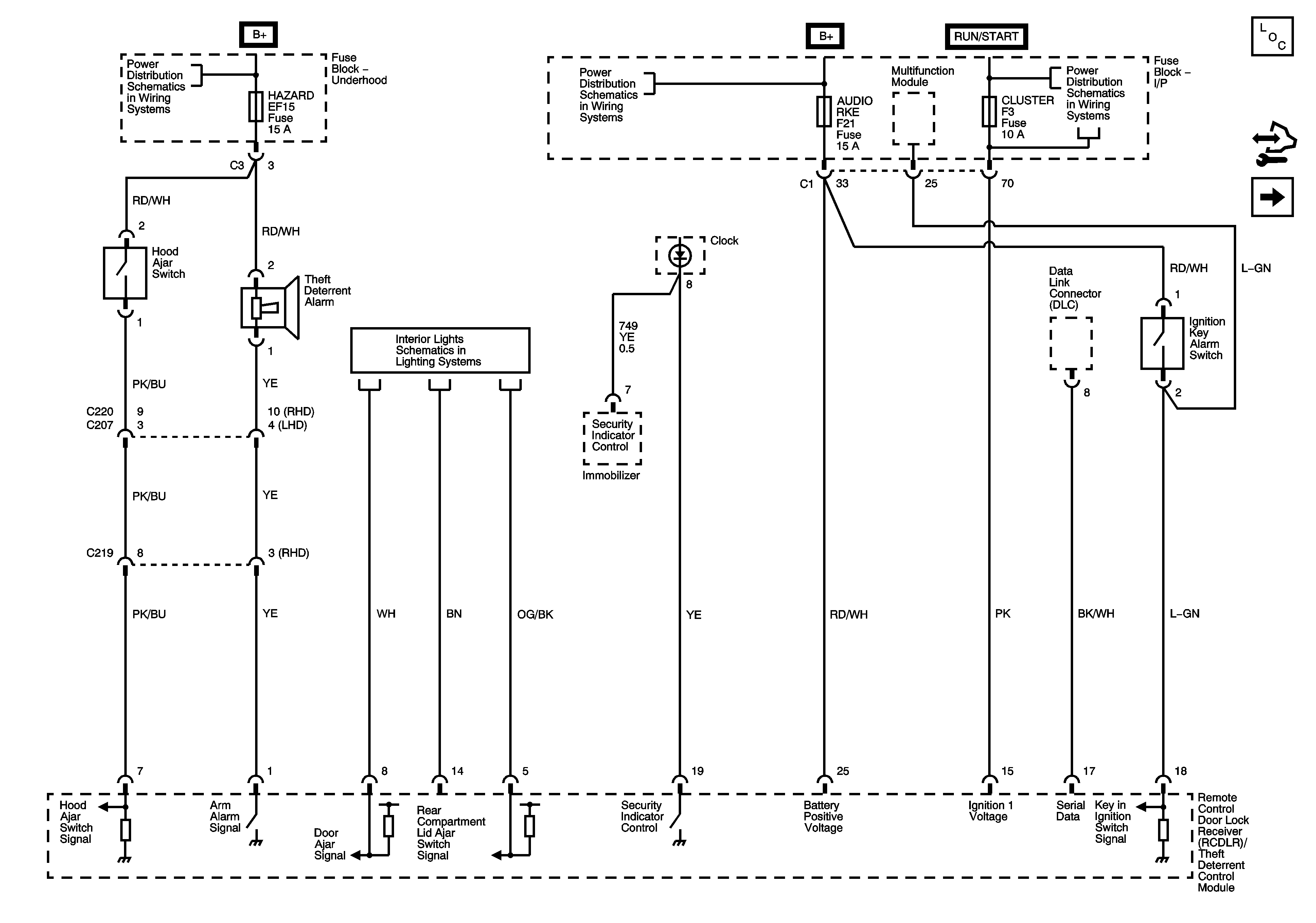
🢒 Remote Control Door Lock Receiver Power and Inputs
Remote Control Door Lock Receiver Power and Inputs
Remote Control Door Lock Receiver Power and Inputs
Master Electrical Component List (Notchback)
Control Module References
Remote Control Door Lock Receiver Door Lock Control and Tamper Switches
ABS, HAZARD, ECU, FUEL PUMP Fuses
AUDIO/RKE, DEFOGGER, DEFOG MIRROR Fuses
IGN 2/ST Fuse, Ignition Switch, CIGAR, AUDIO/CLOCK, CLUSTER, T/SIG Fuses
G401, G402