GM Service Manual Online
For 1990-2009 cars only
Makes
🢒
Pontiac
🢒
2007
🢒
Wave
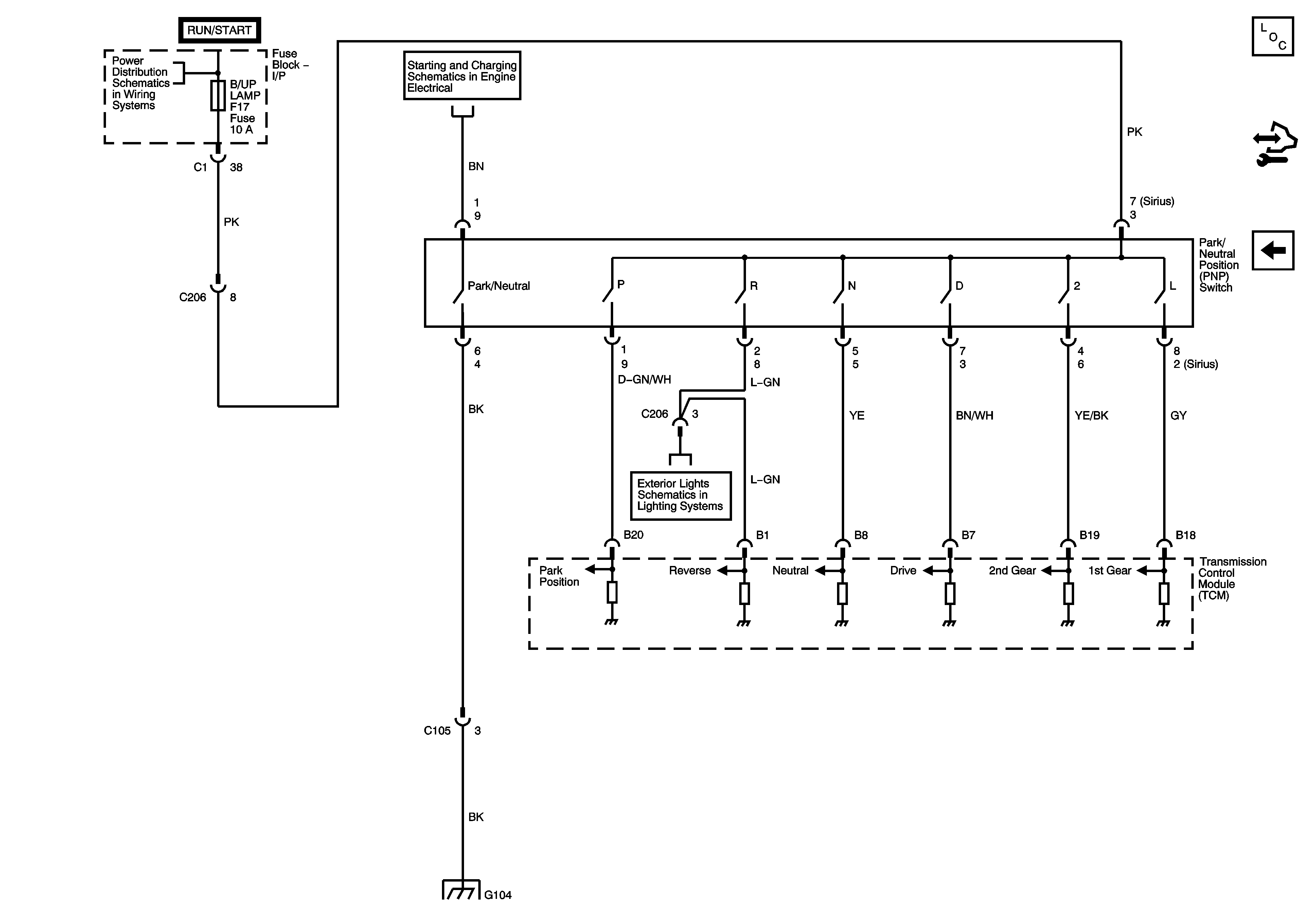
🢒 Park Neutral Position Switch
Park Neutral Position Switch
Park Neutral Position (PNP)
Master Electrical Component List (Notchback)
Control Module References
Vehicle and Input Shaft Speed Sensors
ACC/IG 1 Fuse, Ignition Switch, B/UP LAMP, ELEC MIRROR Fuses
Starting System
G104