GM Service Manual Online
For 1990-2009 cars only
Makes
🢒
Pontiac
🢒
2007
🢒
Wave
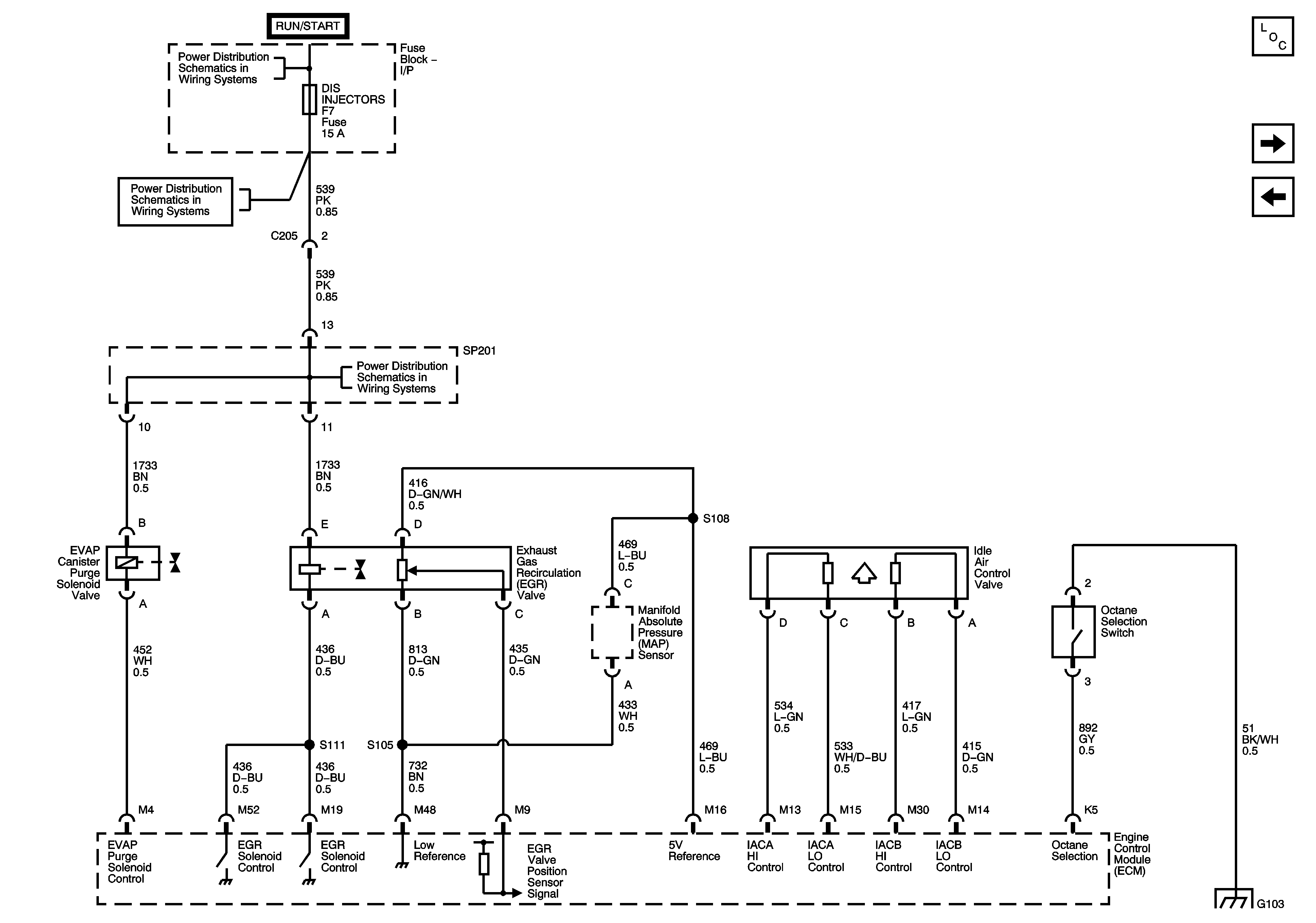
🢒 EVAP, EGR, IAC and Octane Selector 1.4L SOHC
EVAP, EGR, IAC and Octane Selector 1.4L SOHC
EVAP, EGR, IAC and Octane Selector
Master Electrical Component List (Hatchback)
Subsystem References 1.4L SOHC
Fuel System 1.4L SOHC
Battery Feed
Battery Feed
Battery Feed
Ground Distrbution G103 - 1.2L