GM Service Manual Online
For 1990-2009 cars only
Makes
🢒
Pontiac
🢒
2007
🢒
Wave
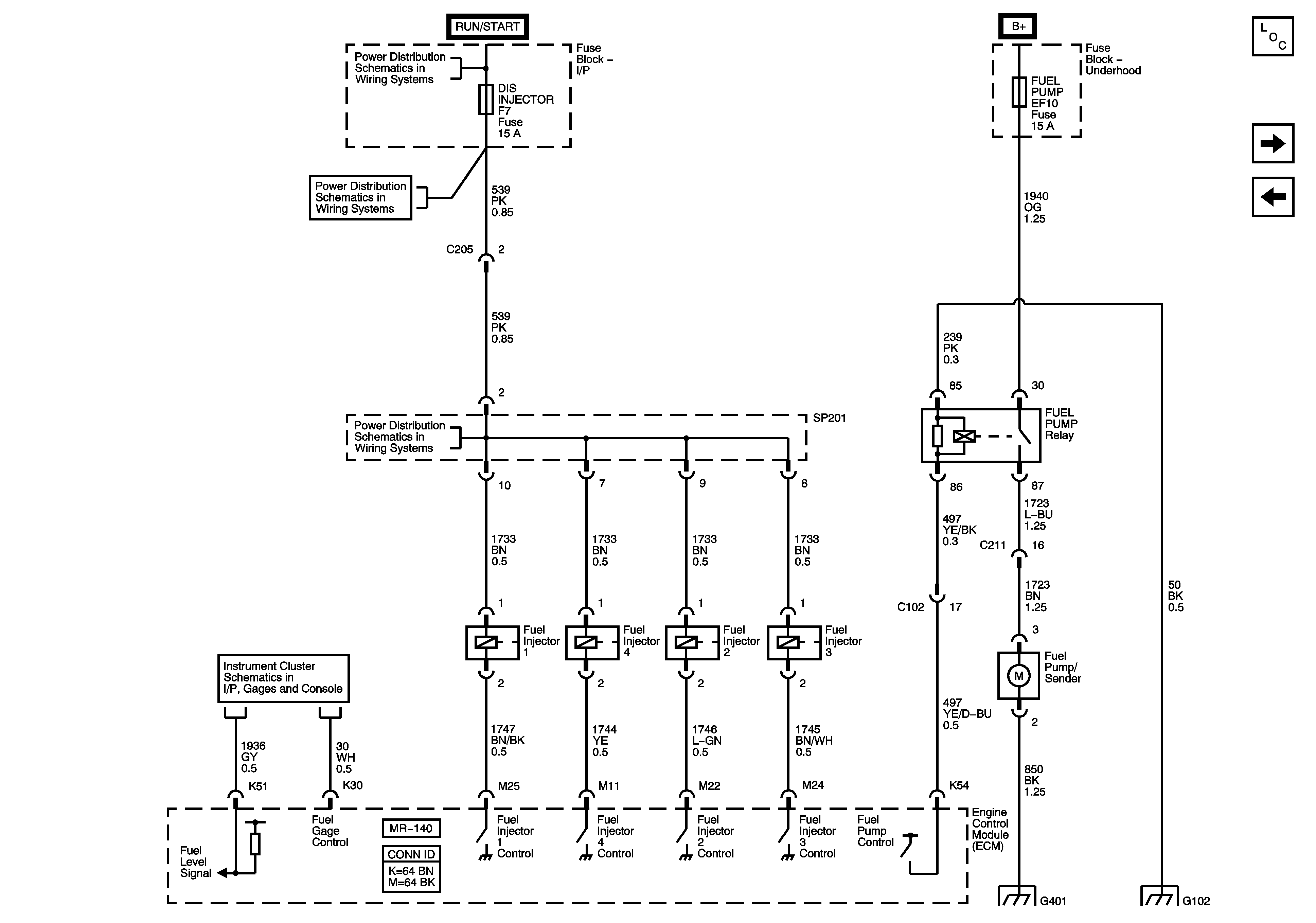
🢒 Fuel System 1.4L SOHC
Fuel System 1.4L SOHC
Fuel System
Master Electrical Component List (Hatchback)
EVAP, EGR, IAC and Octane Selector 1.4L SOHC
Ignition Sensors 1.4L SOHC
Battery Feed
Battery Feed
Battery Feed
Instrument Cluster Gages 1.2L
Ground Distribution G401
Ground Distribution G101, G102 - 1 of 2 and G105