GM Service Manual Online
For 1990-2009 cars only
Makes
🢒
Pontiac
🢒
2007
🢒
Wave
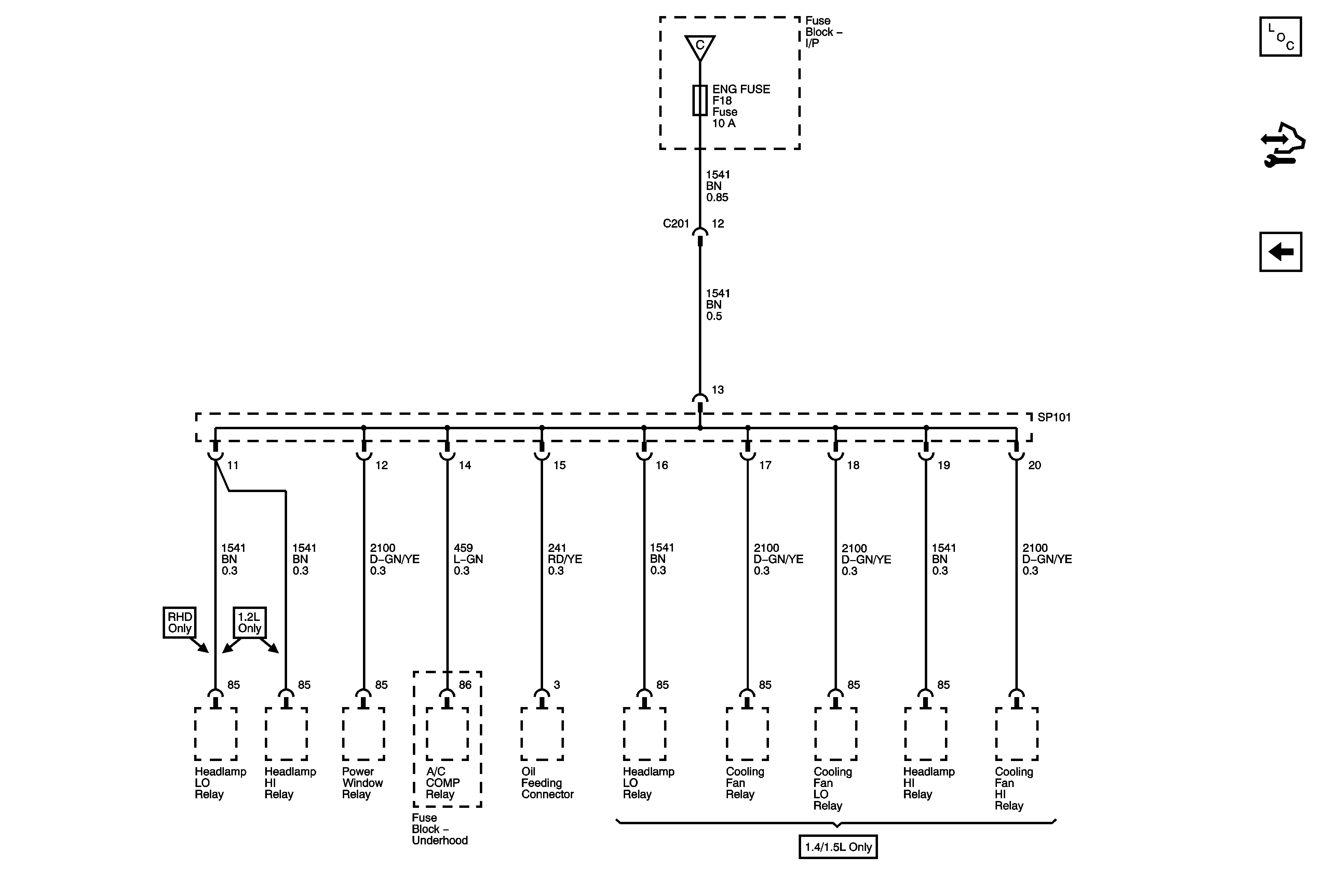
🢒 Power Distribution Fuse F18
Power Distribution Fuse F18
Fuse Block - I/P 18 Fuse
Master Electrical Component List (Hatchback)
Control Module References
Power Distribution Fuse F7 - 2 of 2
Power Distribution Ignition Switch and Fuses F6, 7 - 1 of 2, 17 and 18