GM Service Manual Online
For 1990-2009 cars only
Makes
🢒
Pontiac
🢒
2007
🢒
Wave
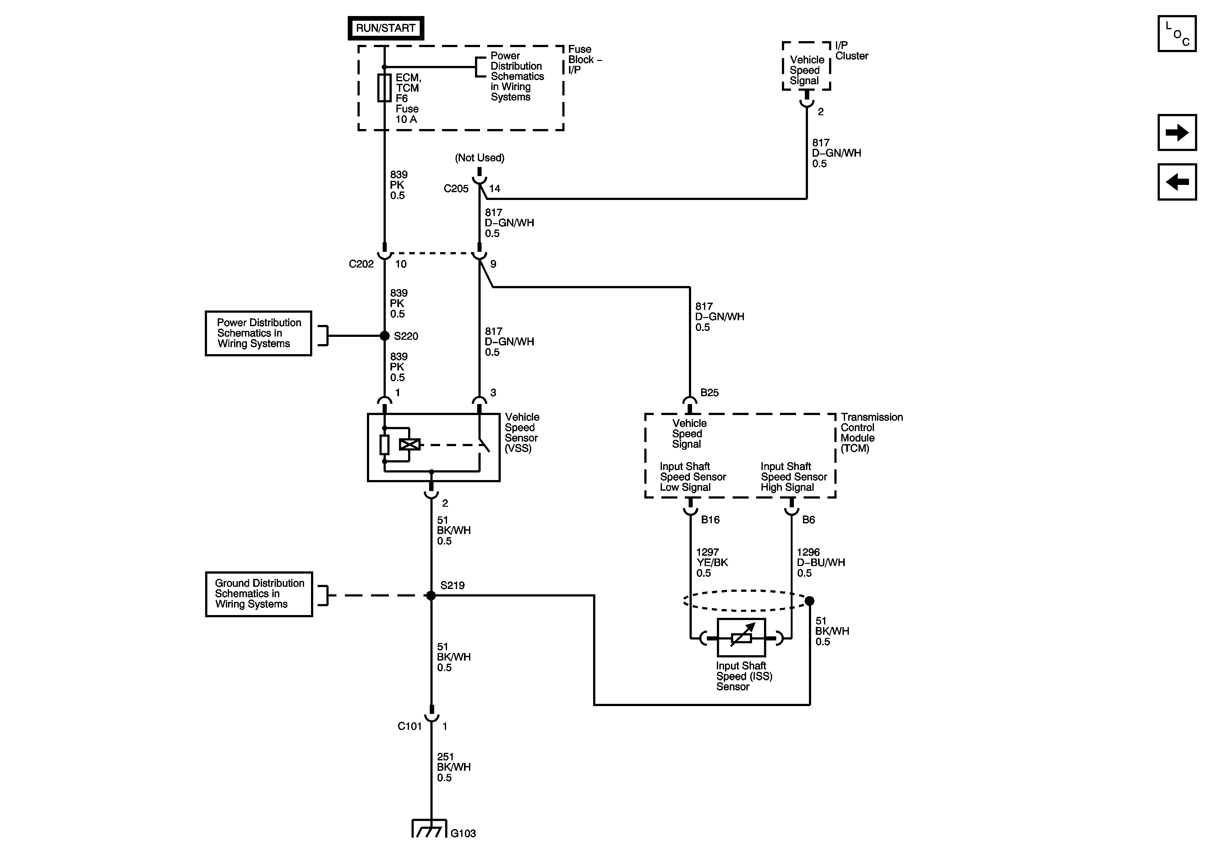
🢒 Vehicle Speed Signal (VSS)
Vehicle Speed Signal (VSS)
VSS
Master Electrical Component List Hatchback
PNP Switch
Stop Lamp Switch and Transaxle Valves
Battery Feed
Battery Feed
Ground Distribution G101, G102 - 1 of 2 and G105
Ground Distrbution G103 - 1.2L