GM Service Manual Online
For 1990-2009 cars only
Makes
🢒
Saab
🢒
2007
🢒
9-7x
🢒 Interior Lamps
Interior Lamps
Interior Lamps
Master Electrical Component List
Interior Lighting Systems Description and Operation
Control Module References
Door Switch and Liftgate Inputs
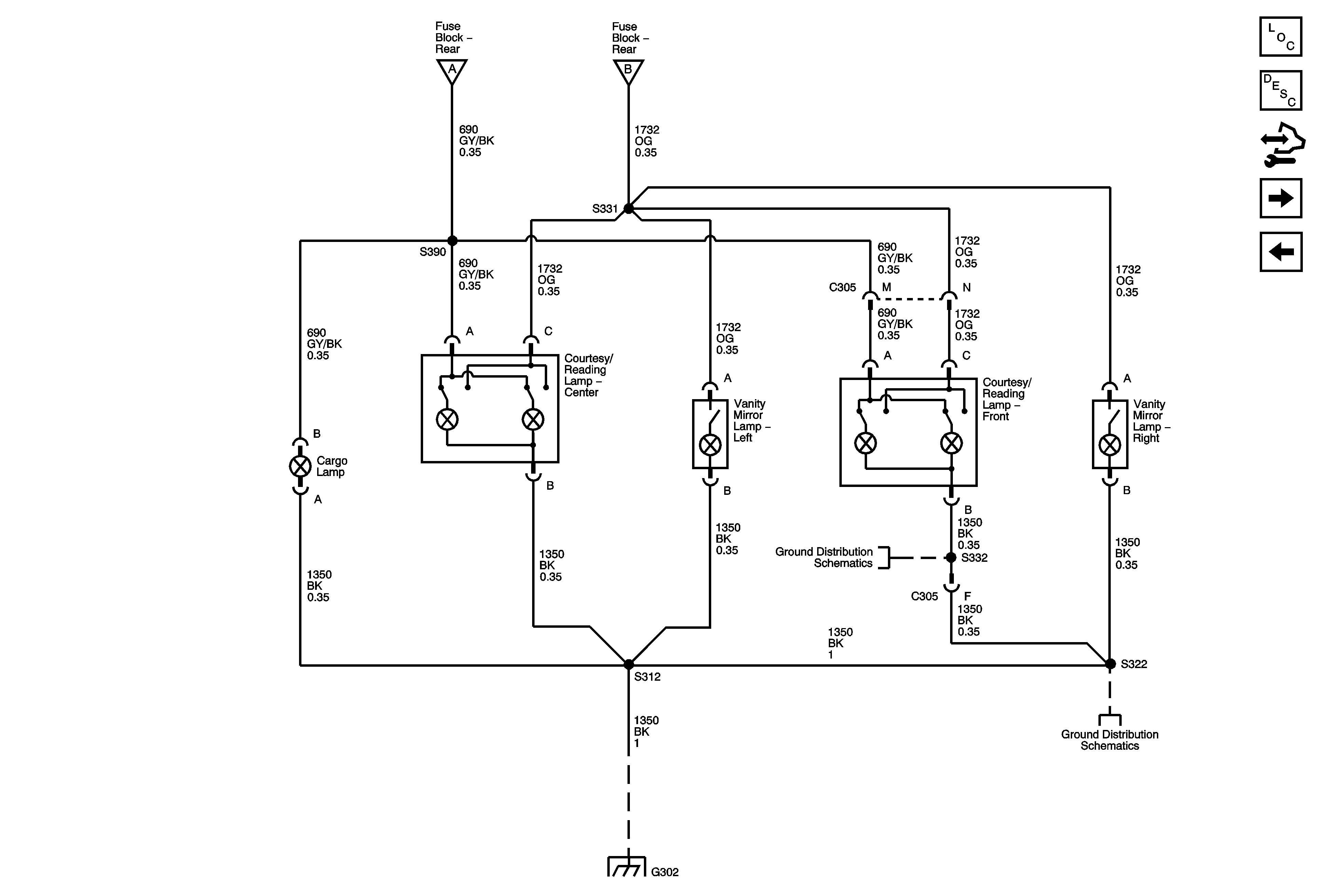
Interior Lamps Controls
Interior Lamps Controls
Interior Lamps Controls
G302 - 2 of 2, and G306
G302 - 2 of 2, and G306
G302 - 1 of 2, G303, and G304