GM Service Manual Online
For 1990-2009 cars only

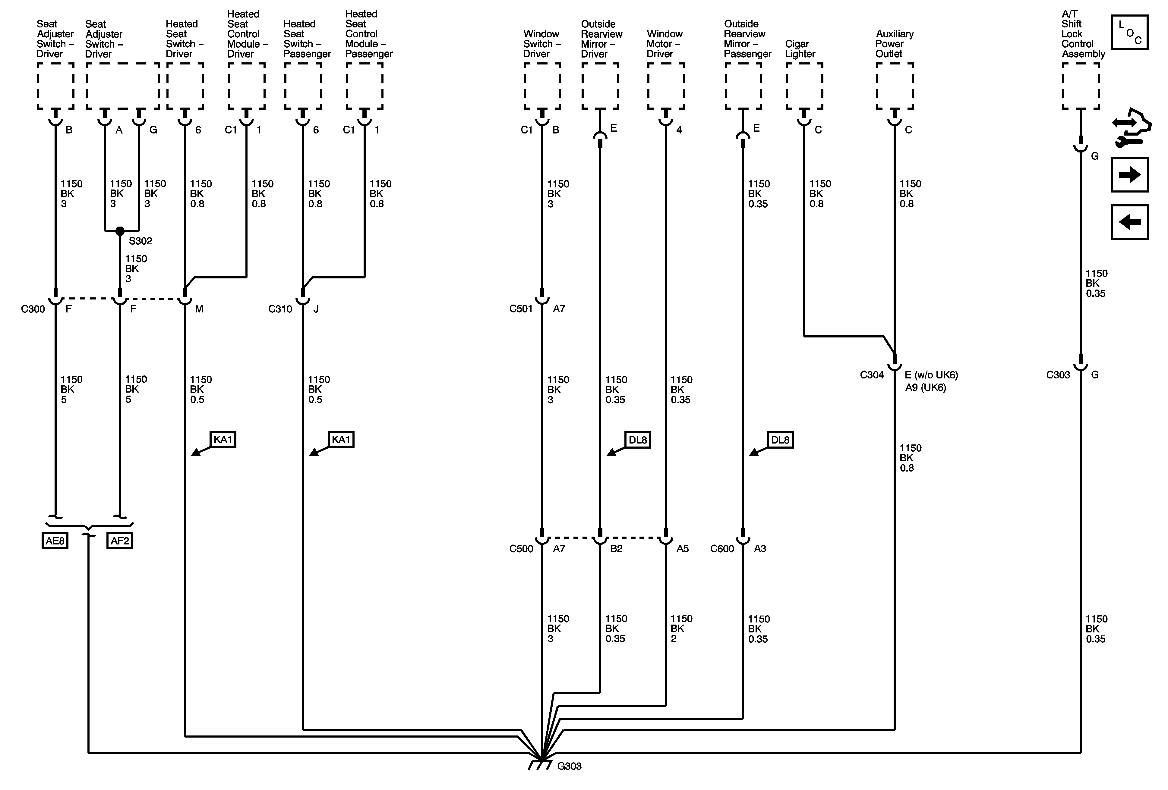
G303

G303


Object Number: 1805405  Size: FS
Master Electrical Component List
Control Module References
G305
G302