GM Service Manual Online
For 1990-2009 cars only
Makes
🢒
Saturn
🢒
2007
🢒
AURA
🢒 Transmission Switches, TFT and A/T ISS Sensor
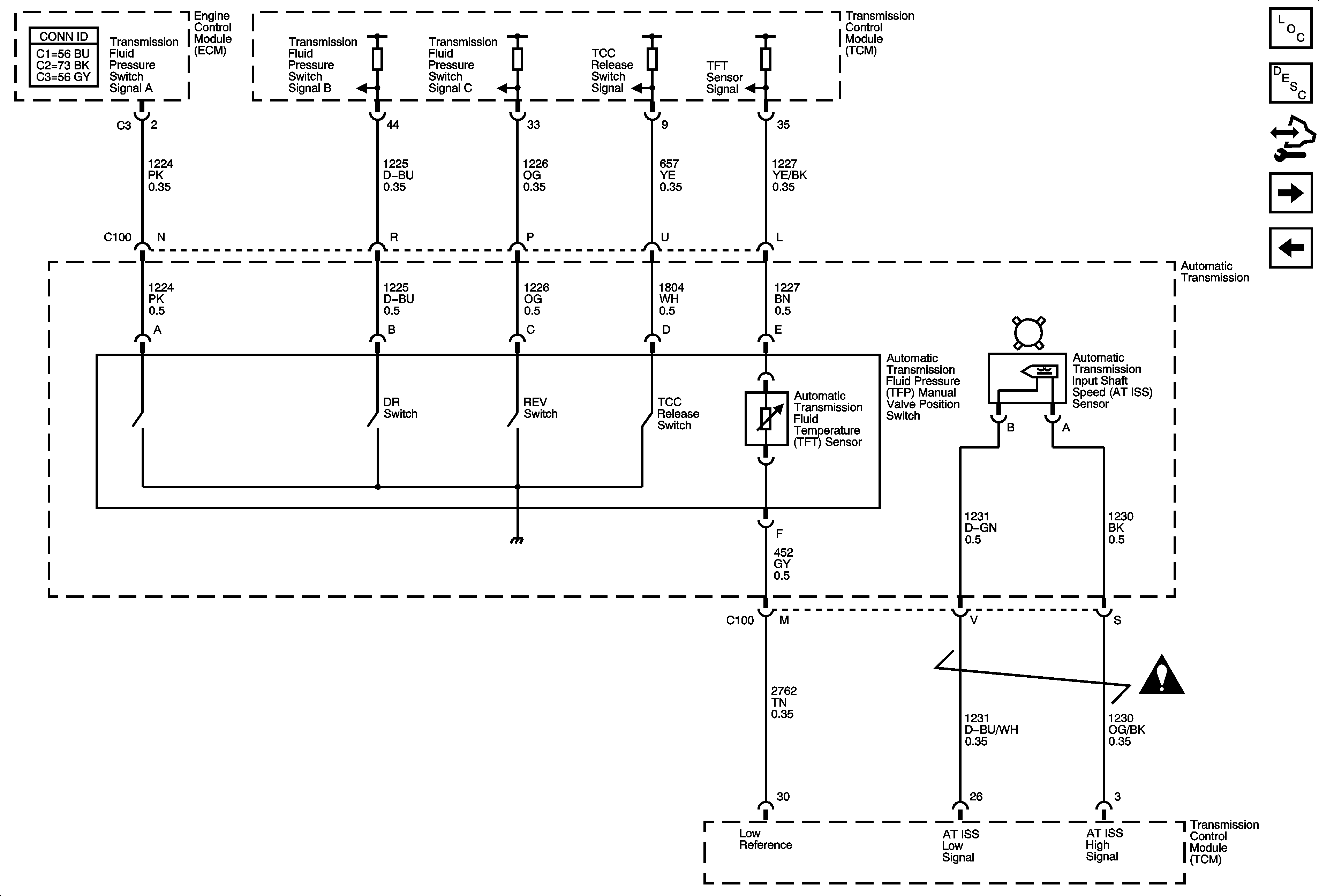
Transmission Switches, TFT and A/T ISS Sensor
Transmission Switches, TFT and A/T ISS Sensor (ME7)
Master Electrical Component List
Control Module References
Pressure Control and VSS
Shift Solenoids and (TCC PWM) Solenoid Valve