GM Service Manual Online
For 1990-2009 cars only
Makes
🢒
Saturn
🢒
2003
🢒
ION
🢒 Side Impact-ASF
Side Impact-ASF
Side Impact-ASF
Master Electrical Component List
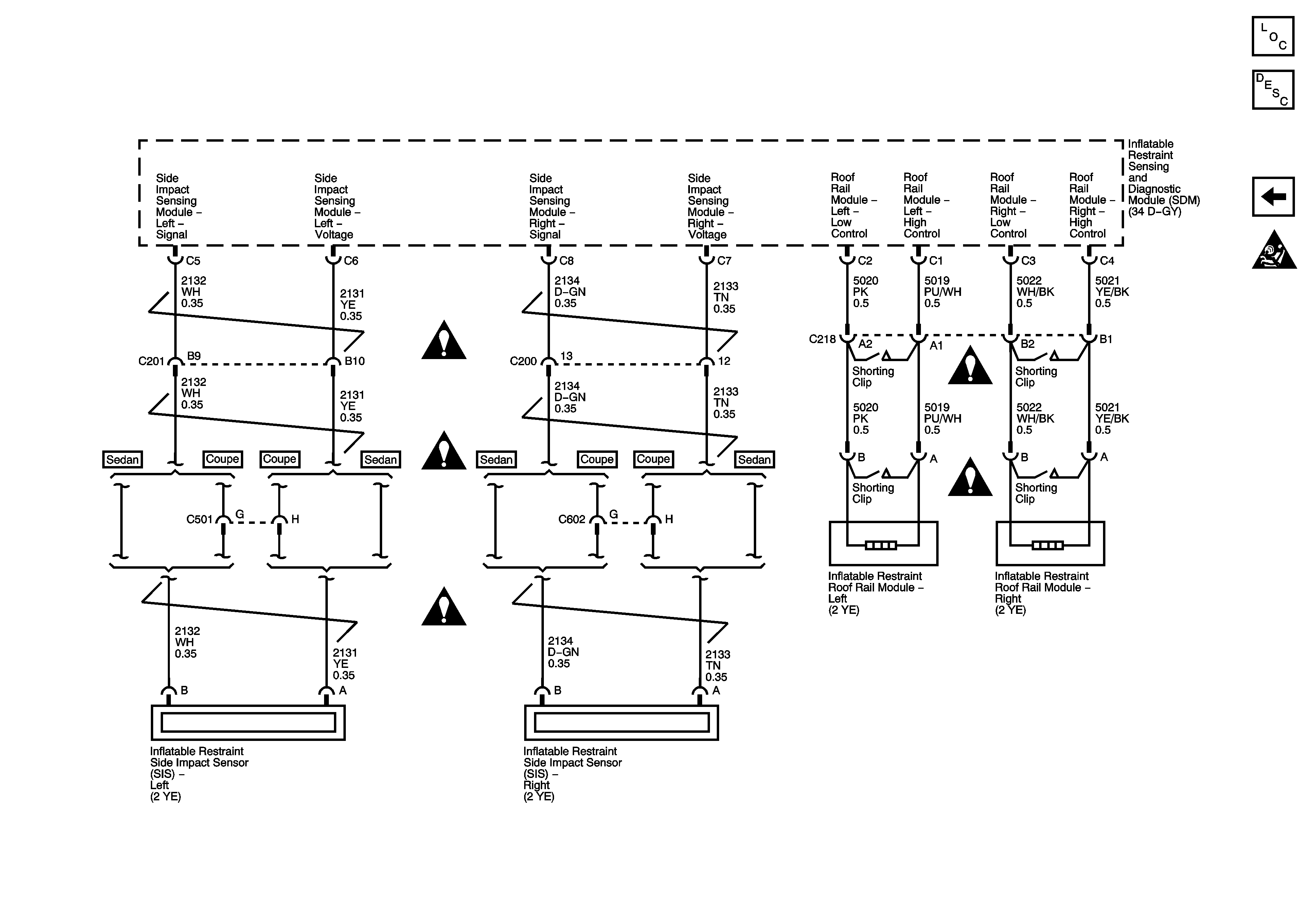
SIR System Description and Operation
DLC, Frontal Impact, Ground, Indicator, and Power
SIR Caution for Zoning
SIR Schematic Icons
SIR Schematic Icons
SIR Schematic Icons
SIR Schematic Icons
SIR Schematic Icons