GM Service Manual Online
For 1990-2009 cars only
Makes
🢒
Saturn
🢒
2004
🢒
ION
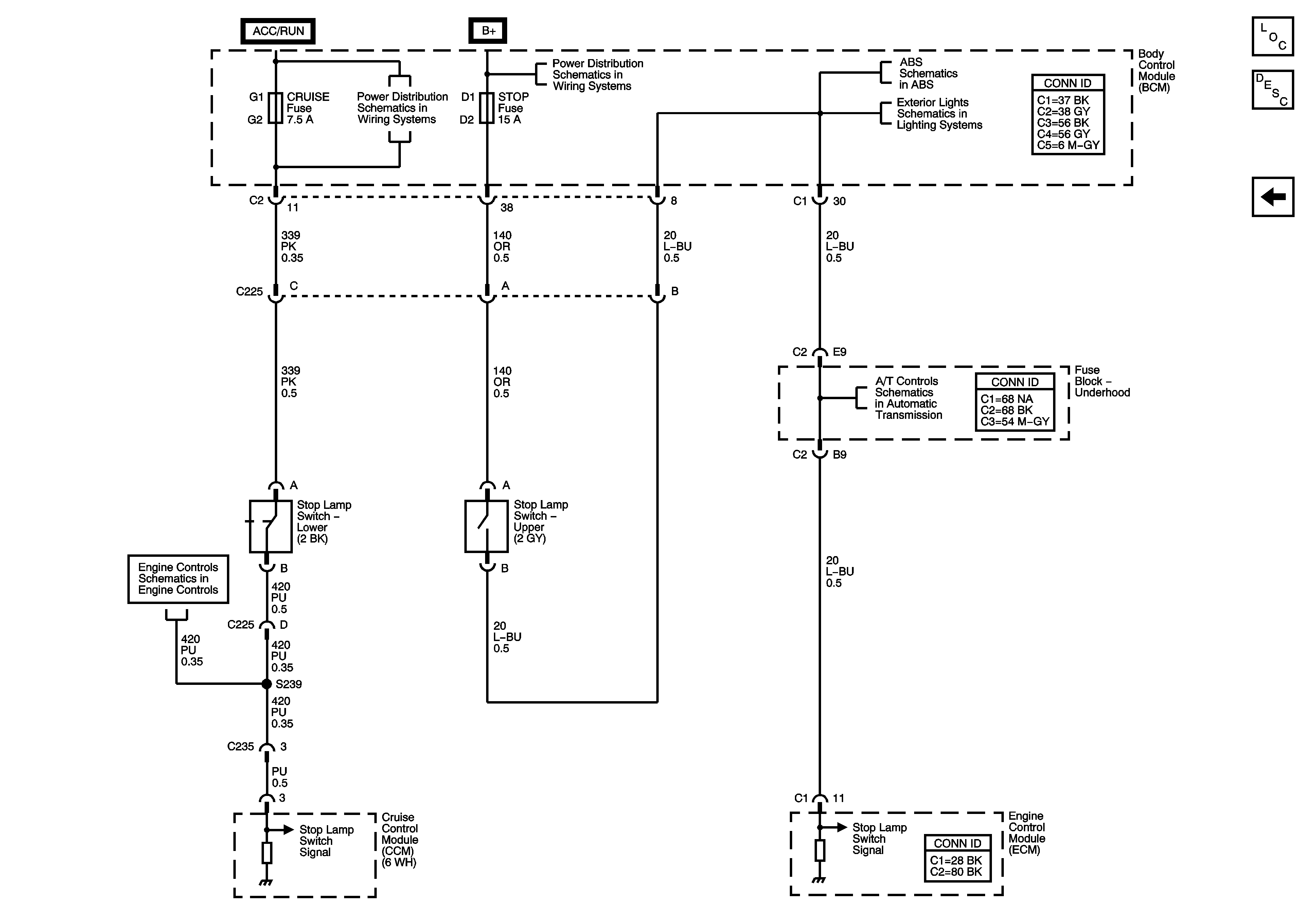
🢒 Stop Lamp Switches
Stop Lamp Switches
Stop Lamp Switches
Master Electrical Component List
Cruise Control Description and Operation 2.2L
Driver Controls
Fuse Block-Underhood Fuses: ERLS, and INJECTORS, BCM Fuses: AIR BAG, CRUISE, and EPS
Fuse Block-Underhood Fuses: IP BATT2 and RUN (IGN3), BCM Fuses: BCM ELECT, CLUSTER, FUELPUMP, HVAC, IGN. SW, and STOP
Stop Lamps
Stop Lamps
Ignition Controls