GM Service Manual Online
For 1990-2009 cars only
Makes
🢒
Saturn
🢒
2005
🢒
ION
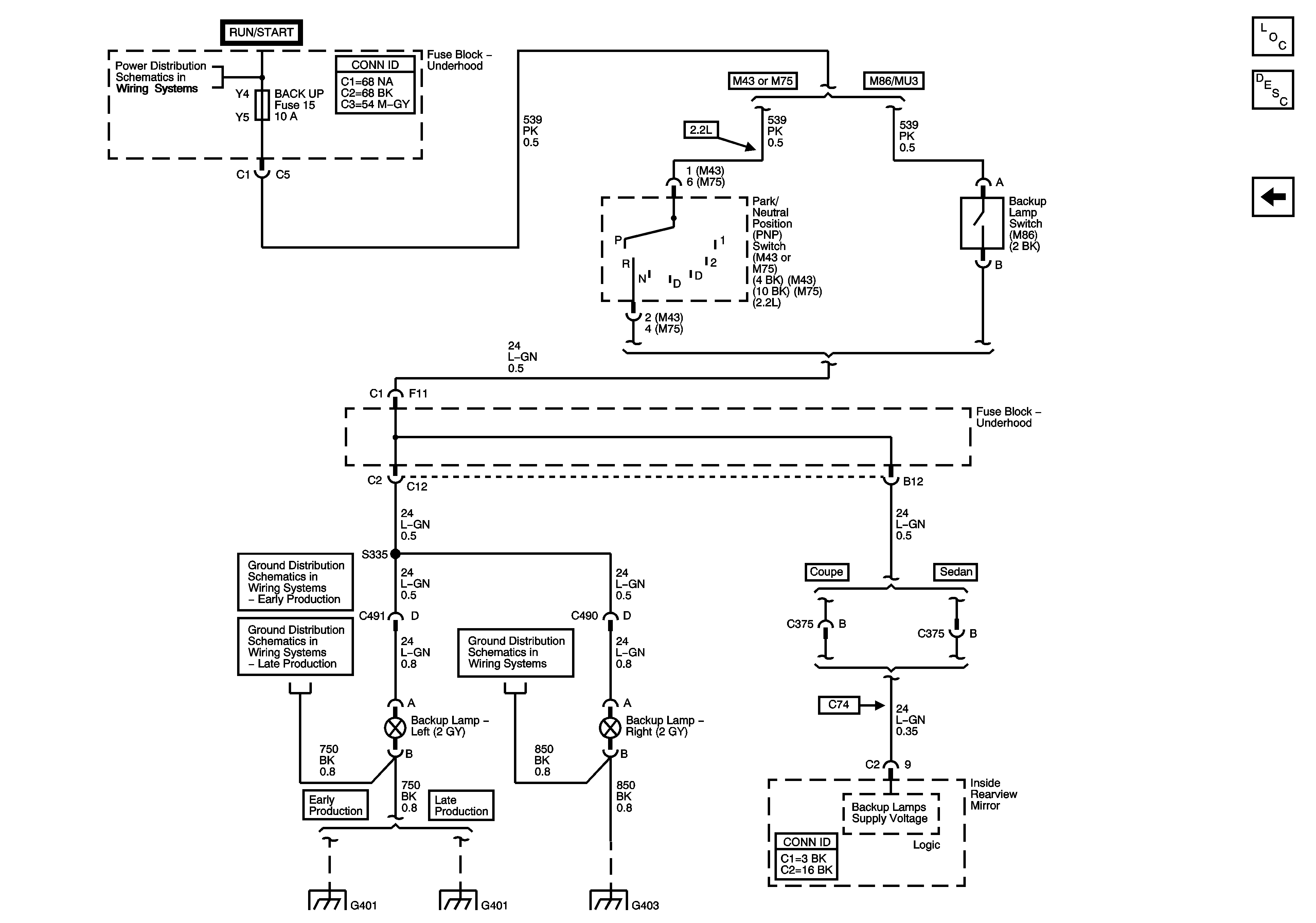
🢒 Backup Lamps
Backup Lamps
Backup Lamps
Master Electrical Component List
Exterior Lighting Systems Description and Operation
Stop Lamps - Late Production
Fuse Block - Underhood Fuses: Backup, TRANS1, TRANS2
G401 - Early Production
G401 - Late Production
G403 and G502
G401 - Early Production
G401 - Late Production
G403 and G502