GM Service Manual Online
For 1990-2009 cars only
Makes
🢒
Saturn
🢒
2007
🢒
ION
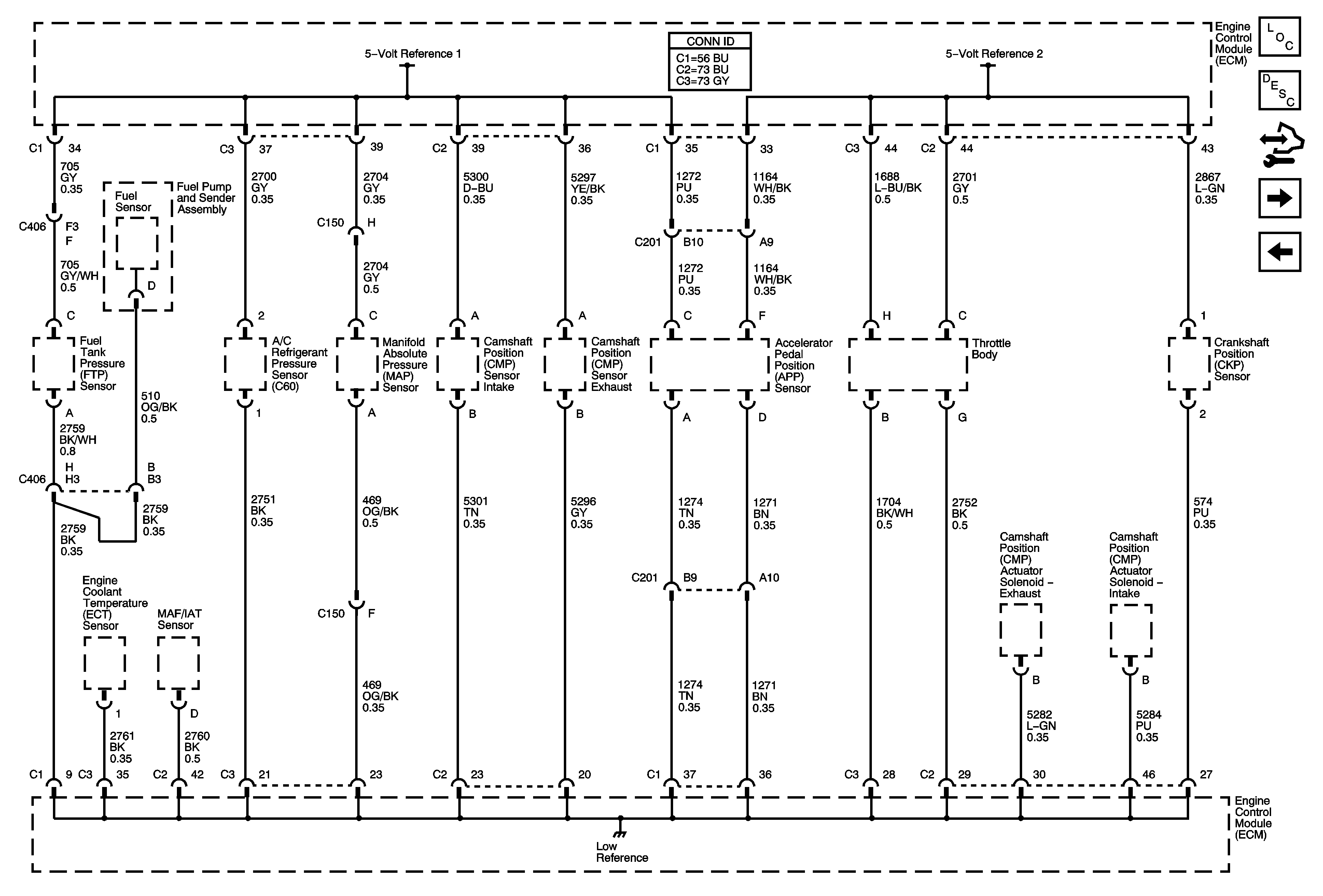
🢒 Engine Data Sensors - 5-Volt and Low References
Engine Data Sensors - 5-Volt and Low References
Engine Data Sensor - 5-Volt and Low Reference
Master Electrical Component List
Engine Control Module Description
Control Module References
Pressure, Temperature, and MAF/IAT
Power, Ground, MIL, and Serial Data