GM Service Manual Online
For 1990-2009 cars only

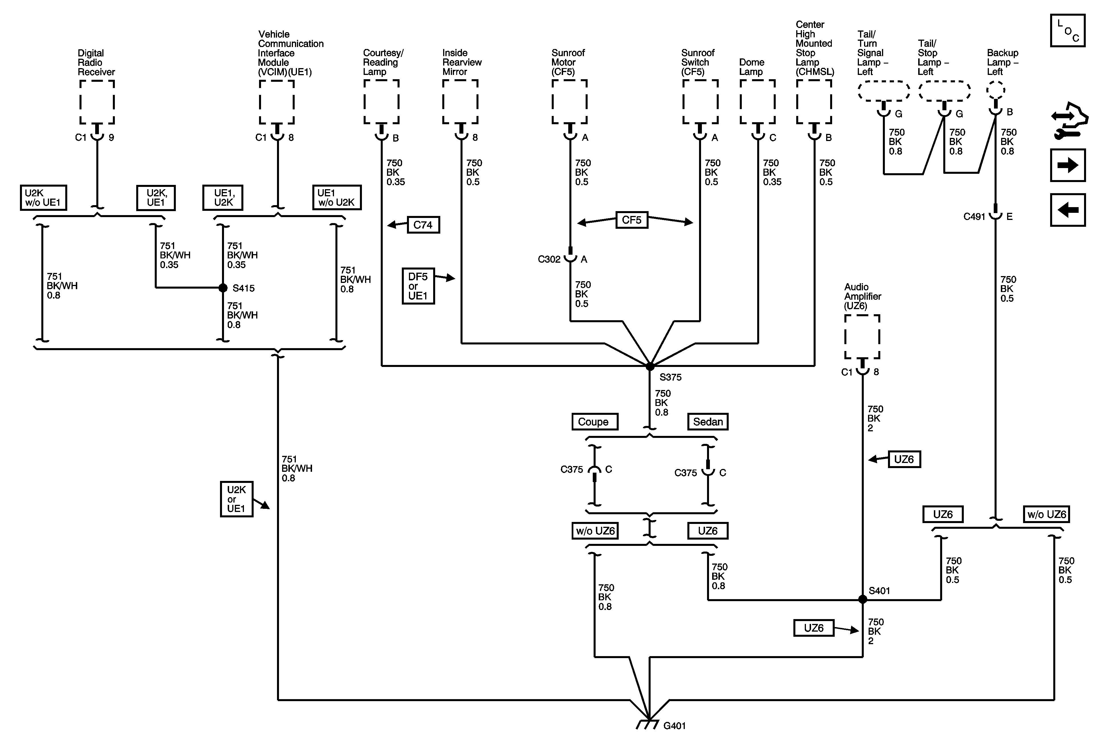
G401

G401


Object Number: 1769468  Size: FS
Master Electrical Component List
Control Module References
G403, G502
G301