GM Service Manual Online
For 1990-2009 cars only

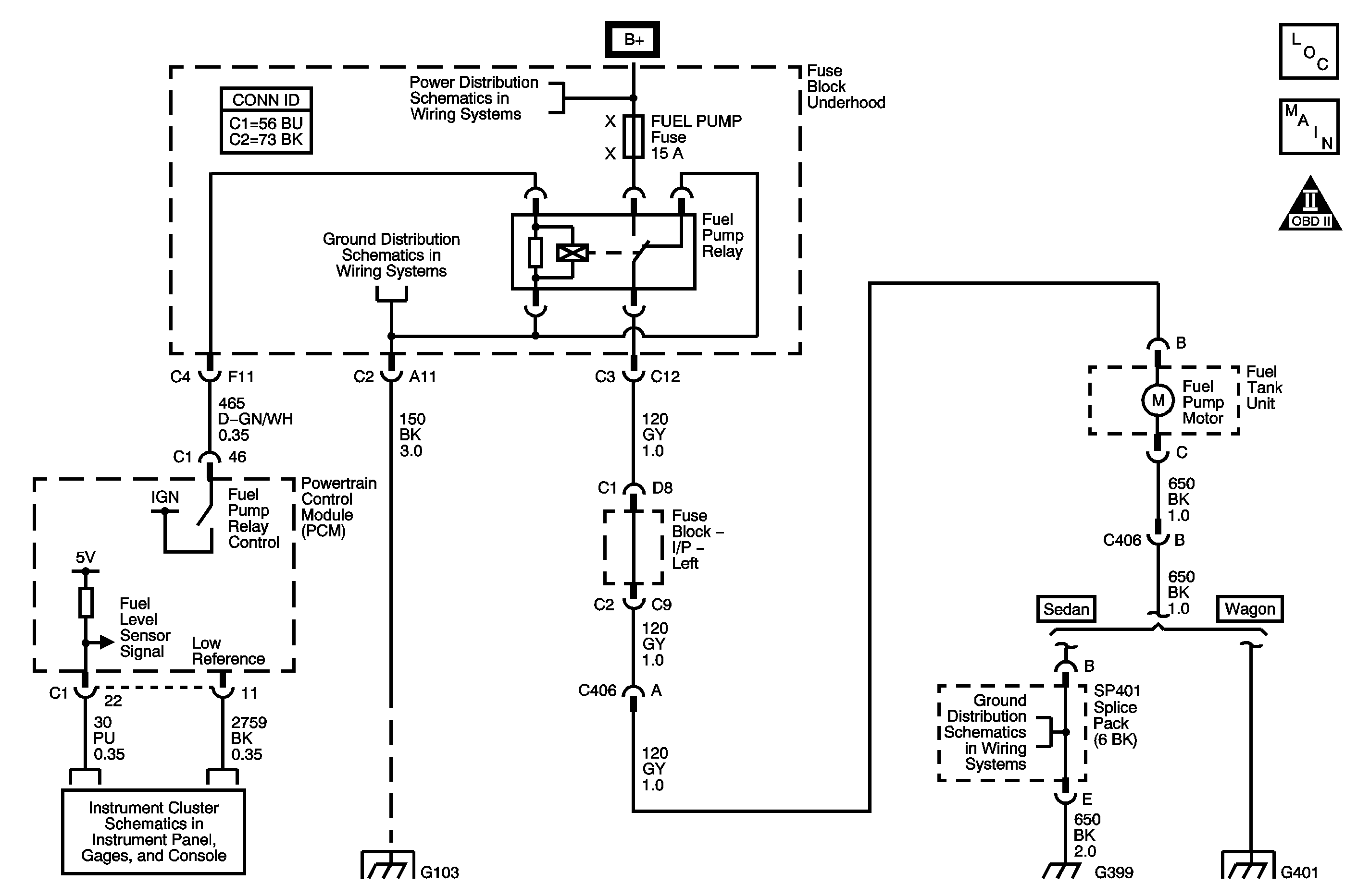
Object Number: 1245761  Size: MF
Engine Controls Component Views
Engine Controls Schematics

Circuit Description

The control module enables the fuel pump relay when the ignition switch is turned ON. The control module will disable the fuel pump relay within two seconds unless the control module detects ignition reference pulses. The control module continues to enable the fuel pump relay as long as ignition reference pulses are detected. The control module disables the fuel pump relay within 2 seconds if ignition reference pulses cease to be detected and the ignition remains ON.

Step

Action

Yes

No

Schematic Reference: Engine Controls Schematics

Connector End View Reference: Engine Controls Connector End Views or Powertrain Control Module Connector End Views

1

Did you perform the Diagnostic System Check-Engine Controls?

Go to Step 2

Go to Diagnostic System Check - Engine Controls

2

  1. Turn ON the ignition, with the engine OFF.
  2. Command the fuel pump relay ON and OFF with a scan tool.
  3. Repeat the commands as necessary.

Does the fuel pump turn ON and OFF?

Go to Intermittent Conditions

Go to Step 3

3

Command the fuel pump relay ON and OFF with a scan tool.

Do you hear the fuel pump relay click when you command the fuel pump relay ON and OFF?

Go to Step 9

Go to Step 4

4

  1. Turn OFF the ignition.
  2. Remove the fuel pump relay.
  3. Turn ON the ignition, with the engine OFF.
  4. Probe the control circuit of the fuel pump relay with a test lamp that is connected to a good ground. Refer to Probing Electrical Connectors in Wiring Systems.
  5. Command the fuel pump relay ON and OFF with a scan tool.

Does the test lamp turn ON and OFF?

Go to Step 5

Go to Step 6

5

  1. Connect a test lamp between the control circuit of the fuel pump relay and the ground circuit of the fuel pump relay.
  2. Command the fuel pump relay ON and OFF with a scan tool.

Does the test lamp turn ON and OFF?

Go to Step 21

Go to Step 24

6

Does the test lamp remain illuminated with each command?

Go to Step 7

Go to Step 8

7

Test the control circuit of the fuel pump relay for a short to voltage. Refer to Circuit Testing and Wiring Repairs in Wiring Systems.

Did you find and correct the condition?

Go to Step 29

Go to Step 28

8

Test the control circuit of the fuel pump relay for a short to ground or an open. Refer to Circuit Testing and Wiring Repairs in Wiring Systems.

Did you find and correct the condition?

Go to Step 29

Go to Step 22

9

Turn ON the ignition, with the engine OFF.

Does the fuel pump operate continuously?

Go to Step 10

Go to Step 11

10

  1. Turn OFF the ignition.
  2. Remove the fuel pump relay.
  3. Turn ON the ignition, with the engine OFF.

Does the fuel pump operate continuously?

Go to Step 23

Go to Step 27

11

Inspect the fuel pump fuse.

Is the fuel pump fuse open?

Go to Step 12

Go to Step 15

12

  1. Disconnect the fuel sender harness from the body pass-through connector.
  2. Test the supply voltage circuit of the fuel pump for a short to ground between the fuel pump relay and the body pass-through connector. Refer to Circuit Testing and Wiring Repairs in Wiring Systems.
  3. Replace the fuel pump fuse if necessary.

Did you find and correct the condition?

Go to Step 29

Go to Step 13

13

  1. Lower the fuel tank. Refer to Fuel Tank Replacement .
  2. Inspect the fuel sender harness on top of the fuel tank for the following conditions:
  3. • Any damage to the harness
    • A short to ground in the supply voltage circuit of the fuel pump--Refer to Circuit Testing and Wiring Repairs in Wiring Systems.
  4. Replace the fuel pump fuse if necessary.

Did you find and correct the condition?

Go to Step 29

Go to Step 14

14

  1. Connect all disconnected electrical components.
  2. Install a new fuel pump fuse.
  3. Command the fuel pump relay ON with a scan tool.
  4. Inspect the fuel pump fuse.

Is the fuel pump fuse open?

Go to Step 26

Go to Intermittent Conditions

15

  1. Turn OFF the ignition.
  2. Remove the fuel pump relay.
  3. Turn ON the ignition, with the engine OFF.
  4. Probe the battery voltage circuit of the fuel pump relay, switch side, with a test lamp that is connected to a good ground. Refer to Probing Electrical Connectors in Wiring Systems.

Does the test lamp illuminate?

Go to Step 16

Go to Step 25

16

Connect a 15-amp fused jumper wire between the battery voltage circuit of the fuel pump relay and the supply voltage circuit of the fuel pump.

Does the fuel pump operate?

Go to Step 21

Go to Step 17

17

  1. Disconnect the fuel sender harness from the body pass-through connector.
  2. Test the supply voltage circuit of the fuel pump for an open or high resistance between the fuel pump relay and the body pass-through connector. Refer to Circuit Testing and Wiring Repairs in Wiring Systems.

Did you find and correct the condition?

Go to Step 29

Go to Step 18

18

Important: Inspect the ground circuit for proper torque, corrosion on the terminals, or damage to the wiring harness.

Test the ground circuit of the fuel pump for an open or high resistance between the body pass-through connector and ground. Refer to Circuit Testing and Wiring Repairs in Wiring Systems.

Did you find and correct the condition?

Go to Step 29

Go to Step 19

19

Test for an intermittent and for a poor connection at the fuel sender harness to the body pass-through connector. Refer to Testing for Intermittent Conditions and Poor Connections and Connector Repairs in Wiring Systems.

Did you find and correct the condition?

Go to Step 29

Go to Step 20

20

  1. Lower the fuel tank. Refer to Fuel Tank Replacement .
  2. Inspect the fuel sender harness on top of the fuel tank for the following conditions:
  3. • A damaged harness
    • An open circuit--Refer to Circuit Testing and Wiring Repairs in Wiring Systems.

Did you find and correct the condition?

Go to Step 29

Go to Step 26

21

Test for an intermittent and for a poor connection at the fuel pump relay. Refer to Testing for Intermittent Conditions and Poor Connections and Connector Repairs in Wiring Systems.

Did you find and correct the condition?

Go to Step 29

Go to Step 27

22

Test for an intermittent and for a poor connection at the powertrain control module (PCM). Refer to Testing for Intermittent Conditions and Poor Connections and Connector Repairs in Wiring Systems.

Did you find and correct the condition?

Go to Step 29

Go to Step 28

23

Repair the short to voltage in the supply voltage circuit of the fuel pump. Refer to Wiring Repairs in Wiring Systems.

Did you complete the repair?

Go to Step 29

--

24

Repair the open or high resistance in the ground circuit of the fuel pump relay . Refer to Wiring Repairs in Wiring Systems.

Did you complete the repair?

Go to Step 29

--

25

Repair the open in the battery voltage circuit of the fuel pump relay. Refer to Wiring Repairs in Wiring Systems.

Did you complete the repair?

Go to Step 29

--

26

Important: Inspect for poor connections at the fuel pump, within the fuel tank, before replacing the fuel pump.

  1. Replace the fuel sender. Refer to Fuel Sender Assembly Replacement .
  2. Replace the fuel pump fuse if necessary.

Did you complete the replacement?

Go to Step 29

--

27

Replace the fuel pump relay.

Did you complete the replacement?

Go to Step 29

--

28

Replace the PCM. Refer to Powertrain Control Module Replacement .

Did you complete the replacement?

Go to Step 29

--

29

Operate the system in order to verify the repair.

Did you correct the condition?

System OK

Go to Step 2