GM Service Manual Online
For 1990-2009 cars only
Makes
🢒
Saturn
🢒
2007
🢒
OUTLOOK - FWD
🢒
Power and Signal Distribution
🢒
Wiring Systems and Power Management
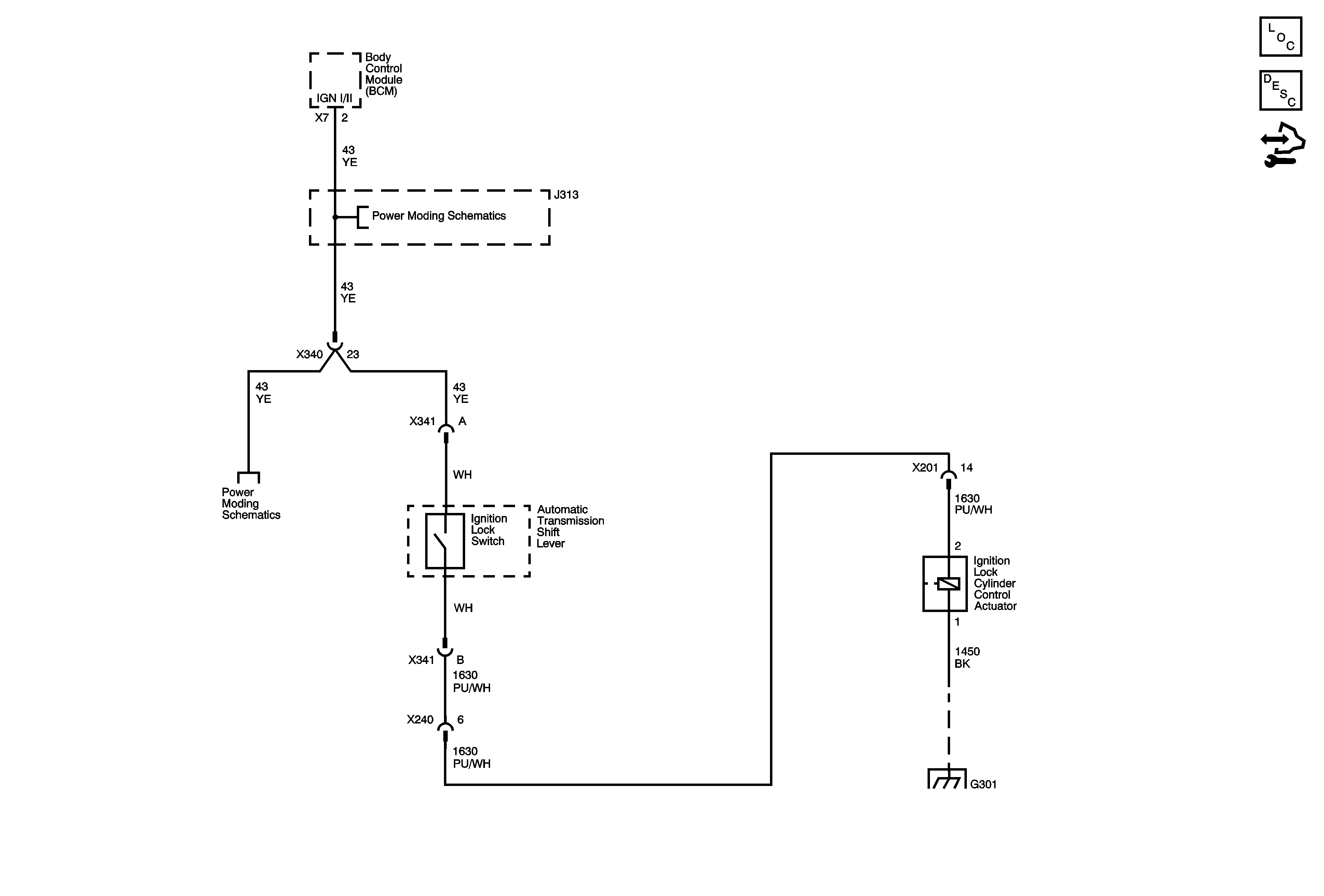
🢒 Ignition Lock Schematics
Column/Ignition Lock
Master Electrical Component List
Steering Wheel and Column Description and Operation
Control Module References
IGN I/II
IGN I/II
G301 1 of 2