GM Service Manual Online
For 1990-2009 cars only
Makes
🢒
Saturn
🢒
2008
🢒
OUTLOOK - FWD
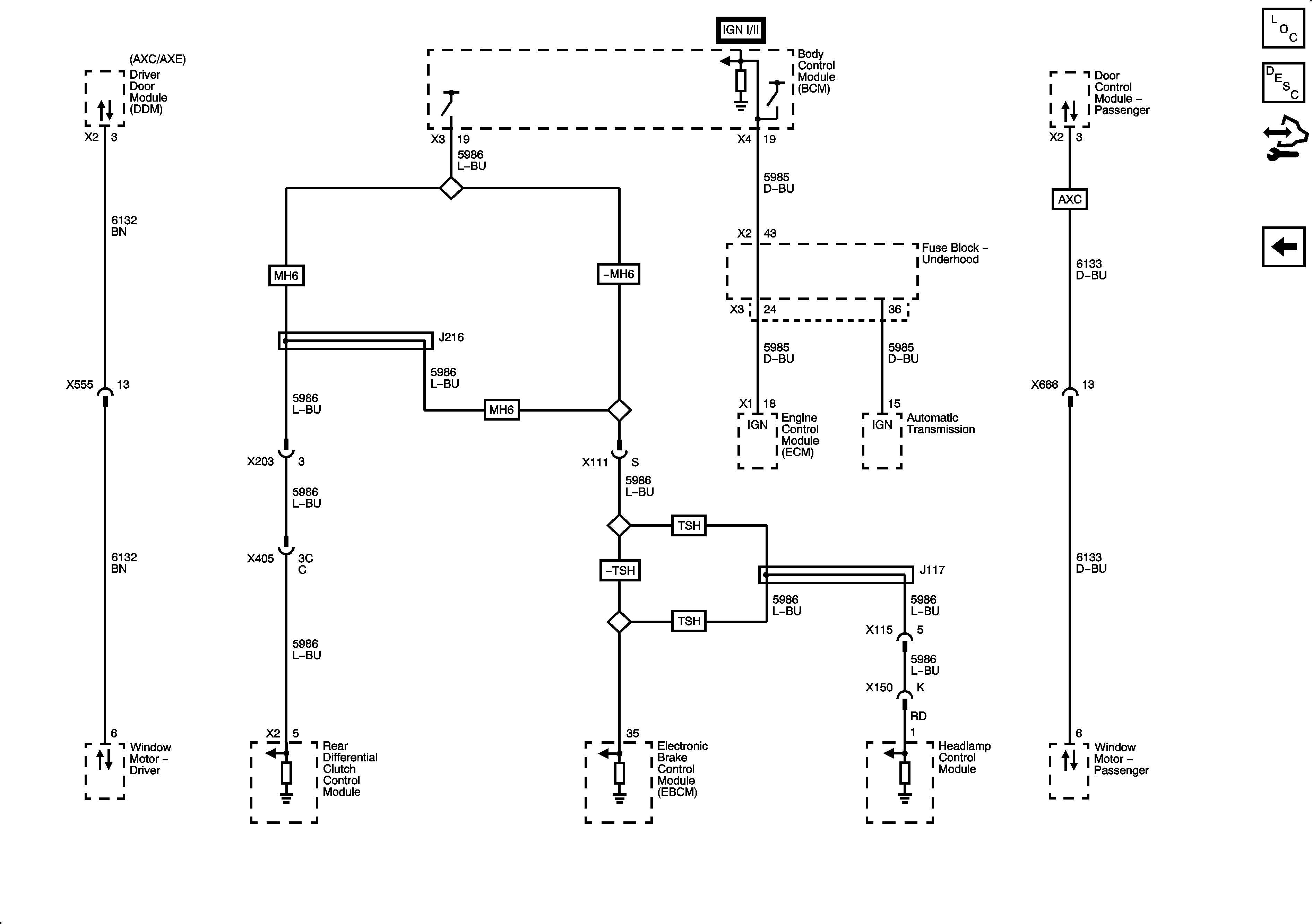
🢒 Communication Enable and Local Interconnect Network (LIN)
Communication Enable and Local Interconnect Network (LIN)
Communication Enable and Local Interconnect Network (LIN)
Master Electrical Component List
Data Link Communications Description and Operation
Control Module References
High Speed GMLAN - WDA or Z88 or W49 Late Production