GM Service Manual Online
For 1990-2009 cars only
Makes
🢒
Saturn
🢒
2007
🢒
RELAY Ext.
🢒 Messages
Messages
Messages
Master Electrical Component List
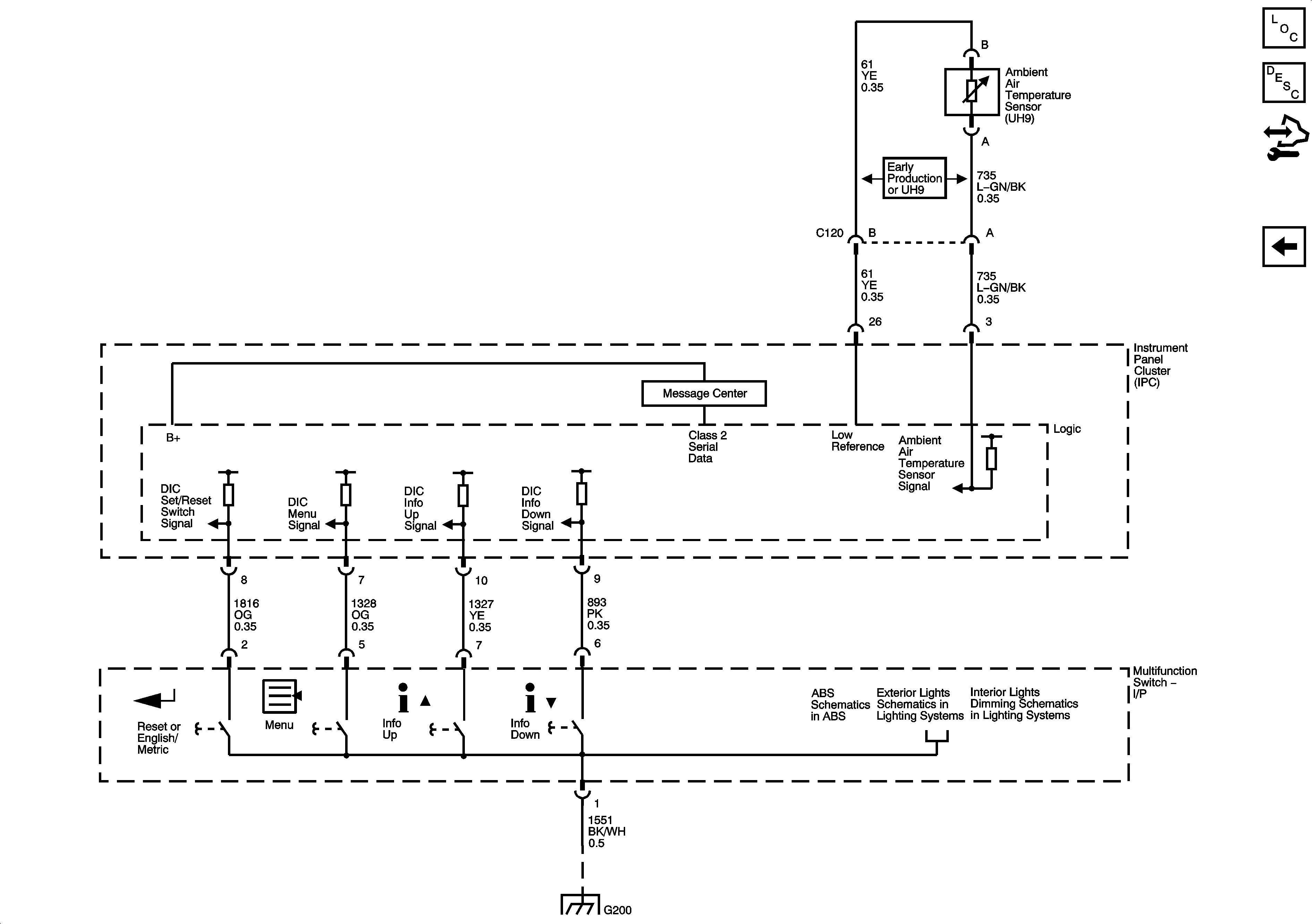
Driver Information Center (DIC) Description and Operation
Control Module References
Indicators and Lighting
G200 - 2 of 2
Driver Inputs, Indicators
Backup Lamps
Control, I/P and Passenger Door Lamps