GM Service Manual Online
For 1990-2009 cars only

SIR Diagnostic System Check Table

Perform the SIR Diagnostic System Check

  1. The "SIR Diagnostic System Check" must be the starting point of any SIR Diagnostics. The "SIR Diagnostic System Check" checks for the proper AIR Bag telltale lamp operation, the ability of the SDM to communicate through the serial data line, and whether any SIR DTCs exist.
  2. Refer to the proper diagnostic chart as directed by the "SIR Diagnostic System Check" will lead you to the correct chart to diagnose any SIR faults.
  3. Repeat the "SIR Diagnostic System Check" after any repair or diagnostic procedures have been performed. Performing the "SIR Diagnostic System Check" after all repair or diagnostic procedures will ensure that the repair has been made correctly and that no other malfunctions exist.

Circuit Description

When the ignition switch is first turned "On," system voltage is applied from the AIR BAG fuse to the SDM at the "IGN 1" terminal "A1." The SDM responds by flashing the AIR BAG telltale lamp seven times while performing tests on the SIR system. System voltage is also applied from the "IGN 1" fuse through the cluster at the "IGN 1" terminals "H" and "F" to the SDM at the AIRBAG input at terminal "A9." The SDM responds by grounding the AIRBAG output and flashes the AIR BAG telltale lamp.

Diagnostic Aids

The order in which diagnostic trouble codes (DTCs) are diagnosed is very important. Failure to diagnose the DTCs in the order specified may result in extended diagnostic time, incorrect diagnosis, and incorrect parts replacement.

Current Codes

Current DTCs indicate faults that were present since the last ignition cycle. Current codes can be viewed on the Scan tool.

History Codes

History DTCs indicate faults that may not be currently detected, but have been present in past ignition cycles. History codes can be viewed on the Scan tool in the history DTC table. History Codes B0051, B0053, or B1000, cannot be cleared from the SDM.

Intermittent Codes

If a fault occurs intermittently, the first occurrence will result in a stored history DTC. If the same fault occurs twice within 125 ignition cycles, the AIR BAG telltale will be turned On and will remain On until the vehicle is serviced. The second occurrence fault will be stored as a current DTC.

SIR Diagnostic System Check

Step

Action

Yes

No

1

Note AIR BAG telltale lamp as ignition switch is turned On.

Does the AIR BAG telltale lamp flash seven times?

Go to Step 3

Go to Step 2

2

Does AIR BAG telltale lamp come on steady?

Go to Chart B

Go to Chart C

3

Note AIR BAG telltale lamp after it flashes seven times.

Does AIR BAG telltale lamp go Off?

Go to Step 7

Go to Step 4

4

  1. Connect scan tool to DLC.
  2. Ignition On.
  3. Request SIR current DTCs.

Does the Scan tool power up and communicate with the SDM?

Go to Step 5

Go to Chart D

5

Request SIR history DTC

Record DTCs on repair order, note as current or history.

Is DTC B0051 set?

Go to B0051 Chart

Go to Step 6

6

Were other current DTC set?

Go to that DTC chart

Go to Step 7

7

  1. Connect scan tool to DLC.
  2. Ignition On.
  3. Request SIR current DTCs.

Is a history DTC displayed?

Go to Diagnostic Aids in DTC Chart

Go to Step 8

8

Does the Scan tool indicate no data received?

Go to Chart D

System OK

SIR Diagnostic System Check Chart B


Object Number: 1207188  Size: MF

Circuit Description

When the ignition switch is turned ON, "Ignition 1" voltage is applied to the AIR BAG telltale, Lamp Driver and SDM. The AIR BAG telltale is also connected to the SDM through the Lamp Driver module. When the ignition switch is turned from OFF to ON, the SDM flashed the AIR BAG telltale seven times. If there are no faults in the SIR system, the SDM will then turn off the AIR BAG telltale. The Lamp Driver module operates as the interface between the telltale and the SDM, switching circuit 358 to ground. Under normal operation circuit 358 is NOT GROUNDED and the AIR BAG telltale should be OFF.

Diagnostic Aids

An inoperative SDM, open circuit 875, or open in circuit 39 to the lamp driver will turn on the AIR BAG telltale steady. If the AIR BAG telltale flashed seven times when turning ignition switch from OFF to ON, this chart will not be helpful.

Always perform the SIR Diagnostic System Check before using this chart.

Test Description

The numbers below refer to the step numbers on the diagnostic table.

  1. This step uses the scan tool to determine if the SDM is powered up and able to function.

  2. This step is a check of the ignition voltage as seen by the SDM.

  3. This step is a visual inspection of the SDM connector.

  4. This step checks for an open circuit 875.

  5. This step checks for a grounded circuit 875.

  6. This step checks for an open to see if the telltale is ON because of the lamp driver module.

  7. This step checks for a short to ground in circuit 358.

  8. This step is a reminder to perform the Diagnostic System Check after completing all SIR system repairs.

When measurements are requested in this chart, use SA91114NE digital multimeter with correct terminal adapter from SA9206Z . When a check for proper connection is requested, refer to Intermittent and Poor Connections . When a wire connector or terminal repair is requested, use the proper repair parts and refer to Wiring Repairs in Wiring Systems.

Step

Action

Yes

No

1

Did you perform the SIR Diagnostic System Check?

Go to Step 2

Go to SIR Diagnostic System Check

2

Check the 10 amp SIR fuse in the IPJB.

Is the SIR fuse good?

Go to Step 4

Go to Step 3

3

Repair the cause of the faulty fuse.

Did you complete the repair?

Go to Step 16

--

4

  1. Connect the scan tool to the Data Link Connector.
  2. Turn ON the ignition.
  3. With the scan tool, request the SIR Diagnostic Trouble Codes (DTC) display.

Does the scan tool communicate with the SDM?

Go to Step 5

Go to Chart D

5

Using the scan tool, request the SIR data list display.

Does the ignition voltage displayed measure more than 8.2 volts?

Go to Step 6

Go to Starting & Charging in Engine Electrical

6

  1. Turn OFF the ignition.
  2. Inspect the SDM harness connector.

Is the connector properly installed?

Go to Step 8

Go to Step 7

7

  1. Repair the faulty SDM connection.
  2. Clear the SIR DTCs.

Did you complete the repair?

Go to Step 16

--

8

  1. Turn OFF the ignition.
  2. Disconnect the SDM connector.
  3. Using a digital multimeter, check for continuity of circuit 875 from the SDM connector to the lamp driver connector pin C.

Is circuit 875 open from the lamp driver to the SDM?

Go to Step 10

Go to Step 9

9

  1. Turn OFF the ignition.
  2. Disconnect the SDM connector.
  3. Remove the lamp driver module.
  4. Check for a short to ground in circuit 875.

Is there a short to ground in circuit 875?

Go to Step 10

Go to Step 11

10

Repair the fault in circuit 875.

Did you complete the repair?

Go to Step 16

--

11

  1. Remove the SIR lamp driver circuit board from the connector.
  2. Turn ON the ignition.

Does the air bag warning lamp go out?

Go to Step 12

Go to Step 13

12

Replace the SIR lamp driver.

Did you complete the replacement?

Go to Step 16

--

13

Using a digital multimeter, check for a short to ground in circuit 358.

Is circuit 358 to lamp driver grounded?

Go to Step 14

Go to Step 15

14

Repair the short to ground in circuit 358.

Did you complete the repair?

Go to Step 16

--

15

Replace the Instrument Panel Cluster.

Did you complete the replacement?

Go to Step 16

--

16

  1. Reconnect all of the components.
  2. Clear the SIR DTCs.

Was the Diagnostic System Check performed after the repair?

--

Go to Step 17

17

Perform the Diagnostic System Check.

--

--

NOTE: Air bag telltale will flash seven times and remain ON after the same DTC appears twice. After a fault is detected twice the DTC is stored in memory as history code. If the air bag telltale is ON, the DTC can be current or history code.

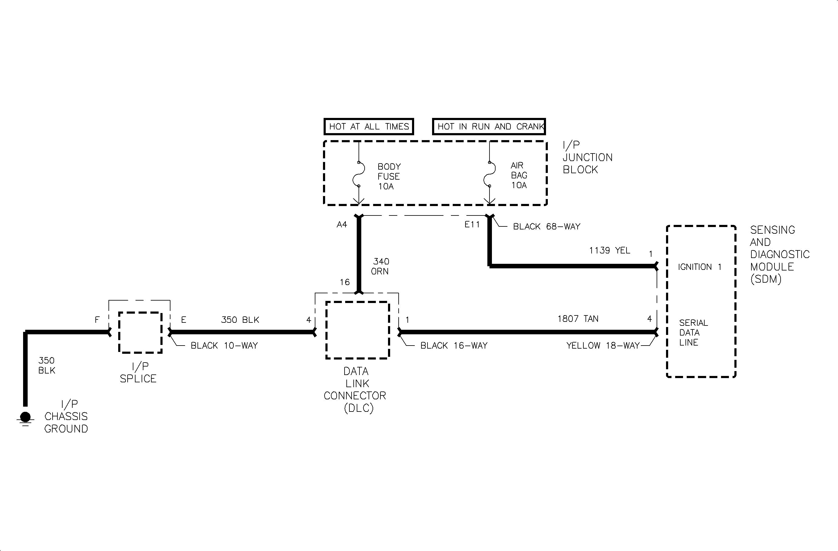
SIR Diagnostic System Check Chart D


Object Number: 1207192  Size: MF

Circuit Description

With the SDM powered up and a scan tool connected to the data link connector (DLC) communications should be possible. Circuit 1807 connects the SDM to pin 1 of the DLC and the scan tool. The ground circuit 350 (to DLC pin 4) is also needed to complete the communication circuit with the SDM.

Diagnostic Aids

Some scan tools use pin 16 of the DLC and pin 4 to power up the tool, while others have their own batteries or use the cigar lighter. All scan tools must use pin 1 of the DLC to communicate with this vehicle.

Always perform the SIR Diagnostic System Check before using this chart.

Test Description

The numbers below refer to the step numbers on the diagnostic chart.

  1. This step checks the scan tool's ability to power up.

  2. This step uses the scan tool's error screens to assist with diagnosis.

  3. This step checks for sufficient battery voltage to power up a scan tool.

  4. This step checks for an open body fuse.

  5. This step checks for a short to ground in circuit 350 and the scan tool.

  6. This step prompts you to check all possible causes of a faulty communications circuit.

  7. This step is to determine whether the SDM or scan tool is at fault.

  8. Is a reminder to perform the Diagnostic System Check after completing all SIR system repairs.

When measurements are requested in this chart, use SA91114NE digital multimeter with the correct terminal adapter from SA9206Z . When a check for proper connection is requested, refer to Intermittent and Poor Connections. When a wire connector or terminal repair is requested, use the proper repair parts and refer to Wiring Repairs in Wiring Systems.

Step

Action

Yes

No

1

Did you perform the SIR Diagnostic System Check?

Go to Step 2

Go to SIR Diagnostic System Check

2

  1. Connect the scan tool to the data link connector.
  2. Turn ON the ignition.

Does the scan tool power up?

Go to Step 3

Go to Step 4

3

  1. Turn ON the ignition.
  2. Using the scan tool, request the SIR Diagnostic Trouble Codes (DTCs).

Does the scan tool indicate no data received?

Go to Step 10

Go to Step 11

4

  1. Turn ON the ignition.
  2. The vehicle's starting and charging system is OK.

  3. Check for battery voltage with the digital multimeter connected to DLC pins 4 and 16.

Does the ignition voltage displayed measure more than 10 volts?

Go to Step 14

Go to Step 5

5

Check the 10 amp body fuse in the IPJB.

Is the fuse blown?

Go to Step 6

Go to Step 7

6

  1. Connect the scan tool to the data link connector.
  2. Check for a short to ground in ignition circuit 340 to DLC pin 16.

Is circuit 340 grounded?

Go to Step 8

Go to Step 9

7

Repair the open in circuit 340 to DLC pin 16 or ground circuit 350 to DLC pin 4.

Did you complete the repair?

Go to Step 16

--

8

Repair the short to ground in circuit 340 or the scan tool.

Did you complete the repairs?

Go to Step 9

--

9

Replace the 10 amp body fuse in the IPJB.

Did you complete the replacement?

Go to Step 15

--

10

  1. Disconnect the SDM connector.
  2. Check the serial data link (circuit 1807) from SDM terminal A6 to DLC pin 1 for an open, shorted or grounded condition.

is circuit 1807 OK?

Go to Step 11

Go to Step 13

11

  1. Check the scan tool for the correct and latest software.
  2. Check the scan tool for the proper vehicle identification.
  3. Check the scan tool for the proper connection to the DLC.
  4. Try using the scan tool to communicate with another vehicle.

Does the scan tool communicate with a similar vehicle?

Go to Step 12

Go to Step 14

12

Replace the SDM.

Did you complete the replacement?

Go to Step 15

--

13

Repair the fault in circuit 1807 from the SDM to DLC.

Did you complete the repair?

Go to Step 15

--

14

Repair or replace the faulty scan tool.

Did you complete the repair?

Go to Step 16

--

15

  1. Reconnect all components.
  2. Clear all of the SIR DTCs.

Was the Diagnostic System Check performed after the repair?

--

Go to Step 16

16

Perform the Diagnostic System Check.

--

--

NOTE: Air bag telltale will remain ON after the same DTC appears twice and is stored in memory as a history code. If the air bag telltale is ON, the DTC can be a current or history code.

SIR Diagnostic System Check Chart C


Object Number: 1207188  Size: MF

Circuit Description

When the ignition switch is first turned On, IGN voltage is applied to the AIR BAG telltale Lamp Driver module and the SDM. The AIR BAG telltale is also connected to the SDM through the Lamp Driver module. When the ignition switch is turned from Off to On, the SDM flashes the AIR BAG telltale seven times. If there are no faults in the SIR system, the SDM will then turn off the AIR BAG telltale. The Lamp Driver module operates as the interface between the telltale and the SDM, switching circuit 358 to ground. Under normal operation circuit 358 is NOT GROUNDED and the AIR BAG telltale should be Off.

Diagnostic Aids

An open in the "ignition 1"fuse, circuit 358, or lamp driver module will keep the Air Bag Telltale from operating. A loose or burned out bulb is the most likely cause if this symptom, but not always easy to remove in this vehicle. If AIR BAG telltale flashed seven times when turning ignition switch from Off to On, this chart will be helpful.

Always perform the SIR Diagnostic System Check before using this chart.

When measurements are requested in this chart, use SA 91114NE, digital multimeter with correct terminal adapter from SA 9206Z. When a check for proper connection is requested, refer to Intermittent and Poor Connections. When a wire connector or terminal repair is requested, use the proper repair parts and refer to Wiring Repairs in Repair Systems.

Test Description

The numbers below refer to the step numbers on the diagnostic table.

  1. This step is to determine if other functions of the I/P cluster are also inoperative.

  2. This step is to a check to see if the SDM is keeping the telltale Off.

  3. This step is an inspection of the IGN 1 fuse in the IPJB.

  4. This step replaces lamp driver with a jumper to turn On the telltale.

  5. This step checks for an open in circuit 39.

Step

Action

Yes

No

1

Did you perform the Diagnostic System Check - SIR?

Go to Step 2

Go to SIR Diagnostic System Check

2

  1. Turn ON the ignition.
  2. Check the I/P cluster operation.

Is the cluster powered up and operating?

Go to Step 3

Go to Step 4

3

  1. Turn OFF the ignition
  2. Disconnect SDM
  3. Turn ON the ignition

Did the AIR BAG light come on?

Go to Step 4

Go to Step 7

4

  1. Turn OFF the ignition.
  2. Replace the SDM.

Are the repairs complete?

Go to Step 19

--

5

Check the IGN 1 fuse.

Is the IGN 1 fuse (in IPJB) good.

Go to Step 17

Go to Step 6

6

Repair cause of faulty fuse.

Are the repairs complete?

Go to Step 19

--

7

  1. Turn ON the ignition.
  2. Jumper lamp driver harness connector pins A to D.

Does air bag light come on?

Go to Step 8

Go to Step 11

8

  1. Turn ON the ignition.
  2. Using a digital multimeter, check the voltage on circuit 39 at lamp driver connector pin B.

Is circuit 39 voltage over 8.2?

Go to Step 10

Go to Step 9

9

Repair open in circuit 39 to lamp driver.

Are the repairs complete?

Go to Step 18

--

10

Replace SIR lamp driver.

Are the repairs complete?

Go to Step 18

--

11

Check ground circuit to harness pin D of lamp driver.

Is ground circuit to lamp driver open?

Go to Step 12

Go to Step 13

12

  1. Repair open in ground circuit 350.
  2. Clear SIR DTCs

Are the repairs complete?

Go to Step 18

--

13

Using a digital multimeter check for continuity of circuit 358.

Is circuit 358 open from lamp driver to cluster?

Go to Step 14

Go to Step 15

14

  1. Repair open in circuit 358.
  2. Clear SIR DTCs

Are the repairs complete?

Go to Step 18

--

15

  1. Check the air bag bulb.
  2. Turn ON the Ignition.

Is the air bag bulb defective?

Go to Step 16

Go to Step 17

16

Replace faulty bulb.

Are the repairs complete?

Go to Step 17

--

17

  1. Check power and ground circuits to Instrument Panel Cluster.
  2. Repair circuit(s) or replace Instrument Panel Cluster

Are the repairs complete?

Go to Step 18

--

18

  1. Reconnect all components
  2. Clear all SIR DTCs.

Was the Diagnostic System Check Performed after repair?

--

Go to Step 19

19

Perform the Diagnostic System Check.

--

--