GM Service Manual Online
For 1990-2009 cars only
Makes
🢒
Saturn
🢒
2003
🢒
VUE - FWD
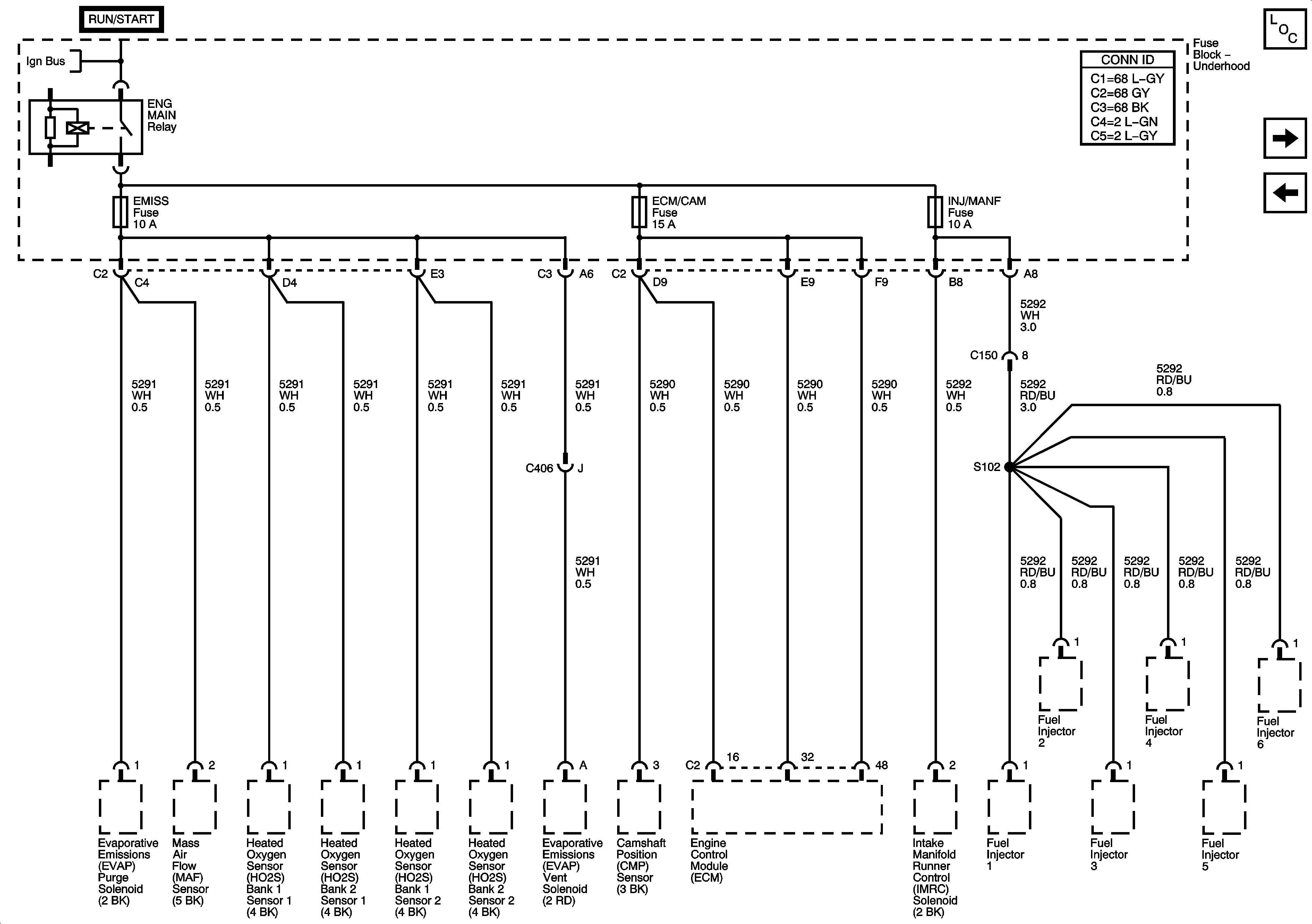
🢒 ENG MAIN Relay, EMISS, ECM/CAM, and INJ/MANF Fuses
ENG MAIN Relay, EMISS, ECM/CAM, and INJ/MANF Fuses
ENG MAIN Relay, EMISS, ECM/CAM, and INJ/MANF Fuses - L81
Master Electrical Component List
IGN INJ, EMISS, and ETC Fuses - L61
RADIO, BCM/CLUSTER, INT LIGHTS, PARK, HAZARD, and LOCK MIRROR Fuses
Ignition Switch