GM Service Manual Online
For 1990-2009 cars only
Makes
🢒
Saturn
🢒
2004
🢒
VUE - FWD
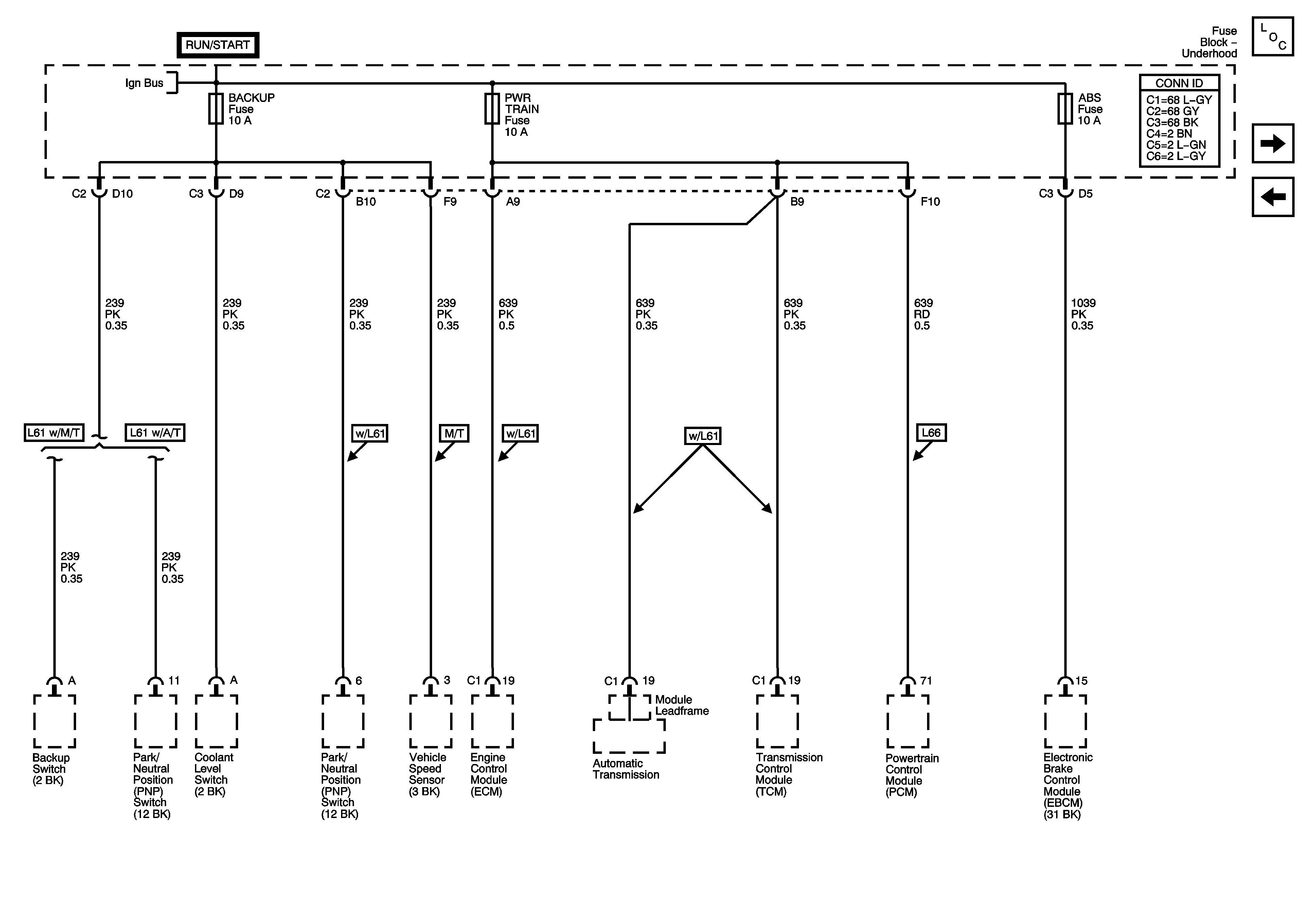
🢒 BACKUP, PWR TRAIN, and ABS Fuses
BACKUP, PWR TRAIN, and ABS Fuses
BACKUP, PWR TRAIN, and ABS Fuses
Master Electrical Component List
L61-ENG MAIN Relay, EMISS Fuse, ETC Fuse, and the IGN/INJ Fuse
PWR SEAT Fuse, LH HDLP Fuse, RH HDLP Fuse, HTD SEATS Fuse, BRAKE Fuse, PREM AUD Fuse, BATT FEED Fuse, and the B+ Circuits to the I/P Fuse Block
IGN Fuse, Ignition Switch, and the Igntion Switch Position Circuits