GM Service Manual Online
For 1990-2009 cars only
Makes
🢒
Suzuki
🢒
2007
🢒
XL-7 FWD
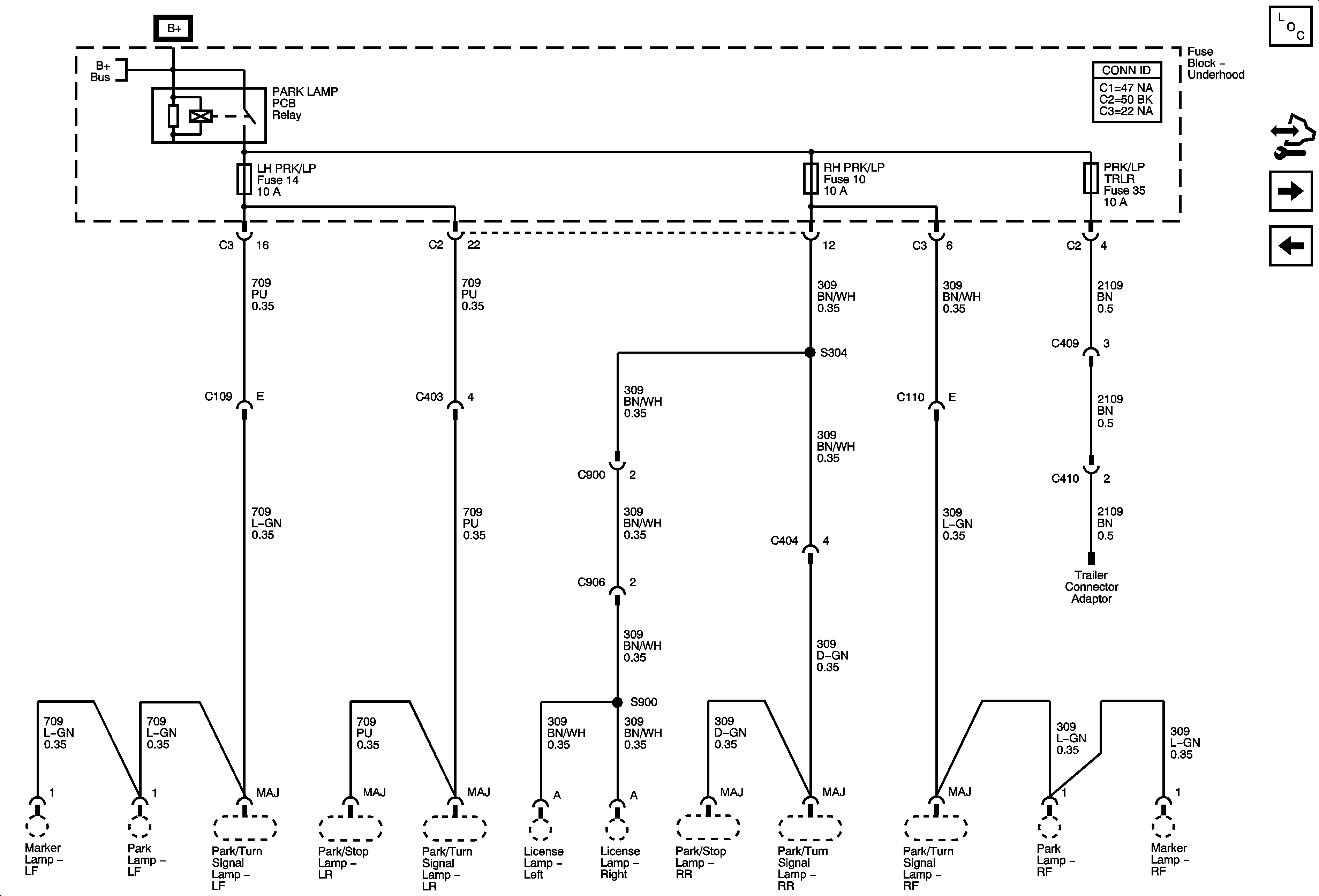
🢒 LH PARK/LP, RH PRK/LP and PRK/LP TRLR Fuses
LH PARK/LP, RH PRK/LP and PRK/LP TRLR Fuses
LH PRK/LP, RH PRK/LP and RH PRK/LP TRLR Fuses
Master Electrical Component List
Control Module References
HORN, LH TRLR STOP/TURN, RH TRLR STOP/TUURN, and STOP LP Fuses
DRL, DRL2, FOG/LP, LH HIGH BEAM, LH LOW BEAM, RH HIGH BEAM, and RH LOW BEAM Fuses