GM Service Manual Online
For 1990-2009 cars only
Makes
🢒
Buick
🢒
1999
🢒
Century
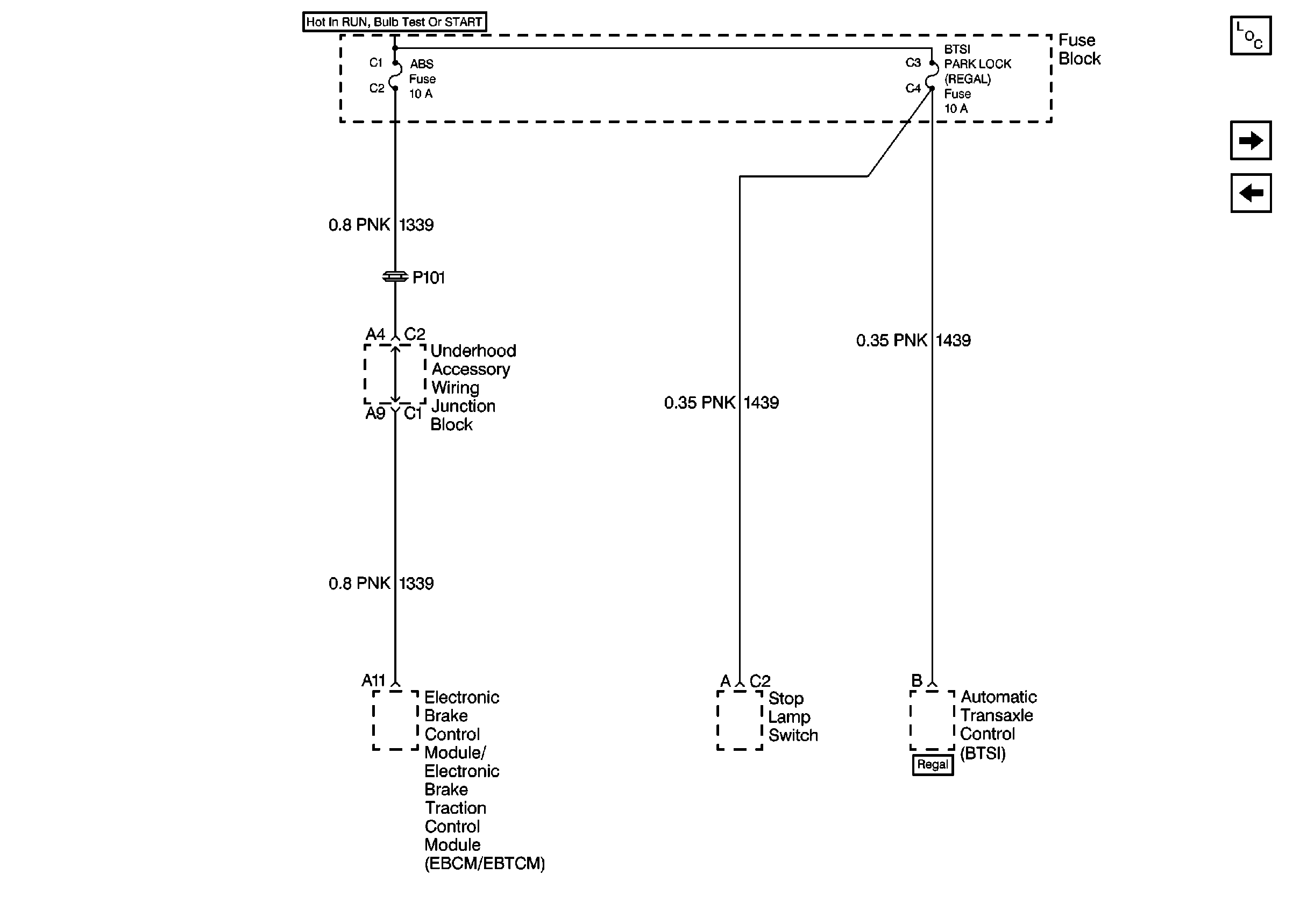
🢒 Cell 11: ABS, and BTSI PARK LOCK Fuses
Cell 11: ABS, and BTSI PARK LOCK Fuses
Cell 11: ABS, and BTSI PARK LOCK Fuses
Power and Grounding Components
Cell 11: TURN SIGNALS CORN LPS, AIR BAG, CLUSTER, DRL and PCM-BCM U/H RELAY Fuses
Cell 11: LOW BLOWER, CRUISE and HVAC Fuses