GM Service Manual Online
For 1990-2009 cars only
Makes
🢒
Buick
🢒
2000
🢒
Century
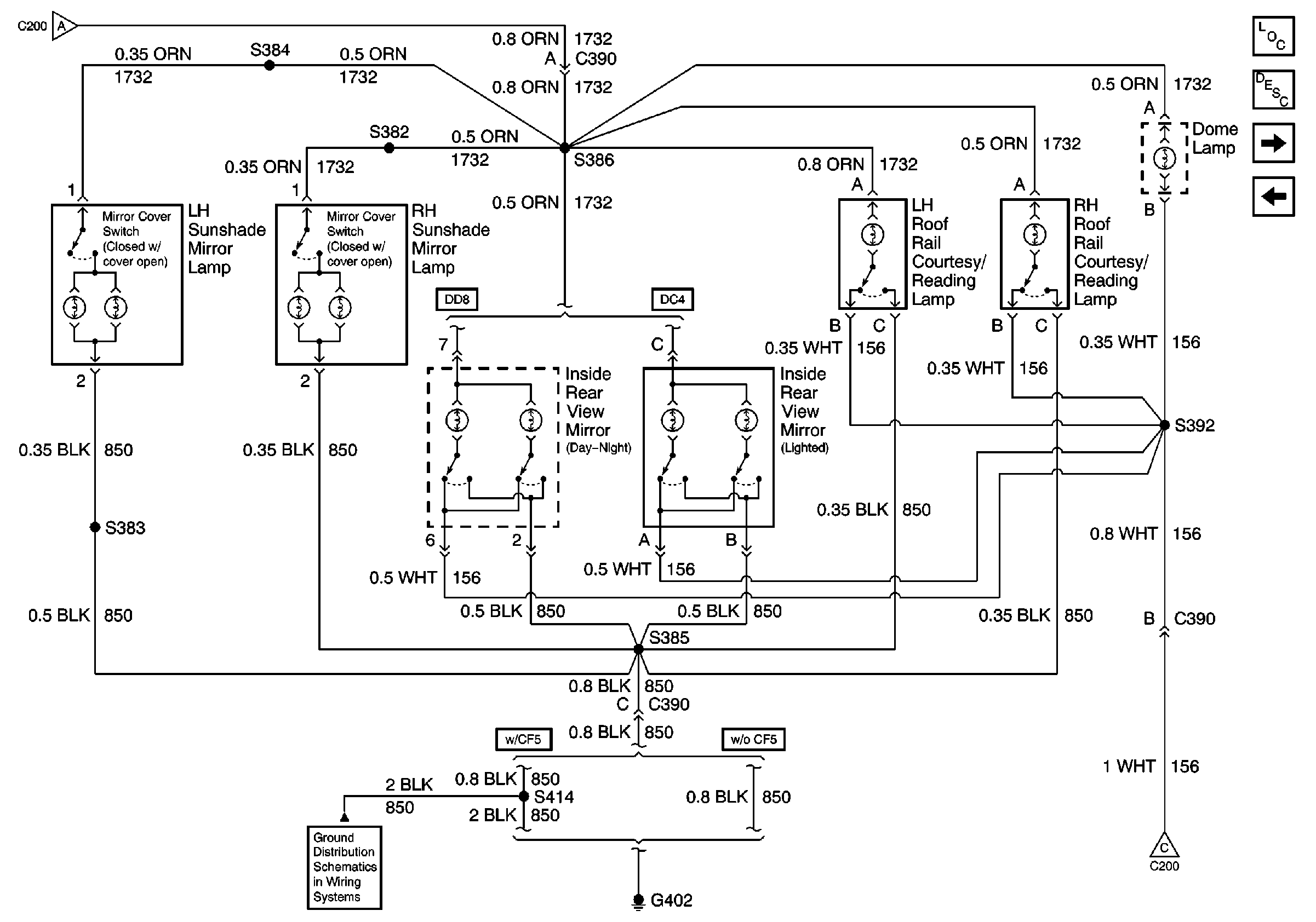
🢒 Sunshade Mirror Lamp, Rear View Mirror, and Roof Rail Courtesy/Reading LAmp
Sunshade Mirror Lamp, Rear View Mirror, and Roof Rail Courtesy/Reading LAmp
Sunshade Mirror Lamp, Rear View Mirror, and Roof Rail Courtesy/Reading Lamp
Courtesy Lamps, BCM, IP Compartment Lamp Switch, Rear Compartment Lid Ajar Switch, and BCM
G402
Courtesy Lamps, BCM, IP Compartment Lamp Switch, Rear Compartment Lid Ajar Switch, and BCM
Lighting Systems Components
Interior Lights Circuit Description
Console Compartment Lamp Switch and Console Compartment Lamp
Courtesy Lamps, BCM, IP Compartment Lamp Switch, Rear Compartment Lid Ajar Switch, and BCM