GM Service Manual Online
For 1990-2009 cars only
Makes
🢒
Buick
🢒
2000
🢒
Century
🢒 Interior Lights
Interior Lights
Interior Lights
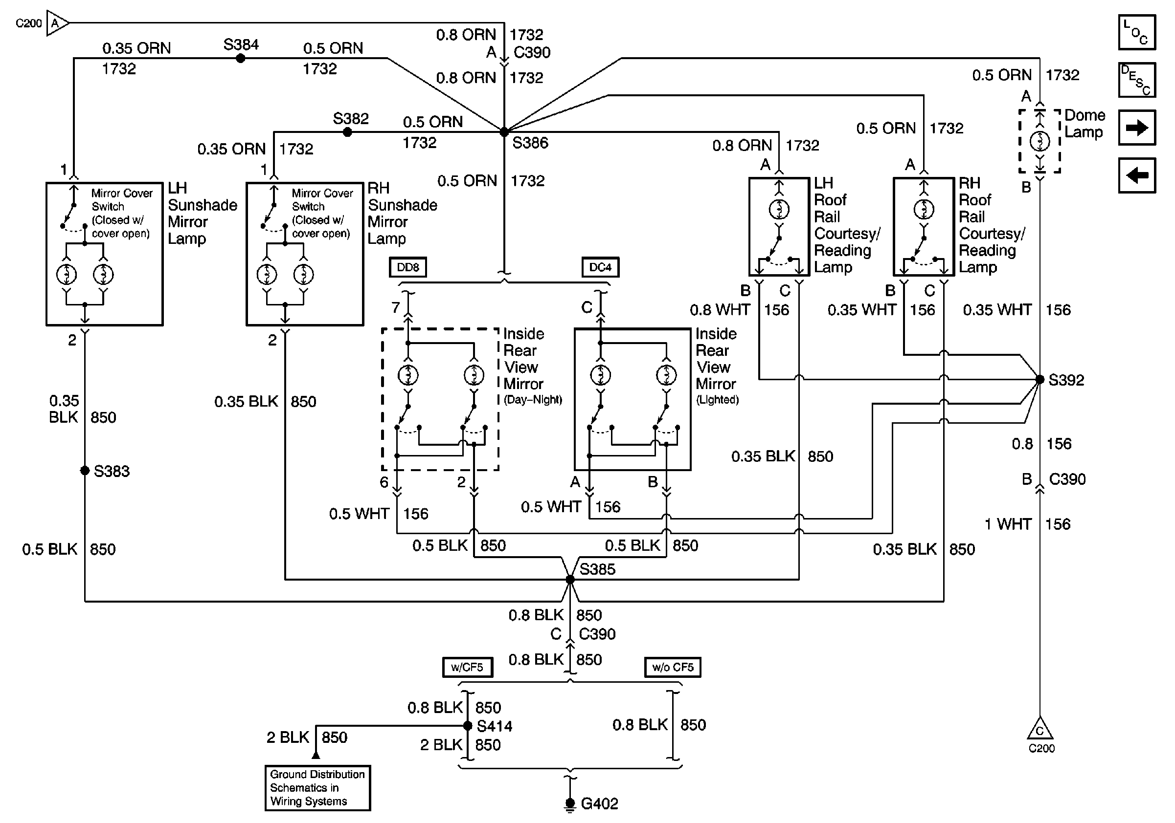
IP Compartment Lamp Switch, Rear Compartment Lid Ajar Switch and Courtesy Lamps
G402
IP Compartment Lamp Switch, Rear Compartment Lid Ajar Switch and Courtesy Lamps
Body Control Module Components
Body Control System Circuit Description
Door Lock Switch Inputs and RCDLR
IP Compartment Lamp Switch, Rear Compartment Lid Ajar Switch and Courtesy Lamps