GM Service Manual Online
For 1990-2009 cars only
Makes
🢒
Buick
🢒
1998
🢒
Regal
🢒
HVAC
🢒
HVAC Systems - Manual
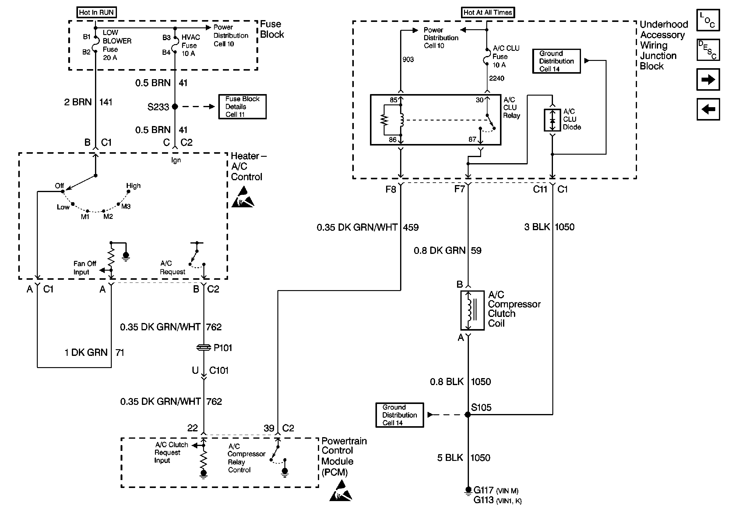
🢒 HVAC Compressor Control Schematics
Cell 64
HVAC Components
HVAC Compressor Controls Circuit Description
Cell 65: Heater-A/C Control
Cell 63
Cell 11: LOW BLOWER, CRUISE and HVAC Fuses
Cell 14: G200 (1 of 2)
Handling ESD Sensitive Parts Notice
Cell 14: G200 (1 of 2)
Handling ESD Sensitive Parts Notice