GM Service Manual Online
For 1990-2009 cars only
Makes
🢒
Buick
🢒
2006
🢒
Rendezvous - FWD
🢒 Ignition Controls-Bank 2 Ignition System
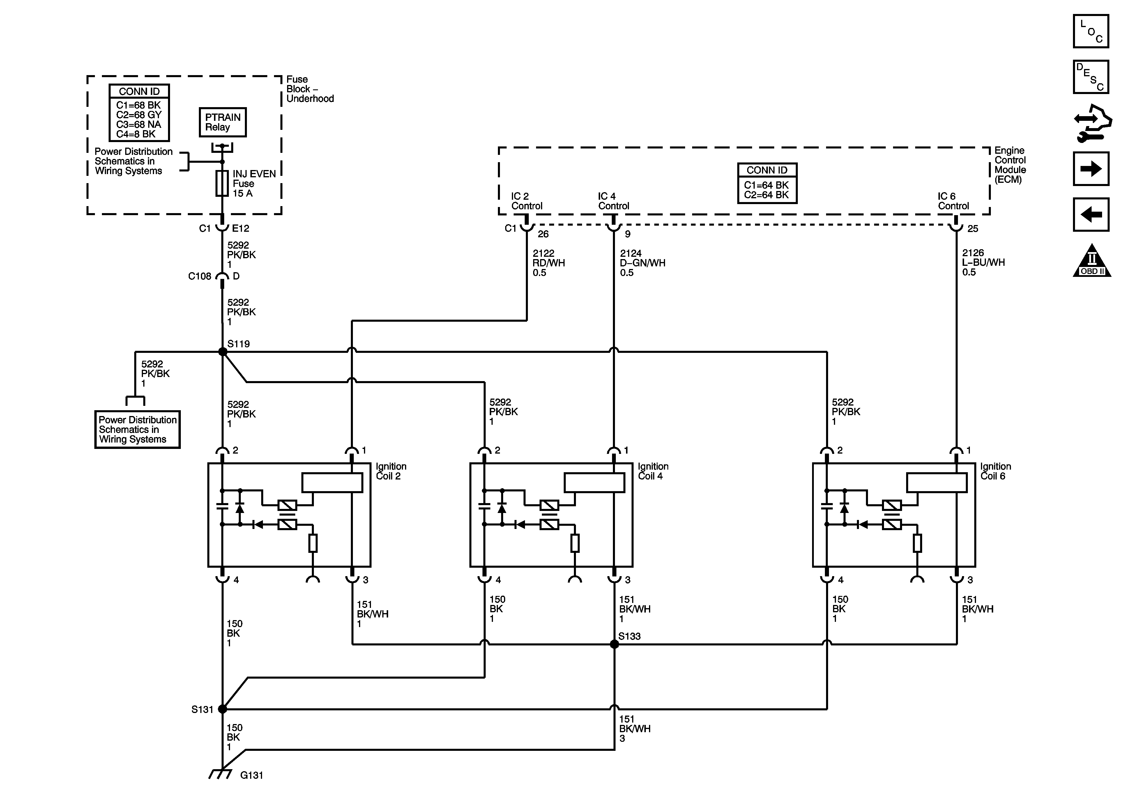
Ignition Controls-Bank 2 Ignition System
Ignition Controls - Bank 2 Ignition System
Master Electrical Component List
Electronic Ignition (EI) System Description
Control Module References
Ignition Controls-CMP Sensors and Actuator Solenoids
Ignition Controls-Bank 1 Ignition System
Engine Controls Schematic Icons
Module Power, Ground, Serial Data, and MIL
PTRAIN Relay-1 of 2, INJ EVEN, INJ ODD and O2/MAF SENS Fuses-LY7
PTRAIN Relay-1 of 2, INJ EVEN, INJ ODD and O2/MAF SENS Fuses-LY7
G130, G131, and G134-LY7