GM Service Manual Online
For 1990-2009 cars only
Makes
🢒
Cadillac
🢒
2001
🢒
Catera
🢒
Body and Accessories
🢒
Roof
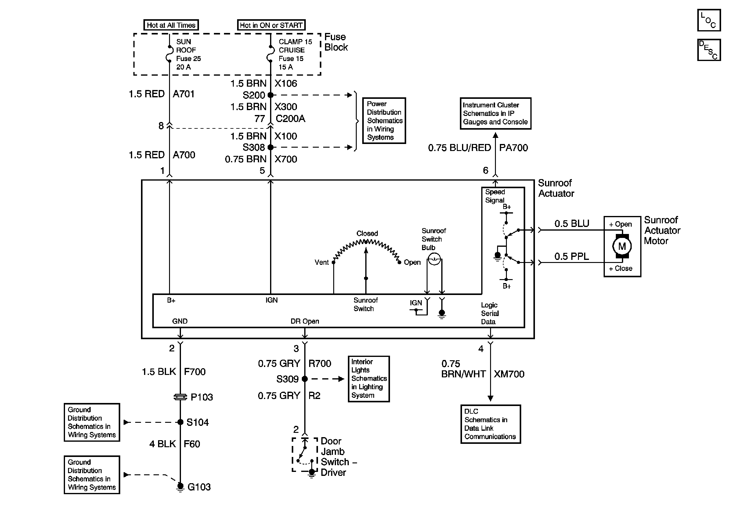
🢒 Sunroof Schematics
Master Electrical Component List
Sunroof Description and Operation
Underhood Fuse Block Fuse V5 and Fuse Block Fuses 6, 7, 20, and 25
Underhood Fuse Block Fuses V1 and V4, and Ignition Switch
Fuse Block Fuse 15
Tachometer, Speedometer and Overspeed Indicator
Interior Lamps Relay and Door Jamb Switches
DLC Pins 3 and 7
G103 (3 of 8)
G103 (1 of 8)