GM Service Manual Online
For 1990-2009 cars only
Makes
🢒
Cadillac
🢒
2001
🢒
Catera
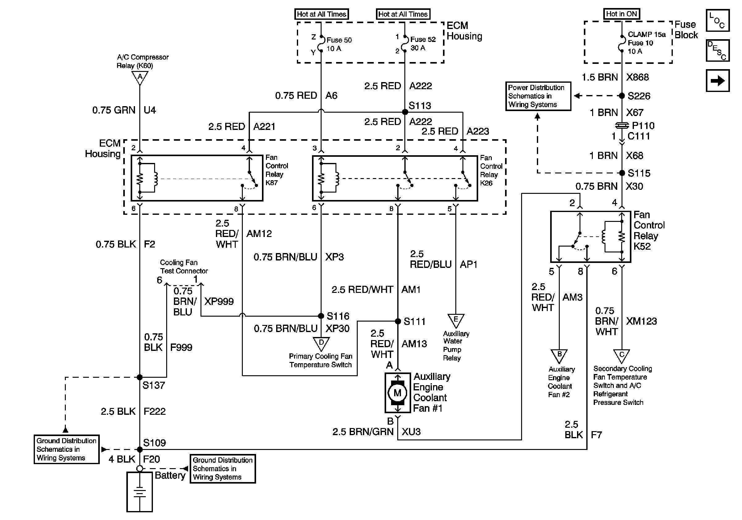
🢒 Auxiliary Engine Coolant Fan #1
Auxiliary Engine Coolant Fan #1
Auxiliary Engine Coolant Fan #1
Master Electrical Component List
Cooling System Description and Operation
Cooling Fan, Auxiliary Water Pump, and Heater Water Auxiliary Pump
Battery Cable Bus
Battery Cable Bus
Underhood Fuse Block Fuses V1 and V4, and Ignition Switch
Auxiliary Engine Cooling Fan #2
Fuse Block Fuses 10 and 24
Cooling Fan, Auxiliary Water Pump, and Heater Water Auxiliary Pump
Cooling Fan, Auxiliary Water Pump, and Heater Water Auxiliary Pump
Auxiliary Engine Cooling Fan #2
Auxiliary Engine Cooling Fan #2
G103 (2 of 8)
G103 (1 of 8)