GM Service Manual Online
For 1990-2009 cars only
Makes
🢒
Cadillac
🢒
2001
🢒
Catera
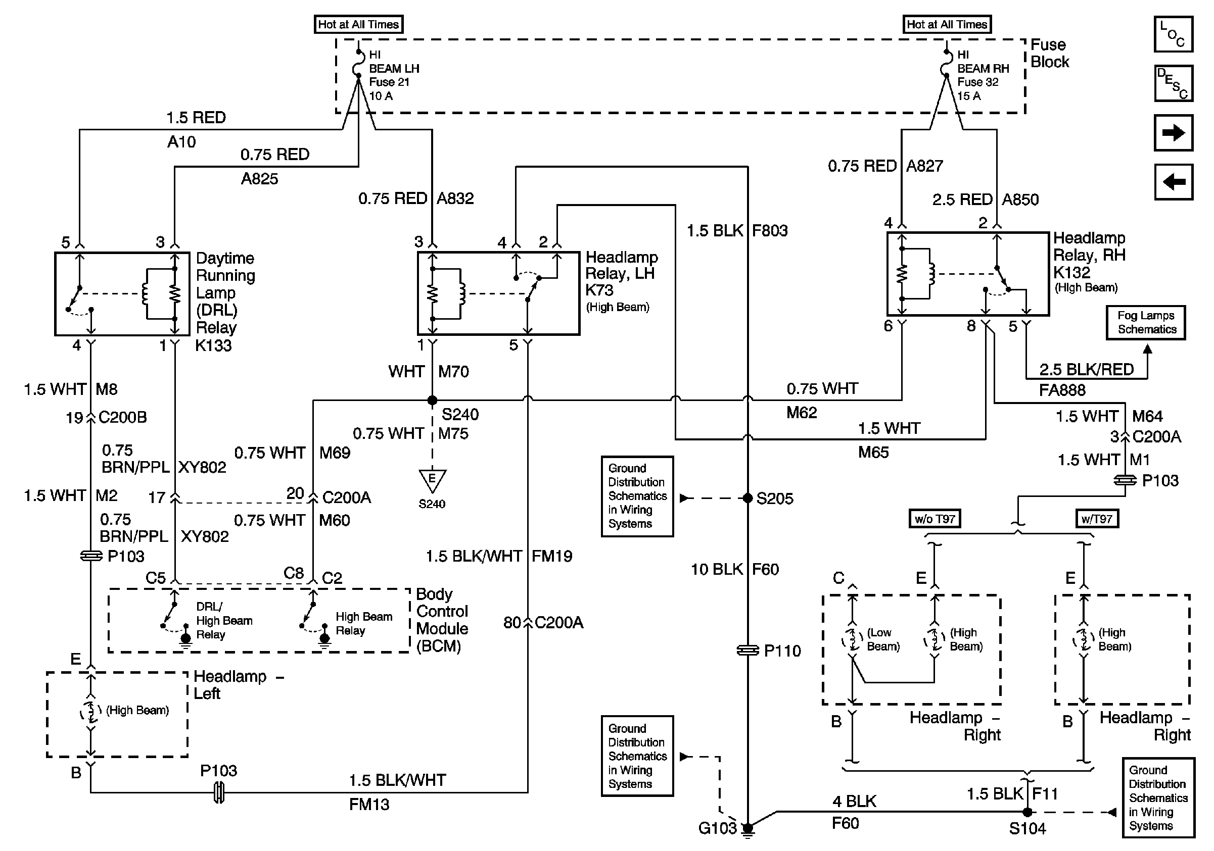
🢒 DRL and Headlamp Relays High Beam
DRL and Headlamp Relays High Beam
DRL and Headlamp Relays High Beam
Master Electrical Component List
Air Temperature Description and Operation
Indicators
Headlamps
Underhood Fuse Block Fuse V5 and Fuse Block Fuses 6, 7, 20, and 25
Underhood Fuse Block Fuse V5 and Fuse Block Fuses 6, 7, 20, and 25
Indicators
G103 (6 of 8)
Fog lamp Switch and Multifunction Relay K134
G103 (1 of 8)
G103 (3 of 8)