GM Service Manual Online
For 1990-2009 cars only
Makes
🢒
Cadillac
🢒
2001
🢒
Catera
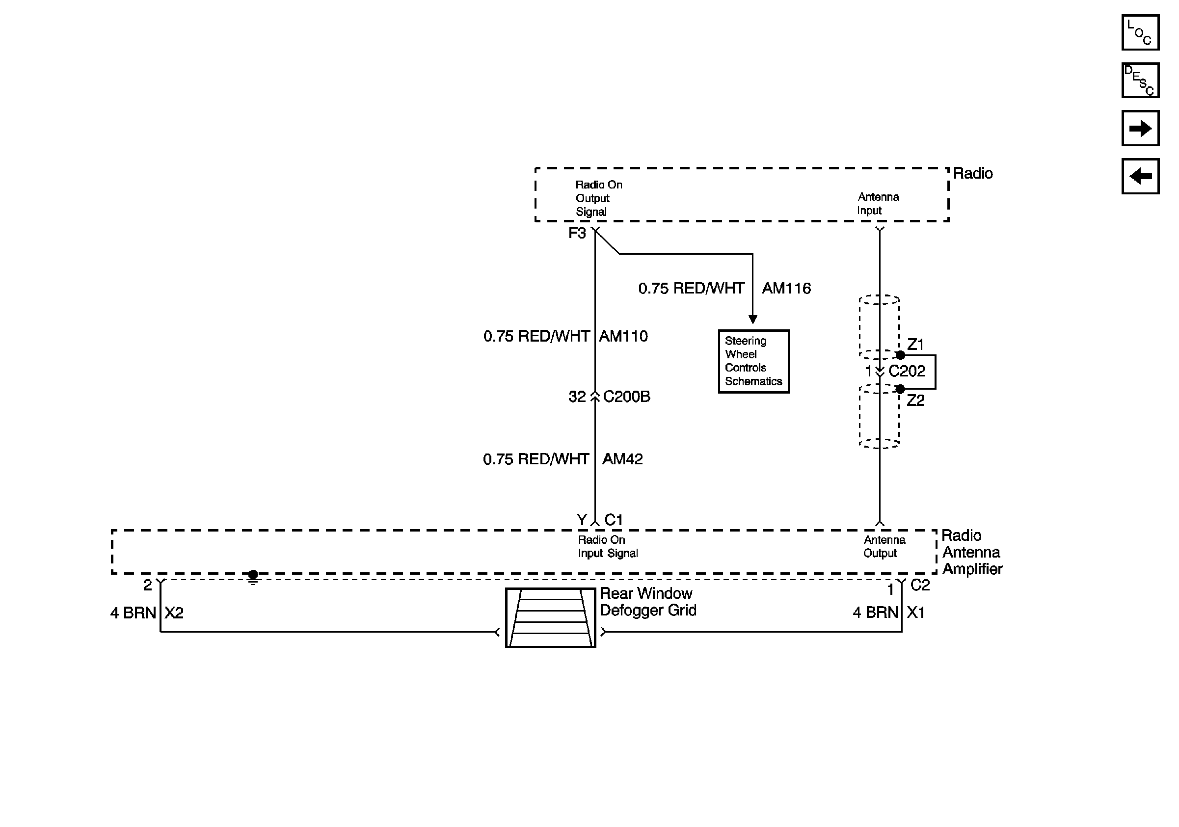
🢒 Radio to Radio Antenna Amplifier
Radio to Radio Antenna Amplifier
Radio to Radio Antenna Amplifier
Master Electrical Component List
Radio/Audio System Description and Operation
CD Changer (Base)
Subwoofers (Bose)
Steering Wheel Controls