GM Service Manual Online
For 1990-2009 cars only
Figure 1:

Headlamp Switch (Domestic)


Object Number: 662512  Size: FS
Master Electrical Component List
Exterior Lighting Systems Description and Operation
Low Beam Headlamps (Domestic)
Class 2 Serial Data (1 of 3)
Dimming Control
HVAC Air Delivery/Temperature Control Sensors
Instrument Panel Dimming
G201,G202 CKT 451 Steering Column
G201,G202 CKT 451 Steering Column
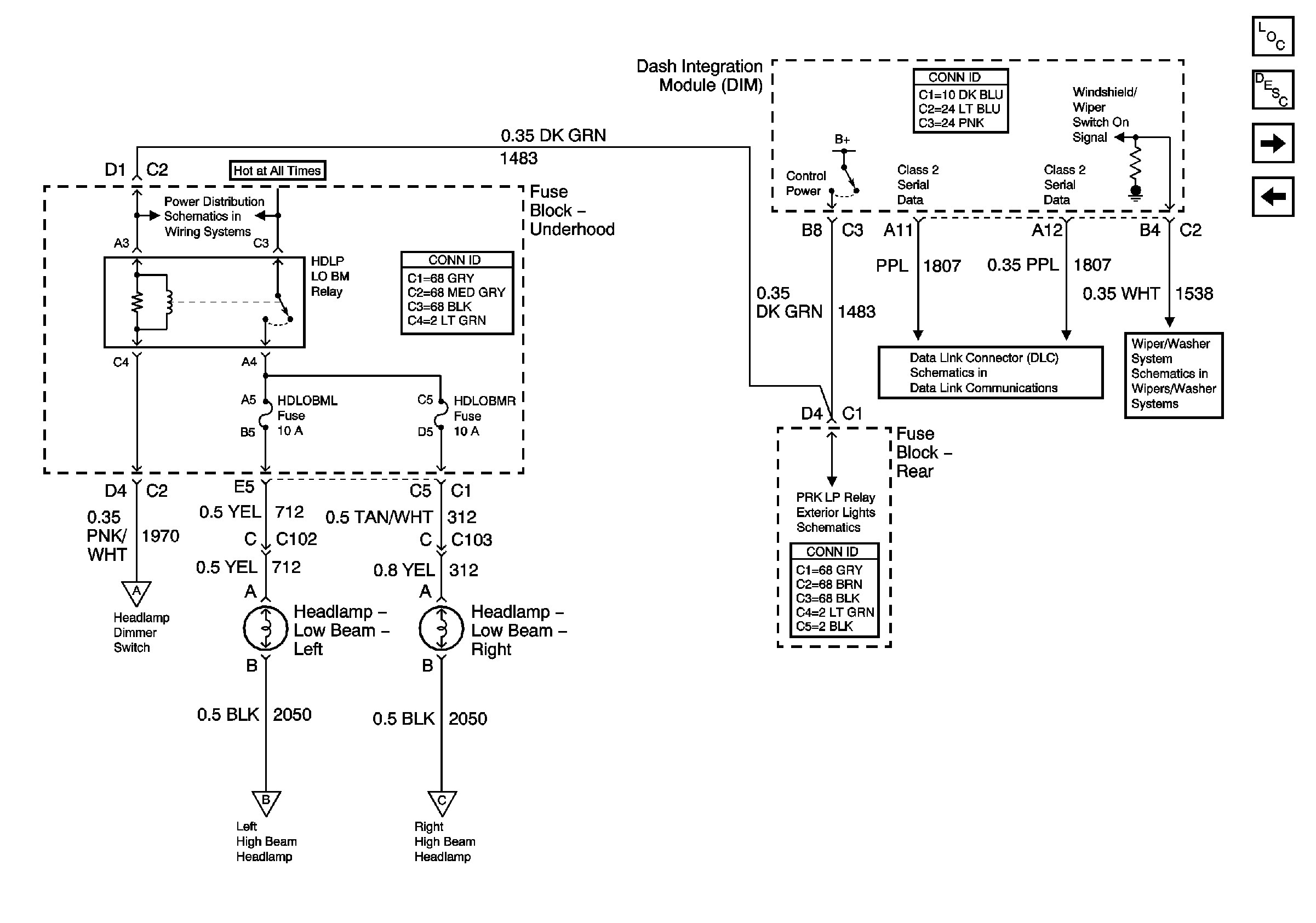
Figure 2:

Low Beam Headlamps (Domestic)


Object Number: 662515  Size: FS
Master Electrical Component List
Exterior Lighting Systems Description and Operation
High Beam Headlamps (Domestic)
Headlamp Switch (Domestic)
Wiper/Washer Switch and Pump
Class 2 Serial Data (1 of 3)
Underhood Fuse Block Battery Voltage
DRL, FOG, AC CLU, ACCY, Wiper, Headlamps
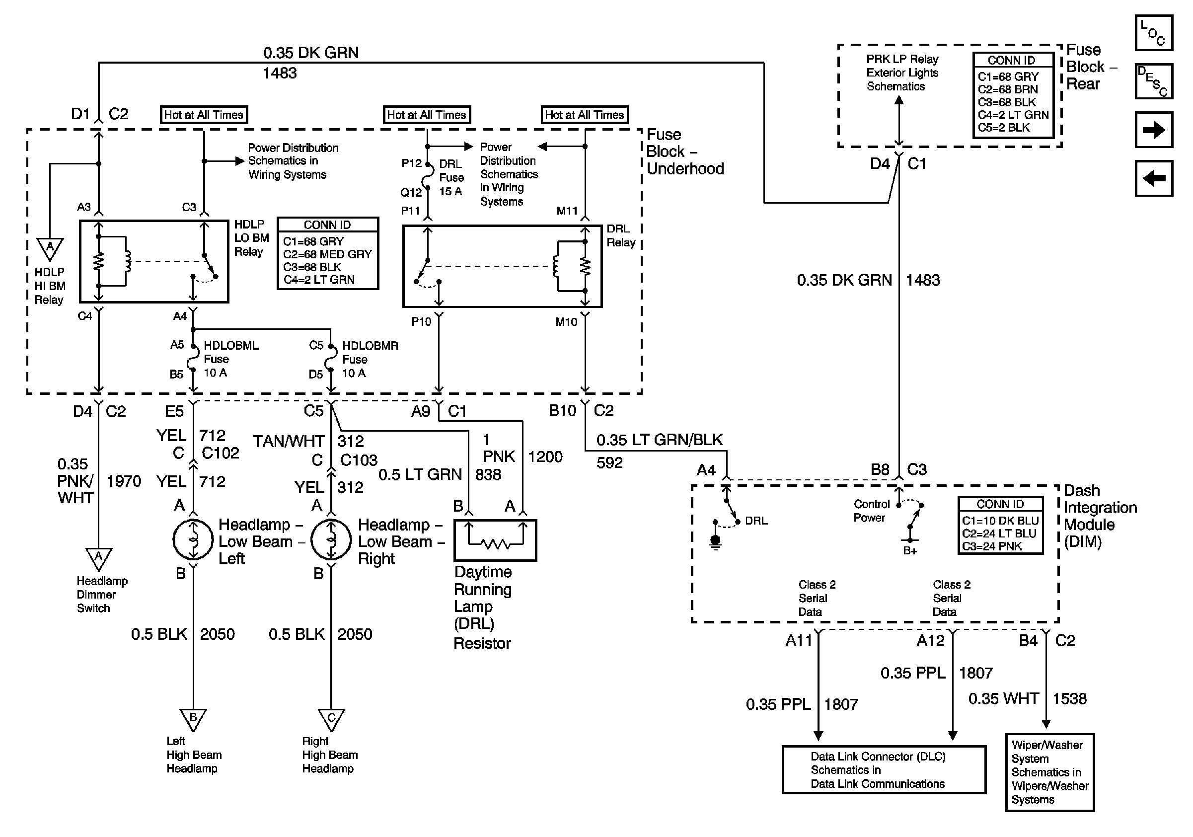
Figure 3:

High Beam Headlamps (Domestic)


Object Number: 662516  Size: FS
Master Electrical Component List
Exterior Lighting Systems Description and Operation
Low Beam Headlamps (Domestic)
G201
Class 2 Serial Data (1 of 3)
G201
DRL, FOG, AC CLU, ACCY, Wiper, Headlamps
G402 Headliner, Fuel Sender, V4U/B9Q
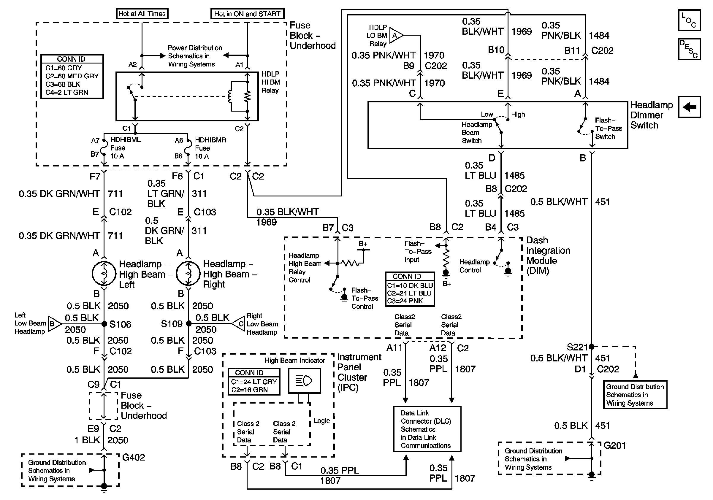
Figure 4:

Headlamp Switch (Export)


Object Number: 662519  Size: FS
Master Electrical Component List
Exterior Lighting Systems Description and Operation
Low Beam Headlamps (Export)
Class 2 Serial Data (1 of 3)
Dimming Control
HVAC Air Delivery/Temperature Control Sensors
Headlamp Switch, Park Lamp Relay
Instrument Panel Dimming
G201,G202 CKT 451 Steering Column
G201,G202 CKT 451 Steering Column
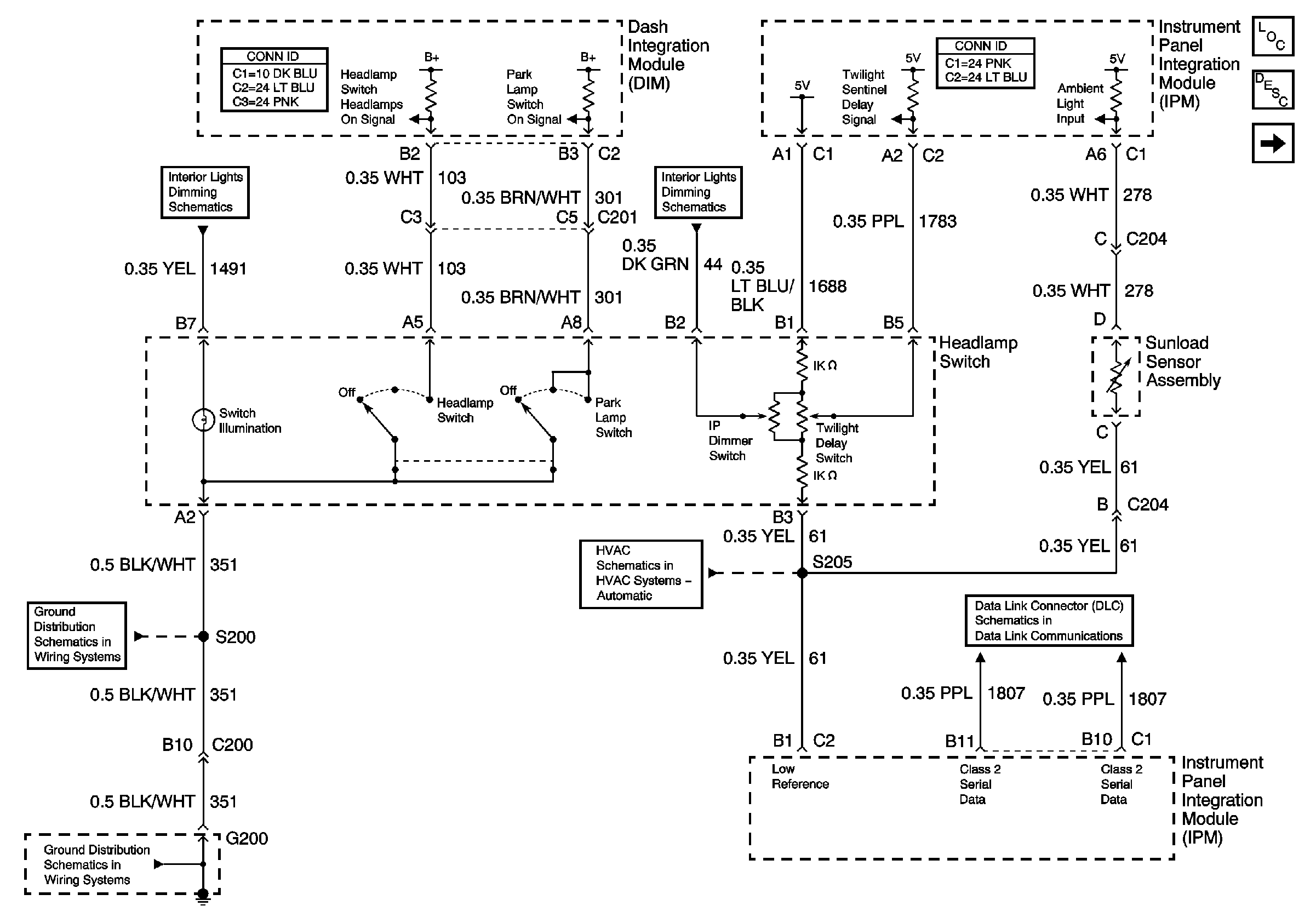
Figure 5:

Low Beam Headlamps (Export)


Object Number: 662522  Size: FS
Master Electrical Component List
Exterior Lighting Systems Description and Operation
High Beam Headlamps (Export)
Headlamp Switch (Export)
Wiper/Washer Switch and Pump
Class 2 Serial Data (1 of 3)
DRL, FOG, AC CLU, ACCY, Wiper, Headlamps
Figure 6:

High Beam Headlamps (Export)


Object Number: 662516  Size: FS
Master Electrical Component List
Exterior Lighting Systems Description and Operation
Low Beam Headlamps (Export)
G201
Class 2 Serial Data (1 of 3)
G201
DRL, FOG, AC CLU, ACCY, Wiper, Headlamps
G402 Headliner, Fuel Sender, V4U/B9Q