GM Service Manual Online
For 1990-2009 cars only
Makes
🢒
Cadillac
🢒
2002
🢒
Escalade EXT
🢒
Body and Accessories
🢒
Horns
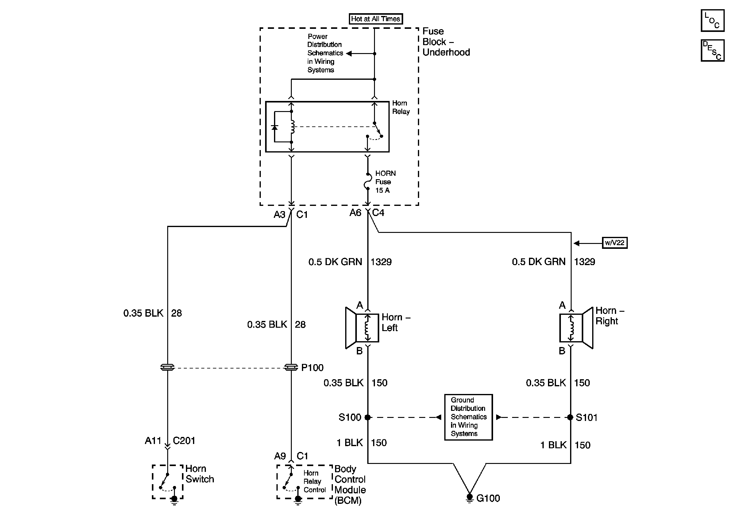
🢒 Horn Schematics
B+ Bus Bar
G100 and G110
Master Electrical Component List
Horns System Description and Operation