GM Service Manual Online
For 1990-2009 cars only
Makes
🢒
Cadillac
🢒
2002
🢒
Escalade EXT
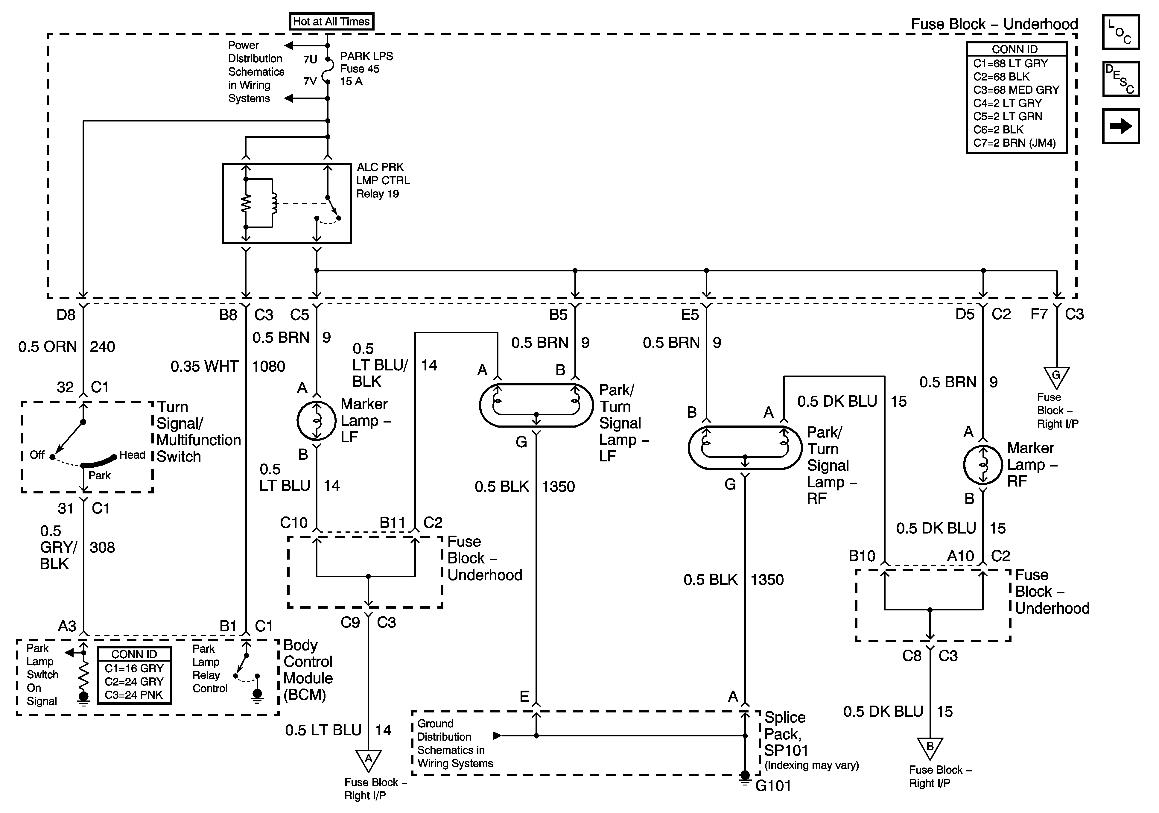
🢒 Powers, Grounds, and Park Lamp Relay
Powers, Grounds, and Park Lamp Relay
Powers, Grounds, and Park Lamp Relay
Master Electrical Component List
Exterior Lighting Systems Description and Operation
Turn Signal and Hazard Switch
Interior Accessories
AUX PWR/CIGAR, PRK LPS, and PCM BATT Fuses
Turn Signal and Hazard Switch
SP101
Turn Signal and Hazard Switch